Class fv:Ip (CONCRETE)

Class ID:5205
Encrypted: false - Exportable: true - Persistent: true - Configurable: true - Subject to Quota: Disabled - Abstraction Layer: Logical Model
Write Access: [admin, tenant-epg, tenant-network-profile]
Read Access: [admin, tenant-connectivity-mgmt, tenant-connectivity-util, tenant-epg, tenant-ext-connectivity-util, tenant-network-profile, tenant-protocol-ops, tenant-protocol-util]
Creatable/Deletable: yes (see Container Mos for details)
Possible Semantic Scopes: EPG, Fabric,
Semantic Scope Evaluation Rule: Parent
Monitoring Policy Source: Parent
Monitoring Flags : [ IsObservable: true, HasStats: false, HasFaults: true, HasHealth: true, HasEventRules: true ]

The IP address of an endpoint.

Naming Rules
RN FORMAT: ip-{[addr]}

    [1] PREFIX=ip- PROPERTY = addr




DN FORMAT: 

[1] uni/ctx-{[ctxDn]}/epdef-{mac}/ip-{[addr]}

[3] uni/tn-{name}/fabricExtConnP-{id}/podConnP-{id}/ip-{[addr]}

[5] uni/epp/tnlp-{[epgPKey]}/node-{id}/epcont/epdef-{mac}/ip-{[addr]}

[7] uni/epp/instp-{[epgPKey]}/node-{id}/epcont/epdef-{mac}/ip-{[addr]}

[9] uni/epp/vns-{[epgPKey]}/node-{id}/epcont/epdef-{mac}/ip-{[addr]}

[11] uni/epp/inb-{[epgPKey]}/node-{id}/epcont/epdef-{mac}/ip-{[addr]}

[13] uni/epp/oob-{[epgPKey]}/node-{id}/epcont/epdef-{mac}/ip-{[addr]}

[15] uni/epp/node-{id}/epcont/epdef-{mac}/ip-{[addr]}

[17] uni/epp/fv-{[epgPKey]}/node-{id}/epcont/epdef-{mac}/ip-{[addr]}

[19] uni/epp/rtd-{[epgPKey]}/node-{id}/epcont/epdef-{mac}/ip-{[addr]}

[21] uni/epp/br-{[epgPKey]}/node-{id}/epcont/epdef-{mac}/ip-{[addr]}

[23] uni/epp/node-{id}/epcont/epdef-{mac}/ip-{[addr]}

[25] uni/epp/node-{id}/epcont/epdef-{mac}/ip-{[addr]}

[27] uni/tn-{name}/Tnlepg-{name}/cep-{name}/ip-{[addr]}

[29] uni/ldev-{[priKey]}-ctx-{[ctxDn]}-bd-{[bdDn]}/cep-{name}/ip-{[addr]}

[31] uni/tn-{name}/LDevInst-{[priKey]}-ctx-{ctxName}/G-{graphRn}-N-{nodeRn}-C-{connRn}/cep-{name}/ip-{[addr]}

[33] uni/vDev-{[priKey]}-tn-{[tnDn]}-ctx-{ctxName}/rndrInfo/eppContr/G-{graphRn}-N-{nodeRn}-C-{connRn}/cep-{name}/ip-{[addr]}

[35] uni/tn-{name}/ctx-{name}/cep-{name}/ip-{[addr]}

[37] uni/tn-{name}/ap-{name}/epg-{name}/cep-{name}/ip-{[addr]}

[39] uni/tn-{name}/l2out-{name}/instP-{name}/cep-{name}/ip-{[addr]}

                


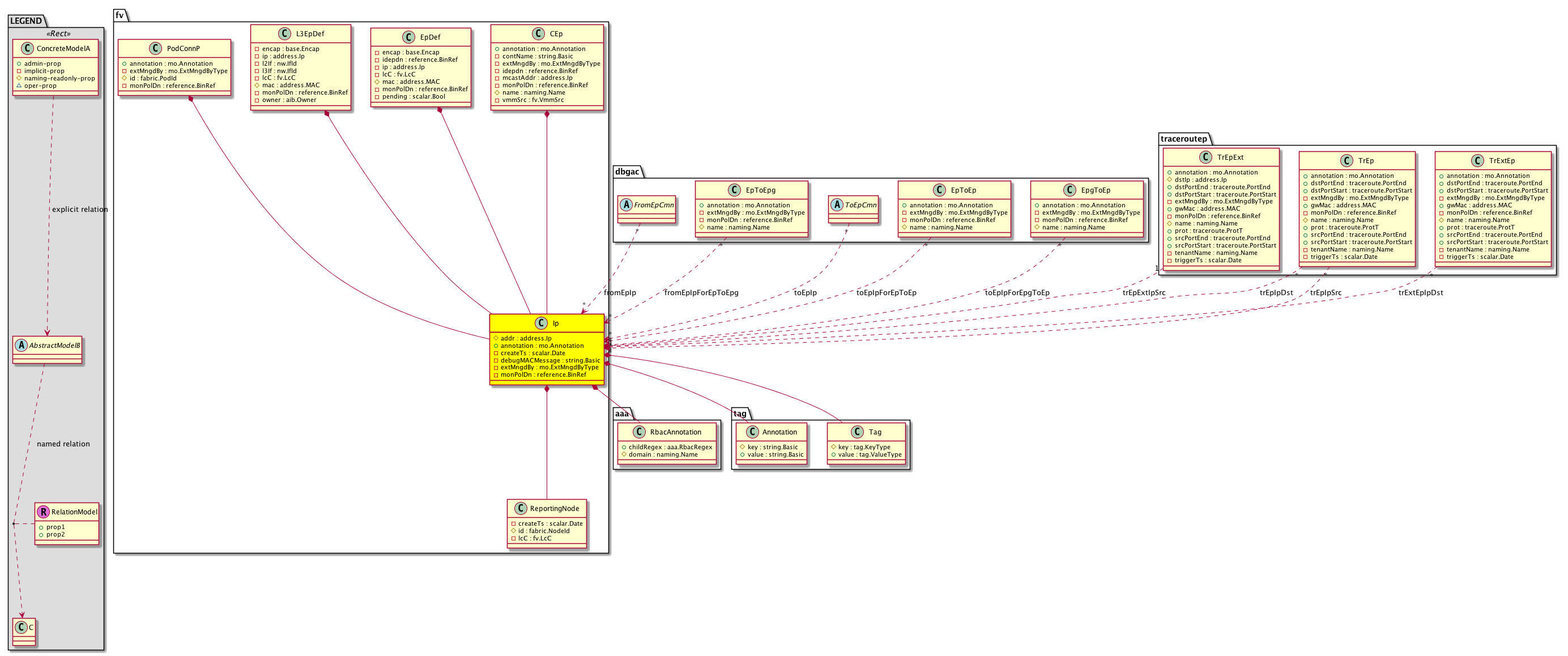
Diagram

Container Mos: fv:CEp (deletable:yes), fv:EpDef (deletable:yes), fv:L3EpDef (deletable:yes), fv:PodConnP (deletable:yes),
Contained Mos: aaa:RbacAnnotation, fv:ReportingNode, tag:Annotation, tag:Tag,
Relations From: dbgac:FromEpCmn, dbgac:EpToEpg, dbgac:ToEpCmn, dbgac:EpToEp, dbgac:EpgToEp, traceroutep:TrEpExt, traceroutep:TrEp, traceroutep:TrExtEp,
Relations: fv:RtFromEpIp, fv:RtFromEpIpForEpToEpg, fv:RtToEpIp, fv:RtToEpIpForEpToEp, fv:RtToEpIpForEpgToEp, fv:RtTrEpExtIpSrc, fv:RtTrEpIpDst, fv:RtTrEpIpSrc, fv:RtTrExtEpIpDst,


Containers Hierarchies
[V] top:Root  This class represents the root element in the object hierarchy. All managed objects in the system are descendants of the Root element.
 ├
[V] fabric:Topology The root for IFC topology.
 
 ├
[V] fabric:Pod A pod.
 
 
 ├
[V] fabric:Node The root node for the APIC.
 
 
 
 ├
[V] ctx:Local The local Context.
 
 
 
 
 ├
[V] ctx:Application The context application.
 
 
 
 
 
 ├
[V] pol:Uni Represents policy definition/resolution universe.
 
 
 
 
 
 
 ├
[V] fv:CtxDef A private L3 network context belonging to a specific tenant. This is an internal representation of the context.
 
 
 
 
 
 
 
 ├
[V] fv:L3EpDef 
 
 
 
 
 
 
 
 
 ├
[V] fv:Ip The IP address of an endpoint.
[V] top:Root  This class represents the root element in the object hierarchy. All managed objects in the system are descendants of the Root element.
 ├
[V] pol:Uni Represents policy definition/resolution universe.
 
 ├
[V] fv:CtxDef A private L3 network context belonging to a specific tenant. This is an internal representation of the context.
 
 
 ├
[V] fv:L3EpDef 
 
 
 
 ├
[V] fv:Ip The IP address of an endpoint.
[V] top:Root  This class represents the root element in the object hierarchy. All managed objects in the system are descendants of the Root element.
 ├
[V] fabric:Topology The root for IFC topology.
 
 ├
[V] fabric:Pod A pod.
 
 
 ├
[V] fabric:Node The root node for the APIC.
 
 
 
 ├
[V] ctx:Local The local Context.
 
 
 
 
 ├
[V] ctx:Application The context application.
 
 
 
 
 
 ├
[V] pol:Uni Represents policy definition/resolution universe.
 
 
 
 
 
 
 ├
[V] fv:Tenant A policy owner in the virtual fabric. A tenant can be either a private or a shared entity. For example, you can create a tenant with contexts and bridge domains shared by other tenants. A shared type of tenant is typically named common, default, or infra.
 
 
 
 
 
 
 
 ├
[V] fv:FabricExtConnP  Site Connectivity Profile
 
 
 
 
 
 
 
 
 ├
[V] fv:PodConnP  POD Connectivity Profile
 
 
 
 
 
 
 
 
 
 ├
[V] fv:Ip The IP address of an endpoint.
[V] top:Root  This class represents the root element in the object hierarchy. All managed objects in the system are descendants of the Root element.
 ├
[V] pol:Uni Represents policy definition/resolution universe.
 
 ├
[V] fv:Tenant A policy owner in the virtual fabric. A tenant can be either a private or a shared entity. For example, you can create a tenant with contexts and bridge domains shared by other tenants. A shared type of tenant is typically named common, default, or infra.
 
 
 ├
[V] fv:FabricExtConnP  Site Connectivity Profile
 
 
 
 ├
[V] fv:PodConnP  POD Connectivity Profile
 
 
 
 
 ├
[V] fv:Ip The IP address of an endpoint.
[V] top:Root  This class represents the root element in the object hierarchy. All managed objects in the system are descendants of the Root element.
 ├
[V] fabric:Topology The root for IFC topology.
 
 ├
[V] fabric:Pod A pod.
 
 
 ├
[V] fabric:Node The root node for the APIC.
 
 
 
 ├
[V] ctx:Local The local Context.
 
 
 
 
 ├
[V] ctx:Application The context application.
 
 
 
 
 
 ├
[V] pol:Uni Represents policy definition/resolution universe.
 
 
 
 
 
 
 ├
[V] fv:EpPCont The container for an endpoint profile.
 
 
 
 
 
 
 
 ├
[V] fv:TnlEpP 
 
 
 
 
 
 
 
 
 ├
[V] fv:Locale A fabric node where this endpoint profile is present.
 
 
 
 
 
 
 
 
 
 ├
[V] fv:EpCont An endpoint container. This is an internal object used for deploying endpoints.
 
 
 
 
 
 
 
 
 
 
 ├
[V] fv:EpDef An endpoint definition.
 
 
 
 
 
 
 
 
 
 
 
 ├
[V] fv:Ip The IP address of an endpoint.
[V] top:Root  This class represents the root element in the object hierarchy. All managed objects in the system are descendants of the Root element.
 ├
[V] pol:Uni Represents policy definition/resolution universe.
 
 ├
[V] fv:EpPCont The container for an endpoint profile.
 
 
 ├
[V] fv:TnlEpP 
 
 
 
 ├
[V] fv:Locale A fabric node where this endpoint profile is present.
 
 
 
 
 ├
[V] fv:EpCont An endpoint container. This is an internal object used for deploying endpoints.
 
 
 
 
 
 ├
[V] fv:EpDef An endpoint definition.
 
 
 
 
 
 
 ├
[V] fv:Ip The IP address of an endpoint.
[V] top:Root  This class represents the root element in the object hierarchy. All managed objects in the system are descendants of the Root element.
 ├
[V] fabric:Topology The root for IFC topology.
 
 ├
[V] fabric:Pod A pod.
 
 
 ├
[V] fabric:Node The root node for the APIC.
 
 
 
 ├
[V] ctx:Local The local Context.
 
 
 
 
 ├
[V] ctx:Application The context application.
 
 
 
 
 
 ├
[V] pol:Uni Represents policy definition/resolution universe.
 
 
 
 
 
 
 ├
[V] fv:EpPCont The container for an endpoint profile.
 
 
 
 
 
 
 
 ├
[V] fv:InstPEpP Instance Profile Management EpP for the Fabric Node Management EPG. This EpP is created per external management entity instance profile (InstP EPg).
 
 
 
 
 
 
 
 
 ├
[V] fv:Locale A fabric node where this endpoint profile is present.
 
 
 
 
 
 
 
 
 
 ├
[V] fv:EpCont An endpoint container. This is an internal object used for deploying endpoints.
 
 
 
 
 
 
 
 
 
 
 ├
[V] fv:EpDef An endpoint definition.
 
 
 
 
 
 
 
 
 
 
 
 ├
[V] fv:Ip The IP address of an endpoint.
[V] top:Root  This class represents the root element in the object hierarchy. All managed objects in the system are descendants of the Root element.
 ├
[V] pol:Uni Represents policy definition/resolution universe.
 
 ├
[V] fv:EpPCont The container for an endpoint profile.
 
 
 ├
[V] fv:InstPEpP Instance Profile Management EpP for the Fabric Node Management EPG. This EpP is created per external management entity instance profile (InstP EPg).
 
 
 
 ├
[V] fv:Locale A fabric node where this endpoint profile is present.
 
 
 
 
 ├
[V] fv:EpCont An endpoint container. This is an internal object used for deploying endpoints.
 
 
 
 
 
 ├
[V] fv:EpDef An endpoint definition.
 
 
 
 
 
 
 ├
[V] fv:Ip The IP address of an endpoint.
[V] top:Root  This class represents the root element in the object hierarchy. All managed objects in the system are descendants of the Root element.
 ├
[V] fabric:Topology The root for IFC topology.
 
 ├
[V] fabric:Pod A pod.
 
 
 ├
[V] fabric:Node The root node for the APIC.
 
 
 
 ├
[V] ctx:Local The local Context.
 
 
 
 
 ├
[V] ctx:Application The context application.
 
 
 
 
 
 ├
[V] pol:Uni Represents policy definition/resolution universe.
 
 
 
 
 
 
 ├
[V] fv:EpPCont The container for an endpoint profile.
 
 
 
 
 
 
 
 ├
[V] fv:SvcEpP Abstract representation of a service endpoint profile, such as an endpoint profile created per node in the service graph.
 
 
 
 
 
 
 
 
 ├
[V] fv:Locale A fabric node where this endpoint profile is present.
 
 
 
 
 
 
 
 
 
 ├
[V] fv:EpCont An endpoint container. This is an internal object used for deploying endpoints.
 
 
 
 
 
 
 
 
 
 
 ├
[V] fv:EpDef An endpoint definition.
 
 
 
 
 
 
 
 
 
 
 
 ├
[V] fv:Ip The IP address of an endpoint.
[V] top:Root  This class represents the root element in the object hierarchy. All managed objects in the system are descendants of the Root element.
 ├
[V] pol:Uni Represents policy definition/resolution universe.
 
 ├
[V] fv:EpPCont The container for an endpoint profile.
 
 
 ├
[V] fv:SvcEpP Abstract representation of a service endpoint profile, such as an endpoint profile created per node in the service graph.
 
 
 
 ├
[V] fv:Locale A fabric node where this endpoint profile is present.
 
 
 
 
 ├
[V] fv:EpCont An endpoint container. This is an internal object used for deploying endpoints.
 
 
 
 
 
 ├
[V] fv:EpDef An endpoint definition.
 
 
 
 
 
 
 ├
[V] fv:Ip The IP address of an endpoint.
[V] top:Root  This class represents the root element in the object hierarchy. All managed objects in the system are descendants of the Root element.
 ├
[V] fabric:Topology The root for IFC topology.
 
 ├
[V] fabric:Pod A pod.
 
 
 ├
[V] fabric:Node The root node for the APIC.
 
 
 
 ├
[V] ctx:Local The local Context.
 
 
 
 
 ├
[V] ctx:Application The context application.
 
 
 
 
 
 ├
[V] pol:Uni Represents policy definition/resolution universe.
 
 
 
 
 
 
 ├
[V] fv:EpPCont The container for an endpoint profile.
 
 
 
 
 
 
 
 ├
[V] fv:InBEpP An in-band management endpoint profile for a fabric node management endpoint group.
 
 
 
 
 
 
 
 
 ├
[V] fv:Locale A fabric node where this endpoint profile is present.
 
 
 
 
 
 
 
 
 
 ├
[V] fv:EpCont An endpoint container. This is an internal object used for deploying endpoints.
 
 
 
 
 
 
 
 
 
 
 ├
[V] fv:EpDef An endpoint definition.
 
 
 
 
 
 
 
 
 
 
 
 ├
[V] fv:Ip The IP address of an endpoint.
[V] top:Root  This class represents the root element in the object hierarchy. All managed objects in the system are descendants of the Root element.
 ├
[V] pol:Uni Represents policy definition/resolution universe.
 
 ├
[V] fv:EpPCont The container for an endpoint profile.
 
 
 ├
[V] fv:InBEpP An in-band management endpoint profile for a fabric node management endpoint group.
 
 
 
 ├
[V] fv:Locale A fabric node where this endpoint profile is present.
 
 
 
 
 ├
[V] fv:EpCont An endpoint container. This is an internal object used for deploying endpoints.
 
 
 
 
 
 ├
[V] fv:EpDef An endpoint definition.
 
 
 
 
 
 
 ├
[V] fv:Ip The IP address of an endpoint.
[V] top:Root  This class represents the root element in the object hierarchy. All managed objects in the system are descendants of the Root element.
 ├
[V] fabric:Topology The root for IFC topology.
 
 ├
[V] fabric:Pod A pod.
 
 
 ├
[V] fabric:Node The root node for the APIC.
 
 
 
 ├
[V] ctx:Local The local Context.
 
 
 
 
 ├
[V] ctx:Application The context application.
 
 
 
 
 
 ├
[V] pol:Uni Represents policy definition/resolution universe.
 
 
 
 
 
 
 ├
[V] fv:EpPCont The container for an endpoint profile.
 
 
 
 
 
 
 
 ├
[V] fv:OoBEpP An out-of-band management endpoint profile for a fabric node management endpoint group.
 
 
 
 
 
 
 
 
 ├
[V] fv:Locale A fabric node where this endpoint profile is present.
 
 
 
 
 
 
 
 
 
 ├
[V] fv:EpCont An endpoint container. This is an internal object used for deploying endpoints.
 
 
 
 
 
 
 
 
 
 
 ├
[V] fv:EpDef An endpoint definition.
 
 
 
 
 
 
 
 
 
 
 
 ├
[V] fv:Ip The IP address of an endpoint.
[V] top:Root  This class represents the root element in the object hierarchy. All managed objects in the system are descendants of the Root element.
 ├
[V] pol:Uni Represents policy definition/resolution universe.
 
 ├
[V] fv:EpPCont The container for an endpoint profile.
 
 
 ├
[V] fv:OoBEpP An out-of-band management endpoint profile for a fabric node management endpoint group.
 
 
 
 ├
[V] fv:Locale A fabric node where this endpoint profile is present.
 
 
 
 
 ├
[V] fv:EpCont An endpoint container. This is an internal object used for deploying endpoints.
 
 
 
 
 
 ├
[V] fv:EpDef An endpoint definition.
 
 
 
 
 
 
 ├
[V] fv:Ip The IP address of an endpoint.
[V] top:Root  This class represents the root element in the object hierarchy. All managed objects in the system are descendants of the Root element.
 ├
[V] fabric:Topology The root for IFC topology.
 
 ├
[V] fabric:Pod A pod.
 
 
 ├
[V] fabric:Node The root node for the APIC.
 
 
 
 ├
[V] ctx:Local The local Context.
 
 
 
 
 ├
[V] ctx:Application The context application.
 
 
 
 
 
 ├
[V] pol:Uni Represents policy definition/resolution universe.
 
 
 
 
 
 
 ├
[V] fv:EpPCont The container for an endpoint profile.
 
 
 
 
 
 
 
 ├
[V] fv:AMgmtEpP Abstract representation of the management endpoint policy for a fabric node management endpoint group. This is an abstract class and cannot be instantiated.
 
 
 
 
 
 
 
 
 ├
[V] fv:Locale A fabric node where this endpoint profile is present.
 
 
 
 
 
 
 
 
 
 ├
[V] fv:EpCont An endpoint container. This is an internal object used for deploying endpoints.
 
 
 
 
 
 
 
 
 
 
 ├
[V] fv:EpDef An endpoint definition.
 
 
 
 
 
 
 
 
 
 
 
 ├
[V] fv:Ip The IP address of an endpoint.
[V] top:Root  This class represents the root element in the object hierarchy. All managed objects in the system are descendants of the Root element.
 ├
[V] pol:Uni Represents policy definition/resolution universe.
 
 ├
[V] fv:EpPCont The container for an endpoint profile.
 
 
 ├
[V] fv:AMgmtEpP Abstract representation of the management endpoint policy for a fabric node management endpoint group. This is an abstract class and cannot be instantiated.
 
 
 
 ├
[V] fv:Locale A fabric node where this endpoint profile is present.
 
 
 
 
 ├
[V] fv:EpCont An endpoint container. This is an internal object used for deploying endpoints.
 
 
 
 
 
 ├
[V] fv:EpDef An endpoint definition.
 
 
 
 
 
 
 ├
[V] fv:Ip The IP address of an endpoint.
[V] top:Root  This class represents the root element in the object hierarchy. All managed objects in the system are descendants of the Root element.
 ├
[V] fabric:Topology The root for IFC topology.
 
 ├
[V] fabric:Pod A pod.
 
 
 ├
[V] fabric:Node The root node for the APIC.
 
 
 
 ├
[V] ctx:Local The local Context.
 
 
 
 
 ├
[V] ctx:Application The context application.
 
 
 
 
 
 ├
[V] pol:Uni Represents policy definition/resolution universe.
 
 
 
 
 
 
 ├
[V] fv:EpPCont The container for an endpoint profile.
 
 
 
 
 
 
 
 ├
[V] fv:EpP An endpoint profile.
 
 
 
 
 
 
 
 
 ├
[V] fv:Locale A fabric node where this endpoint profile is present.
 
 
 
 
 
 
 
 
 
 ├
[V] fv:EpCont An endpoint container. This is an internal object used for deploying endpoints.
 
 
 
 
 
 
 
 
 
 
 ├
[V] fv:EpDef An endpoint definition.
 
 
 
 
 
 
 
 
 
 
 
 ├
[V] fv:Ip The IP address of an endpoint.
[V] top:Root  This class represents the root element in the object hierarchy. All managed objects in the system are descendants of the Root element.
 ├
[V] pol:Uni Represents policy definition/resolution universe.
 
 ├
[V] fv:EpPCont The container for an endpoint profile.
 
 
 ├
[V] fv:EpP An endpoint profile.
 
 
 
 ├
[V] fv:Locale A fabric node where this endpoint profile is present.
 
 
 
 
 ├
[V] fv:EpCont An endpoint container. This is an internal object used for deploying endpoints.
 
 
 
 
 
 ├
[V] fv:EpDef An endpoint definition.
 
 
 
 
 
 
 ├
[V] fv:Ip The IP address of an endpoint.
[V] top:Root  This class represents the root element in the object hierarchy. All managed objects in the system are descendants of the Root element.
 ├
[V] fabric:Topology The root for IFC topology.
 
 ├
[V] fabric:Pod A pod.
 
 
 ├
[V] fabric:Node The root node for the APIC.
 
 
 
 ├
[V] ctx:Local The local Context.
 
 
 
 
 ├
[V] ctx:Application The context application.
 
 
 
 
 
 ├
[V] pol:Uni Represents policy definition/resolution universe.
 
 
 
 
 
 
 ├
[V] fv:EpPCont The container for an endpoint profile.
 
 
 
 
 
 
 
 ├
[V] fv:RtdEpP A target relation to an L3 routed outside present under a tenant.
 
 
 
 
 
 
 
 
 ├
[V] fv:Locale A fabric node where this endpoint profile is present.
 
 
 
 
 
 
 
 
 
 ├
[V] fv:EpCont An endpoint container. This is an internal object used for deploying endpoints.
 
 
 
 
 
 
 
 
 
 
 ├
[V] fv:EpDef An endpoint definition.
 
 
 
 
 
 
 
 
 
 
 
 ├
[V] fv:Ip The IP address of an endpoint.
[V] top:Root  This class represents the root element in the object hierarchy. All managed objects in the system are descendants of the Root element.
 ├
[V] pol:Uni Represents policy definition/resolution universe.
 
 ├
[V] fv:EpPCont The container for an endpoint profile.
 
 
 ├
[V] fv:RtdEpP A target relation to an L3 routed outside present under a tenant.
 
 
 
 ├
[V] fv:Locale A fabric node where this endpoint profile is present.
 
 
 
 
 ├
[V] fv:EpCont An endpoint container. This is an internal object used for deploying endpoints.
 
 
 
 
 
 ├
[V] fv:EpDef An endpoint definition.
 
 
 
 
 
 
 ├
[V] fv:Ip The IP address of an endpoint.
[V] top:Root  This class represents the root element in the object hierarchy. All managed objects in the system are descendants of the Root element.
 ├
[V] fabric:Topology The root for IFC topology.
 
 ├
[V] fabric:Pod A pod.
 
 
 ├
[V] fabric:Node The root node for the APIC.
 
 
 
 ├
[V] ctx:Local The local Context.
 
 
 
 
 ├
[V] ctx:Application The context application.
 
 
 
 
 
 ├
[V] pol:Uni Represents policy definition/resolution universe.
 
 
 
 
 
 
 ├
[V] fv:EpPCont The container for an endpoint profile.
 
 
 
 
 
 
 
 ├
[V] fv:BrEpP The bridge endpoint profile represents L2 outside present under a tenant.
 
 
 
 
 
 
 
 
 ├
[V] fv:Locale A fabric node where this endpoint profile is present.
 
 
 
 
 
 
 
 
 
 ├
[V] fv:EpCont An endpoint container. This is an internal object used for deploying endpoints.
 
 
 
 
 
 
 
 
 
 
 ├
[V] fv:EpDef An endpoint definition.
 
 
 
 
 
 
 
 
 
 
 
 ├
[V] fv:Ip The IP address of an endpoint.
[V] top:Root  This class represents the root element in the object hierarchy. All managed objects in the system are descendants of the Root element.
 ├
[V] pol:Uni Represents policy definition/resolution universe.
 
 ├
[V] fv:EpPCont The container for an endpoint profile.
 
 
 ├
[V] fv:BrEpP The bridge endpoint profile represents L2 outside present under a tenant.
 
 
 
 ├
[V] fv:Locale A fabric node where this endpoint profile is present.
 
 
 
 
 ├
[V] fv:EpCont An endpoint container. This is an internal object used for deploying endpoints.
 
 
 
 
 
 ├
[V] fv:EpDef An endpoint definition.
 
 
 
 
 
 
 ├
[V] fv:Ip The IP address of an endpoint.
[V] top:Root  This class represents the root element in the object hierarchy. All managed objects in the system are descendants of the Root element.
 ├
[V] fabric:Topology The root for IFC topology.
 
 ├
[V] fabric:Pod A pod.
 
 
 ├
[V] fabric:Node The root node for the APIC.
 
 
 
 ├
[V] ctx:Local The local Context.
 
 
 
 
 ├
[V] ctx:Application The context application.
 
 
 
 
 
 ├
[V] pol:Uni Represents policy definition/resolution universe.
 
 
 
 
 
 
 ├
[V] fv:EpPCont The container for an endpoint profile.
 
 
 
 
 
 
 
 ├
[V] fv:ExtEpP Abstraction of a profile created for an endpoint connected to an external router or switch.
 
 
 
 
 
 
 
 
 ├
[V] fv:Locale A fabric node where this endpoint profile is present.
 
 
 
 
 
 
 
 
 
 ├
[V] fv:EpCont An endpoint container. This is an internal object used for deploying endpoints.
 
 
 
 
 
 
 
 
 
 
 ├
[V] fv:EpDef An endpoint definition.
 
 
 
 
 
 
 
 
 
 
 
 ├
[V] fv:Ip The IP address of an endpoint.
[V] top:Root  This class represents the root element in the object hierarchy. All managed objects in the system are descendants of the Root element.
 ├
[V] pol:Uni Represents policy definition/resolution universe.
 
 ├
[V] fv:EpPCont The container for an endpoint profile.
 
 
 ├
[V] fv:ExtEpP Abstraction of a profile created for an endpoint connected to an external router or switch.
 
 
 
 ├
[V] fv:Locale A fabric node where this endpoint profile is present.
 
 
 
 
 ├
[V] fv:EpCont An endpoint container. This is an internal object used for deploying endpoints.
 
 
 
 
 
 ├
[V] fv:EpDef An endpoint definition.
 
 
 
 
 
 
 ├
[V] fv:Ip The IP address of an endpoint.
[V] top:Root  This class represents the root element in the object hierarchy. All managed objects in the system are descendants of the Root element.
 ├
[V] fabric:Topology The root for IFC topology.
 
 ├
[V] fabric:Pod A pod.
 
 
 ├
[V] fabric:Node The root node for the APIC.
 
 
 
 ├
[V] ctx:Local The local Context.
 
 
 
 
 ├
[V] ctx:Application The context application.
 
 
 
 
 
 ├
[V] pol:Uni Represents policy definition/resolution universe.
 
 
 
 
 
 
 ├
[V] fv:EpPCont The container for an endpoint profile.
 
 
 
 
 
 
 
 ├
[V] fv:AREpP Abstract representation of the resolvable endpoint profile. This is an abstract class and cannot be instantiated.
 
 
 
 
 
 
 
 
 ├
[V] fv:Locale A fabric node where this endpoint profile is present.
 
 
 
 
 
 
 
 
 
 ├
[V] fv:EpCont An endpoint container. This is an internal object used for deploying endpoints.
 
 
 
 
 
 
 
 
 
 
 ├
[V] fv:EpDef An endpoint definition.
 
 
 
 
 
 
 
 
 
 
 
 ├
[V] fv:Ip The IP address of an endpoint.
[V] top:Root  This class represents the root element in the object hierarchy. All managed objects in the system are descendants of the Root element.
 ├
[V] pol:Uni Represents policy definition/resolution universe.
 
 ├
[V] fv:EpPCont The container for an endpoint profile.
 
 
 ├
[V] fv:AREpP Abstract representation of the resolvable endpoint profile. This is an abstract class and cannot be instantiated.
 
 
 
 ├
[V] fv:Locale A fabric node where this endpoint profile is present.
 
 
 
 
 ├
[V] fv:EpCont An endpoint container. This is an internal object used for deploying endpoints.
 
 
 
 
 
 ├
[V] fv:EpDef An endpoint definition.
 
 
 
 
 
 
 ├
[V] fv:Ip The IP address of an endpoint.
[V] top:Root  This class represents the root element in the object hierarchy. All managed objects in the system are descendants of the Root element.
 ├
[V] fabric:Topology The root for IFC topology.
 
 ├
[V] fabric:Pod A pod.
 
 
 ├
[V] fabric:Node The root node for the APIC.
 
 
 
 ├
[V] ctx:Local The local Context.
 
 
 
 
 ├
[V] ctx:Application The context application.
 
 
 
 
 
 ├
[V] pol:Uni Represents policy definition/resolution universe.
 
 
 
 
 
 
 ├
[V] fv:Tenant A policy owner in the virtual fabric. A tenant can be either a private or a shared entity. For example, you can create a tenant with contexts and bridge domains shared by other tenants. A shared type of tenant is typically named common, default, or infra.
 
 
 
 
 
 
 
 ├
[V] fv:TnlEPg  qinq End Point Group
 
 
 
 
 
 
 
 
 ├
[V] fv:CEp A client endpoint attaching to the network.
 
 
 
 
 
 
 
 
 
 ├
[V] fv:Ip The IP address of an endpoint.
[V] top:Root  This class represents the root element in the object hierarchy. All managed objects in the system are descendants of the Root element.
 ├
[V] pol:Uni Represents policy definition/resolution universe.
 
 ├
[V] fv:Tenant A policy owner in the virtual fabric. A tenant can be either a private or a shared entity. For example, you can create a tenant with contexts and bridge domains shared by other tenants. A shared type of tenant is typically named common, default, or infra.
 
 
 ├
[V] fv:TnlEPg  qinq End Point Group
 
 
 
 ├
[V] fv:CEp A client endpoint attaching to the network.
 
 
 
 
 ├
[V] fv:Ip The IP address of an endpoint.
[V] top:Root  This class represents the root element in the object hierarchy. All managed objects in the system are descendants of the Root element.
 ├
[V] fabric:Topology The root for IFC topology.
 
 ├
[V] fabric:Pod A pod.
 
 
 ├
[V] fabric:Node The root node for the APIC.
 
 
 
 ├
[V] ctx:Local The local Context.
 
 
 
 
 ├
[V] ctx:Application The context application.
 
 
 
 
 
 ├
[V] pol:Uni Represents policy definition/resolution universe.
 
 
 
 
 
 
 ├
[V] vns:SDEPpInfo 
 
 
 
 
 
 
 
 ├
[V] fv:CEp A client endpoint attaching to the network.
 
 
 
 
 
 
 
 
 ├
[V] fv:Ip The IP address of an endpoint.
[V] top:Root  This class represents the root element in the object hierarchy. All managed objects in the system are descendants of the Root element.
 ├
[V] pol:Uni Represents policy definition/resolution universe.
 
 ├
[V] vns:SDEPpInfo 
 
 
 ├
[V] fv:CEp A client endpoint attaching to the network.
 
 
 
 ├
[V] fv:Ip The IP address of an endpoint.
[V] top:Root  This class represents the root element in the object hierarchy. All managed objects in the system are descendants of the Root element.
 ├
[V] fabric:Topology The root for IFC topology.
 
 ├
[V] fabric:Pod A pod.
 
 
 ├
[V] fabric:Node The root node for the APIC.
 
 
 
 ├
[V] ctx:Local The local Context.
 
 
 
 
 ├
[V] ctx:Application The context application.
 
 
 
 
 
 ├
[V] pol:Uni Represents policy definition/resolution universe.
 
 
 
 
 
 
 ├
[V] fv:Tenant A policy owner in the virtual fabric. A tenant can be either a private or a shared entity. For example, you can create a tenant with contexts and bridge domains shared by other tenants. A shared type of tenant is typically named common, default, or infra.
 
 
 
 
 
 
 
 ├
[V] vns:LDevInst The local state in the object that reuses encaps across graphs with the same subnet. This is an internal object.
 
 
 
 
 
 
 
 
 ├
[V] vns:EPpInfo Internal object to store encap info (vlan ID) for an endpoint.
 
 
 
 
 
 
 
 
 
 ├
[V] fv:CEp A client endpoint attaching to the network.
 
 
 
 
 
 
 
 
 
 
 ├
[V] fv:Ip The IP address of an endpoint.
[V] top:Root  This class represents the root element in the object hierarchy. All managed objects in the system are descendants of the Root element.
 ├
[V] pol:Uni Represents policy definition/resolution universe.
 
 ├
[V] fv:Tenant A policy owner in the virtual fabric. A tenant can be either a private or a shared entity. For example, you can create a tenant with contexts and bridge domains shared by other tenants. A shared type of tenant is typically named common, default, or infra.
 
 
 ├
[V] vns:LDevInst The local state in the object that reuses encaps across graphs with the same subnet. This is an internal object.
 
 
 
 ├
[V] vns:EPpInfo Internal object to store encap info (vlan ID) for an endpoint.
 
 
 
 
 ├
[V] fv:CEp A client endpoint attaching to the network.
 
 
 
 
 
 ├
[V] fv:Ip The IP address of an endpoint.
[V] top:Root  This class represents the root element in the object hierarchy. All managed objects in the system are descendants of the Root element.
 ├
[V] fabric:Topology The root for IFC topology.
 
 ├
[V] fabric:Pod A pod.
 
 
 ├
[V] fabric:Node The root node for the APIC.
 
 
 
 ├
[V] ctx:Local The local Context.
 
 
 
 
 ├
[V] ctx:Application The context application.
 
 
 
 
 
 ├
[V] pol:Uni Represents policy definition/resolution universe.
 
 
 
 
 
 
 ├
[V] vns:VDev A collection of groups that can share parts of their configuration. This object is implicit.
 
 
 
 
 
 
 
 ├
[V] vns:RndrInfo An internal object that stores rendered graph information.
 
 
 
 
 
 
 
 
 ├
[V] vns:EPpContr A container to hold endpoint profile objects.
 
 
 
 
 
 
 
 
 
 ├
[V] vns:EPpInfo Internal object to store encap info (vlan ID) for an endpoint.
 
 
 
 
 
 
 
 
 
 
 ├
[V] fv:CEp A client endpoint attaching to the network.
 
 
 
 
 
 
 
 
 
 
 
 ├
[V] fv:Ip The IP address of an endpoint.
[V] top:Root  This class represents the root element in the object hierarchy. All managed objects in the system are descendants of the Root element.
 ├
[V] pol:Uni Represents policy definition/resolution universe.
 
 ├
[V] vns:VDev A collection of groups that can share parts of their configuration. This object is implicit.
 
 
 ├
[V] vns:RndrInfo An internal object that stores rendered graph information.
 
 
 
 ├
[V] vns:EPpContr A container to hold endpoint profile objects.
 
 
 
 
 ├
[V] vns:EPpInfo Internal object to store encap info (vlan ID) for an endpoint.
 
 
 
 
 
 ├
[V] fv:CEp A client endpoint attaching to the network.
 
 
 
 
 
 
 ├
[V] fv:Ip The IP address of an endpoint.
[V] top:Root  This class represents the root element in the object hierarchy. All managed objects in the system are descendants of the Root element.
 ├
[V] fabric:Topology The root for IFC topology.
 
 ├
[V] fabric:Pod A pod.
 
 
 ├
[V] fabric:Node The root node for the APIC.
 
 
 
 ├
[V] ctx:Local The local Context.
 
 
 
 
 ├
[V] ctx:Application The context application.
 
 
 
 
 
 ├
[V] pol:Uni Represents policy definition/resolution universe.
 
 
 
 
 
 
 ├
[V] fv:Tenant A policy owner in the virtual fabric. A tenant can be either a private or a shared entity. For example, you can create a tenant with contexts and bridge domains shared by other tenants. A shared type of tenant is typically named common, default, or infra.
 
 
 
 
 
 
 
 ├
[V] fv:Ctx The private layer 3 network context that belongs to a specific tenant or is shared.
 
 
 
 
 
 
 
 
 ├
[V] fv:CEp A client endpoint attaching to the network.
 
 
 
 
 
 
 
 
 
 ├
[V] fv:Ip The IP address of an endpoint.
[V] top:Root  This class represents the root element in the object hierarchy. All managed objects in the system are descendants of the Root element.
 ├
[V] pol:Uni Represents policy definition/resolution universe.
 
 ├
[V] fv:Tenant A policy owner in the virtual fabric. A tenant can be either a private or a shared entity. For example, you can create a tenant with contexts and bridge domains shared by other tenants. A shared type of tenant is typically named common, default, or infra.
 
 
 ├
[V] fv:Ctx The private layer 3 network context that belongs to a specific tenant or is shared.
 
 
 
 ├
[V] fv:CEp A client endpoint attaching to the network.
 
 
 
 
 ├
[V] fv:Ip The IP address of an endpoint.
[V] top:Root  This class represents the root element in the object hierarchy. All managed objects in the system are descendants of the Root element.
 ├
[V] fabric:Topology The root for IFC topology.
 
 ├
[V] fabric:Pod A pod.
 
 
 ├
[V] fabric:Node The root node for the APIC.
 
 
 
 ├
[V] ctx:Local The local Context.
 
 
 
 
 ├
[V] ctx:Application The context application.
 
 
 
 
 
 ├
[V] pol:Uni Represents policy definition/resolution universe.
 
 
 
 
 
 
 ├
[V] fv:Tenant A policy owner in the virtual fabric. A tenant can be either a private or a shared entity. For example, you can create a tenant with contexts and bridge domains shared by other tenants. A shared type of tenant is typically named common, default, or infra.
 
 
 
 
 
 
 
 ├
[V] fv:Ap The application profile is a set of requirements that an application instance has on the virtualizable fabric. The policy regulates connectivity and visibility among endpoints within the scope of the policy.
 
 
 
 
 
 
 
 
 ├
[V] fv:AEPg A set of requirements for the application-level EPG instance. The policy regulates connectivity and visibility among the end points within the scope of the policy.
 
 
 
 
 
 
 
 
 
 ├
[V] fv:CEp A client endpoint attaching to the network.
 
 
 
 
 
 
 
 
 
 
 ├
[V] fv:Ip The IP address of an endpoint.
[V] top:Root  This class represents the root element in the object hierarchy. All managed objects in the system are descendants of the Root element.
 ├
[V] pol:Uni Represents policy definition/resolution universe.
 
 ├
[V] fv:Tenant A policy owner in the virtual fabric. A tenant can be either a private or a shared entity. For example, you can create a tenant with contexts and bridge domains shared by other tenants. A shared type of tenant is typically named common, default, or infra.
 
 
 ├
[V] fv:Ap The application profile is a set of requirements that an application instance has on the virtualizable fabric. The policy regulates connectivity and visibility among endpoints within the scope of the policy.
 
 
 
 ├
[V] fv:AEPg A set of requirements for the application-level EPG instance. The policy regulates connectivity and visibility among the end points within the scope of the policy.
 
 
 
 
 ├
[V] fv:CEp A client endpoint attaching to the network.
 
 
 
 
 
 ├
[V] fv:Ip The IP address of an endpoint.
[V] top:Root  This class represents the root element in the object hierarchy. All managed objects in the system are descendants of the Root element.
 ├
[V] fabric:Topology The root for IFC topology.
 
 ├
[V] fabric:Pod A pod.
 
 
 ├
[V] fabric:Node The root node for the APIC.
 
 
 
 ├
[V] ctx:Local The local Context.
 
 
 
 
 ├
[V] ctx:Application The context application.
 
 
 
 
 
 ├
[V] pol:Uni Represents policy definition/resolution universe.
 
 
 
 
 
 
 ├
[V] fv:Tenant A policy owner in the virtual fabric. A tenant can be either a private or a shared entity. For example, you can create a tenant with contexts and bridge domains shared by other tenants. A shared type of tenant is typically named common, default, or infra.
 
 
 
 
 
 
 
 ├
[V] l2ext:Out The L2 outside policy controls connectivity to the outside.
 
 
 
 
 
 
 
 
 ├
[V] l2ext:InstP The external network instance profile represents a group of external subnets that have the same security behavior. These subnets inherit contract profiles applied to the parent instance profile. Each subnet can also associate to route control profiles, which defines the routing behavior for that subnet.
 
 
 
 
 
 
 
 
 
 ├
[V] fv:CEp A client endpoint attaching to the network.
 
 
 
 
 
 
 
 
 
 
 ├
[V] fv:Ip The IP address of an endpoint.
[V] top:Root  This class represents the root element in the object hierarchy. All managed objects in the system are descendants of the Root element.
 ├
[V] pol:Uni Represents policy definition/resolution universe.
 
 ├
[V] fv:Tenant A policy owner in the virtual fabric. A tenant can be either a private or a shared entity. For example, you can create a tenant with contexts and bridge domains shared by other tenants. A shared type of tenant is typically named common, default, or infra.
 
 
 ├
[V] l2ext:Out The L2 outside policy controls connectivity to the outside.
 
 
 
 ├
[V] l2ext:InstP The external network instance profile represents a group of external subnets that have the same security behavior. These subnets inherit contract profiles applied to the parent instance profile. Each subnet can also associate to route control profiles, which defines the routing behavior for that subnet.
 
 
 
 
 ├
[V] fv:CEp A client endpoint attaching to the network.
 
 
 
 
 
 ├
[V] fv:Ip The IP address of an endpoint.


Contained Hierarchy
[V] fv:Ip The IP address of an endpoint.
 ├
[V] aaa:RbacAnnotation  RbacAnnotation is used for capturing rbac properties of any apic object Objects can append rbacannotations as Object->RbacAnnotation which is then checked for domain eligibility
 ├
[V] fault:Counts An immutable object that provides the number of critical, major, minor, and warning faults raised on its parent object and its subtree.
 ├
[V] fault:Inst Contains detailed information of a fault. This object is attached as a child of the object on which the fault condition occurred. One instance object is created for each fault condition of the parent object. A fault instance object is identified by a fault code.
 
 ├
[V] aaa:RbacAnnotation  RbacAnnotation is used for capturing rbac properties of any apic object Objects can append rbacannotations as Object->RbacAnnotation which is then checked for domain eligibility
 
 ├
[V] tag:Annotation 
 
 ├
[V] tag:Tag 
 ├
[V] fv:ReportingNode The node reporting a corresponding endpoint. This enables a user to see on which nodes the endpoints are present. This is an internally created object.
 ├
[V] fv:RtFromEpIp A target relation to the IP address of an endpoint.
 ├
[V] fv:RtFromEpIpForEpToEpg A target relation to the IP address of an endpoint.
 ├
[V] fv:RtToEpIp A target relation to the IP address of an endpoint.
 
 ├
[V] fault:Counts An immutable object that provides the number of critical, major, minor, and warning faults raised on its parent object and its subtree.
 
 ├
[V] fault:Inst Contains detailed information of a fault. This object is attached as a child of the object on which the fault condition occurred. One instance object is created for each fault condition of the parent object. A fault instance object is identified by a fault code.
 
 
 ├
[V] aaa:RbacAnnotation  RbacAnnotation is used for capturing rbac properties of any apic object Objects can append rbacannotations as Object->RbacAnnotation which is then checked for domain eligibility
 
 
 ├
[V] tag:Annotation 
 
 
 ├
[V] tag:Tag 
 
 ├
[V] health:Inst A base class for a health score instance.(Switch only)
 ├
[V] fv:RtToEpIpForEpToEp A target relation to the IP address of an endpoint.
 
 ├
[V] fault:Counts An immutable object that provides the number of critical, major, minor, and warning faults raised on its parent object and its subtree.
 
 ├
[V] fault:Inst Contains detailed information of a fault. This object is attached as a child of the object on which the fault condition occurred. One instance object is created for each fault condition of the parent object. A fault instance object is identified by a fault code.
 
 
 ├
[V] aaa:RbacAnnotation  RbacAnnotation is used for capturing rbac properties of any apic object Objects can append rbacannotations as Object->RbacAnnotation which is then checked for domain eligibility
 
 
 ├
[V] tag:Annotation 
 
 
 ├
[V] tag:Tag 
 
 ├
[V] health:Inst A base class for a health score instance.(Switch only)
 ├
[V] fv:RtToEpIpForEpgToEp A target relation to the IP address of an endpoint.
 
 ├
[V] fault:Counts An immutable object that provides the number of critical, major, minor, and warning faults raised on its parent object and its subtree.
 
 ├
[V] fault:Inst Contains detailed information of a fault. This object is attached as a child of the object on which the fault condition occurred. One instance object is created for each fault condition of the parent object. A fault instance object is identified by a fault code.
 
 
 ├
[V] aaa:RbacAnnotation  RbacAnnotation is used for capturing rbac properties of any apic object Objects can append rbacannotations as Object->RbacAnnotation which is then checked for domain eligibility
 
 
 ├
[V] tag:Annotation 
 
 
 ├
[V] tag:Tag 
 
 ├
[V] health:Inst A base class for a health score instance.(Switch only)
 ├
[V] fv:RtTrEpExtIpSrc 
 ├
[V] fv:RtTrEpIpDst A target relation to the IP address of an endpoint.
 ├
[V] fv:RtTrEpIpSrc A target relation to the IP address of an endpoint.
 ├
[V] fv:RtTrExtEpIpDst 
 ├
[V] health:Inst A base class for a health score instance.(Switch only)
 ├
[V] tag:Annotation 
 ├
[V] tag:Tag 


Inheritance
[V] fv:Ip The IP address of an endpoint.


Events
                fv:Ip:fv_Ip_ip_detach
fv:Ip:creation__fv_Ip
fv:Ip:modification__fv_Ip
fv:Ip:deletion__fv_Ip


Faults
                fv:Ip:config-error


Fsms
                


Properties Summary
Defined in: fv:Ip
address:Ip addr  (fv:Ip:addr)
           The peer IP address.
mo:Annotation
          string:Basic
annotation  (fv:Ip:annotation)
           NO COMMENTS
scalar:Date createTs  (fv:Ip:createTs)
           The creation time of the Layer 2 bridge domain.
string:Basic debugMACMessage  (fv:Ip:debugMACMessage)
           NO COMMENTS
mo:ExtMngdByType
          scalar:Bitmask32
extMngdBy  (fv:Ip:extMngdBy)
           NO COMMENTS
reference:BinRef monPolDn  (fv:Ip:monPolDn)
           The monitoring policy attached to this observable object.
Defined in: mo:Ownable
scalar:Uint16 uid  (mo:Ownable:uid)
           A unique identifier for this object.
Defined in: mo:Resolvable
mo:Owner
          scalar:Enum8
lcOwn  (mo:Resolvable:lcOwn)
           A value that indicates how this object was created. For internal use only.
Defined in: mo:TopProps
mo:ModificationChildAction
          scalar:Bitmask32
childAction  (mo:TopProps:childAction)
           Delete or ignore. For internal use only.
reference:BinRef dn  (mo:TopProps:dn)
           A tag or metadata is a non-hierarchical keyword or term assigned to the fabric module.
reference:BinRN rn  (mo:TopProps:rn)
           Identifies an object from its siblings within the context of its parent object. The distinguished name contains a sequence of relative names.
mo:ModificationStatus
          scalar:Bitmask32
status  (mo:TopProps:status)
           The upgrade status. This property is for internal use only.
Defined in: mo:Modifiable
mo:TStamp
          scalar:Date
modTs  (mo:Modifiable:modTs)
           The time when this object was last modified.
Properties Detail

addr

Type: address:Ip

Units: null
Encrypted: false
Naming Property -- [NAMING RULES]
Access: naming
Category: TopLevelRegular
Property Validators:
    Comments:
The peer IP address.



annotation

Type: mo:Annotation
Primitive Type: string:Basic

Units: null
Encrypted: false
Access: admin
Category: TopLevelRegular
Property Validators:
    Range:  min: "0"  max: "128"
        Allowed Chars:
            Regex: [a-zA-Z0-9_.:-]+
    Comments:
NO COMMENTS



childAction

Type: mo:ModificationChildAction
Primitive Type: scalar:Bitmask32

Units: null
Encrypted: false
Access: implicit
Category: TopLevelChildAction
    Comments:
Delete or ignore. For internal use only.
Constants
deleteAll 16384u deleteAll NO COMMENTS
ignore 4096u ignore NO COMMENTS
deleteNonPresent 8192u deleteNonPresent NO COMMENTS
DEFAULT 0 --- This type is used to





createTs

Type: scalar:Date

Like: epm:EpRec:createTs
Units: null
Encrypted: false
Access: implicit
Category: TopLevelRegular
    Comments:
The creation time of the Layer 2 bridge domain.



debugMACMessage

Type: string:Basic

Units: null
Encrypted: false
Access: implicit
Category: TopLevelRegular
    Comments:
NO COMMENTS



dn

Type: reference:BinRef

Units: null
Encrypted: false
Access: implicit
Category: TopLevelDn
    Comments:
A tag or metadata is a non-hierarchical keyword or term assigned to the fabric module.



extMngdBy

Type: mo:ExtMngdByType
Primitive Type: scalar:Bitmask32

Units: null
Encrypted: false
Access: implicit
Category: TopLevelRegular
    Comments:
NO COMMENTS
Constants
undefined 0u undefined NO COMMENTS
msc 1u msc NO COMMENTS
DEFAULT undefined(0u) undefined NO COMMENTS





lcOwn

Type: mo:Owner
Primitive Type: scalar:Enum8

Units: null
Encrypted: false
Access: implicit
Category: TopLevelRegular
    Comments:
A value that indicates how this object was created. For internal use only.
Constants
local 0 Local NO COMMENTS
policy 1 Policy NO COMMENTS
replica 2 Replica NO COMMENTS
resolveOnBehalf 3 ResolvedOnBehalf NO COMMENTS
implicit 4 Implicit NO COMMENTS
DEFAULT local(0) Local NO COMMENTS





modTs

Type: mo:TStamp
Primitive Type: scalar:Date

Units: null
Encrypted: false
Access: implicit
Category: TopLevelRegular
    Comments:
The time when this object was last modified.
Constants
never 0ull never NO COMMENTS
DEFAULT never(0ull) never NO COMMENTS





monPolDn

Type: reference:BinRef

Units: null
Encrypted: false
Access: implicit
Category: TopLevelRegular
    Comments:
The monitoring policy attached to this observable object.



rn

Type: reference:BinRN

Units: null
Encrypted: false
Access: implicit
Category: TopLevelRn
    Comments:
Identifies an object from its siblings within the context of its parent object. The distinguished name contains a sequence of relative names.



status

Type: mo:ModificationStatus
Primitive Type: scalar:Bitmask32

Units: null
Encrypted: false
Access: implicit
Category: TopLevelStatus
    Comments:
The upgrade status. This property is for internal use only.
Constants
created 2u created In a setter method: specifies that an object should be created. An error is returned if the object already exists.
In the return value of a setter method: indicates that an object has been created.
modified 4u modified In a setter method: specifies that an object should be modified
In the return value of a setter method: indicates that an object has been modified.
deleted 8u deleted In a setter method: specifies that an object should be deleted.
In the return value of a setter method: indicates that an object has been deleted.
DEFAULT 0 --- This type controls the life cycle of objects passed in the XML API.

When used in a setter method (such as configConfMo), the ModificationStatus specifies whether an object should be created, modified, deleted or removed.
In the return value of a setter method, the ModificationStatus indicates the actual operation that was performed. For example, the ModificationStatus is set to "created" if the object was created. The ModificationStatus is not set if the object was neither created, modified, deleted or removed.

When invoking a setter method, the ModificationStatus is optional:
If a setter method such as configConfMo is invoked and the ModificationStatus is not set, the system automatically determines if the object should be created or modified.






uid

Type: scalar:Uint16

Units: null
Encrypted: false
Access: implicit
Category: TopLevelRegular
    Comments:
A unique identifier for this object.