Class vz:ERFltP (CONCRETE)

Class ID:5695
Class Label: Filter Profile
Encrypted: false - Exportable: false - Persistent: true - Configurable: false - Subject to Quota: Disabled - Abstraction Layer: Logical Model
Write Access: [NON CONFIGURABLE]
Read Access: [admin, nw-svc-device, nw-svc-policy, tenant-security]
Creatable/Deletable: no (see Container Mos for details)
Semantic Scope: EPG
Semantic Scope Evaluation Rule: Parent
Monitoring Policy Source: Parent
Monitoring Flags : [ IsObservable: true, HasStats: false, HasFaults: false, HasHealth: true, HasEventRules: false ]



Naming Rules
RN FORMAT: efp-{id}

    [1] PREFIX=efp- PROPERTY = id




DN FORMAT: 

[1] uni/tn-{name}/efp-{id}

                


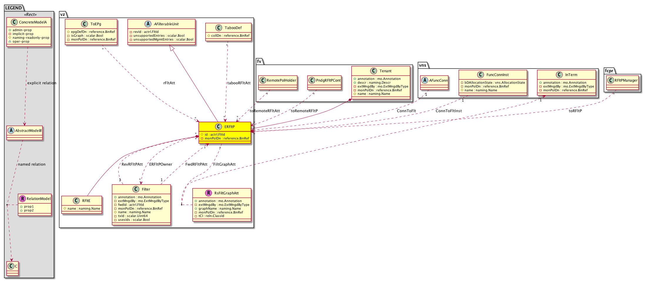
Diagram

Super Mo: vz:AFilterableUnit,
Container Mos: fv:Tenant (deletable:no),
Contained Mos: vz:RFltE,
Relations From: vns:AFuncConn, vns:FuncConnInst, vz:ToEPg, vz:TabooDef, fcpr:RFltPManager, fv:RemotePolHolder, fv:PndgRFltPCont,
Relations To: vz:Filter, vns:InTerm,
Relations: vz:RsERFltPOwner, vz:RsFiltGraphAtt, vz:RtConnToFlt, vz:RtConnToFltInst, vz:RtFwdRFltPAtt, vz:RtRFltAtt, vz:RtRevRFltPAtt, vz:RtTabooRFltAtt, vz:RtToRFltP, vz:RtToRemoteRFltAtt, vz:RtToRemoteRFltP,


Containers Hierarchies
[V] top:Root  This class represents the root element in the object hierarchy. All managed objects in the system are descendants of the Root element.
 ├
[V] fabric:Topology The root for IFC topology.
 
 ├
[V] fabric:Pod A pod.
 
 
 ├
[V] fabric:Node The root node for the APIC.
 
 
 
 ├
[V] ctx:Local The local Context.
 
 
 
 
 ├
[V] ctx:Application The context application.
 
 
 
 
 
 ├
[V] pol:Uni Represents policy definition/resolution universe.
 
 
 
 
 
 
 ├
[V] fv:Tenant A policy owner in the virtual fabric. A tenant can be either a private or a shared entity. For example, you can create a tenant with contexts and bridge domains shared by other tenants. A shared type of tenant is typically named common, default, or infra.
 
 
 
 
 
 
 
 ├
[V] vz:ERFltP 
[V] top:Root  This class represents the root element in the object hierarchy. All managed objects in the system are descendants of the Root element.
 ├
[V] pol:Uni Represents policy definition/resolution universe.
 
 ├
[V] fv:Tenant A policy owner in the virtual fabric. A tenant can be either a private or a shared entity. For example, you can create a tenant with contexts and bridge domains shared by other tenants. A shared type of tenant is typically named common, default, or infra.
 
 
 ├
[V] vz:ERFltP 


Contained Hierarchy
[V] vz:ERFltP 
 ├
[V] fault:Counts An immutable object that provides the number of critical, major, minor, and warning faults raised on its parent object and its subtree.
 ├
[V] fault:Delegate Exposes internal faults to the user. A fault delegate object can be defined on IFC (for example, for an endpoint group) and when the fault is raised (for example, under an endpoint policy on a switch), a fault delegate object is created on IFC under the specified object. A fault delegate object follows the lifecycle of the original fault instance object, being created, modified, or deleted based on the changes of the original fault.
 ├
[V] health:Inst A base class for a health score instance.(Switch only)
 ├
[V] vz:RFltE A remote filter entry. A filter entry is a combination of network traffic classification properties. Note that this relation is an internal object.
 
 ├
[V] fault:Delegate Exposes internal faults to the user. A fault delegate object can be defined on IFC (for example, for an endpoint group) and when the fault is raised (for example, under an endpoint policy on a switch), a fault delegate object is created on IFC under the specified object. A fault delegate object follows the lifecycle of the original fault instance object, being created, modified, or deleted based on the changes of the original fault.
 ├
[V] vz:RsERFltPOwner 
 ├
[V] vz:RsFiltGraphAtt A source relation to an input terminal node. For abstract graphs, this is the terminal node at the input end. Note that this relation is an internal object.
 
 ├
[V] aaa:RbacAnnotation  RbacAnnotation is used for capturing rbac properties of any apic object Objects can append rbacannotations as Object->RbacAnnotation which is then checked for domain eligibility
 
 ├
[V] fault:Counts An immutable object that provides the number of critical, major, minor, and warning faults raised on its parent object and its subtree.
 
 ├
[V] fault:Inst Contains detailed information of a fault. This object is attached as a child of the object on which the fault condition occurred. One instance object is created for each fault condition of the parent object. A fault instance object is identified by a fault code.
 
 
 ├
[V] aaa:RbacAnnotation  RbacAnnotation is used for capturing rbac properties of any apic object Objects can append rbacannotations as Object->RbacAnnotation which is then checked for domain eligibility
 
 
 ├
[V] tag:Annotation 
 
 
 ├
[V] tag:Tag 
 
 ├
[V] health:Inst A base class for a health score instance.(Switch only)
 
 ├
[V] tag:AInst The label instance, which is contained by the taggable object.
 
 
 ├
[V] fault:Delegate Exposes internal faults to the user. A fault delegate object can be defined on IFC (for example, for an endpoint group) and when the fault is raised (for example, under an endpoint policy on a switch), a fault delegate object is created on IFC under the specified object. A fault delegate object follows the lifecycle of the original fault instance object, being created, modified, or deleted based on the changes of the original fault.
 
 ├
[V] tag:Annotation 
 
 ├
[V] tag:Tag 
 ├
[V] vz:RtConnToFlt A target relation to an abstraction of a filter object, which can be a filter, folder of filters , or a collection of filters. Note that this relation is an internal object.
 ├
[V] vz:RtConnToFltInst A target relation to an abstraction of a filter object, which can be a filter, folder of filters , or a collection of filters. Note that this relation is an internal object.
 ├
[V] vz:RtFwdRFltPAtt A target relation to a forward remote filter profile.
 ├
[V] vz:RtRFltAtt A target relation to a resolved filter profile.
 ├
[V] vz:RtRevRFltPAtt The reverse a resolved filter profile.
 ├
[V] vz:RtTabooRFltAtt A target relation to a taboo resolved filter profile.
 ├
[V] vz:RtToRFltP 
 ├
[V] vz:RtToRemoteRFltAtt A target relation to remote resolved filter profile.
 ├
[V] vz:RtToRemoteRFltP 


Inheritance
[V] naming:NamedObject An abstract base class for an object that contains a name.
 ├
[V] pol:Obj Represents a generic policy object.
 
 ├
[V] pol:Def Represents self-contained policy document.
 
 
 ├
[V] vz:AFilterable An abstraction of a filter object. The filter object is a filter.
 
 
 
 ├
[V] vz:AFilterableUnit An abstraction of a filterable unit.
 
 
 
 
 ├
[V] vz:ERFltP 


Events
                


Faults
                


Fsms
                


Properties Summary
Defined in: vz:ERFltP
actrl:FltId
          scalar:Uint32
id  (vz:ERFltP:id)
           An object identifier.
reference:BinRef monPolDn  (vz:ERFltP:monPolDn)
           The monitoring policy attached to this observable object.
Defined in: vz:AFilterableUnit
actrl:FltId
          scalar:Uint32
revId  (vz:AFilterableUnit:revId)
           NO COMMENTS
scalar:Bool unsupportedEntries  (vz:AFilterableUnit:unsupportedEntries)
           NO COMMENTS
scalar:Bool unsupportedMgmtEntries  (vz:AFilterableUnit:unsupportedMgmtEntries)
           NO COMMENTS
Defined in: pol:Def
naming:Descr
          string:Basic
descr  (pol:Def:descr)
           Specifies a description of the policy definition.
naming:Descr
          string:Basic
ownerKey  (pol:Def:ownerKey)
           The key for enabling clients to own their data for entity correlation.
naming:Descr
          string:Basic
ownerTag  (pol:Def:ownerTag)
           A tag for enabling clients to add their own data. For example, to indicate who created this object.
Defined in: pol:Obj
naming:Name
          string:Basic
name  (pol:Obj:name)
           Overrides:naming:NamedObject:name
           null
Defined in: naming:NamedObject
naming:NameAlias
          string:Basic
nameAlias  (naming:NamedObject:nameAlias)
           NO COMMENTS
Defined in: mo:Resolvable
mo:Owner
          scalar:Enum8
lcOwn  (mo:Resolvable:lcOwn)
           A value that indicates how this object was created. For internal use only.
Defined in: mo:TopProps
mo:ModificationChildAction
          scalar:Bitmask32
childAction  (mo:TopProps:childAction)
           Delete or ignore. For internal use only.
reference:BinRef dn  (mo:TopProps:dn)
           A tag or metadata is a non-hierarchical keyword or term assigned to the fabric module.
reference:BinRN rn  (mo:TopProps:rn)
           Identifies an object from its siblings within the context of its parent object. The distinguished name contains a sequence of relative names.
mo:ModificationStatus
          scalar:Bitmask32
status  (mo:TopProps:status)
           The upgrade status. This property is for internal use only.
Defined in: mo:Modifiable
mo:TStamp
          scalar:Date
modTs  (mo:Modifiable:modTs)
           The time when this object was last modified.
Properties Detail

childAction

Type: mo:ModificationChildAction
Primitive Type: scalar:Bitmask32

Units: null
Encrypted: false
Access: implicit
Category: TopLevelChildAction
    Comments:
Delete or ignore. For internal use only.
Constants
deleteAll 16384u deleteAll NO COMMENTS
ignore 4096u ignore NO COMMENTS
deleteNonPresent 8192u deleteNonPresent NO COMMENTS
DEFAULT 0 --- This type is used to





descr

Type: naming:Descr
Primitive Type: string:Basic

Like: naming:Described:descr
Units: null
Encrypted: false
Access: admin
Category: TopLevelRegular
    Comments:
Specifies a description of the policy definition.



dn

Type: reference:BinRef

Units: null
Encrypted: false
Access: implicit
Category: TopLevelDn
    Comments:
A tag or metadata is a non-hierarchical keyword or term assigned to the fabric module.



id

Type: actrl:FltId
Primitive Type: scalar:Uint32

Units: null
Encrypted: false
Naming Property -- [NAMING RULES]
Access: naming
Category: TopLevelRegular
    Comments:
An object identifier.
Constants
implarp 0xfffdu Implicit filter id for arp NO COMMENTS
implicit 0xfffeu Implicit filter id for internal consumption NO COMMENTS
default 0xffffu Default filter id This is the default filter id, representing a wildcard
DEFAULT 0 --- Filter id





lcOwn

Type: mo:Owner
Primitive Type: scalar:Enum8

Units: null
Encrypted: false
Access: implicit
Category: TopLevelRegular
    Comments:
A value that indicates how this object was created. For internal use only.
Constants
local 0 Local NO COMMENTS
policy 1 Policy NO COMMENTS
replica 2 Replica NO COMMENTS
resolveOnBehalf 3 ResolvedOnBehalf NO COMMENTS
implicit 4 Implicit NO COMMENTS
DEFAULT local(0) Local NO COMMENTS





modTs

Type: mo:TStamp
Primitive Type: scalar:Date

Units: null
Encrypted: false
Access: implicit
Category: TopLevelRegular
    Comments:
The time when this object was last modified.
Constants
never 0ull never NO COMMENTS
DEFAULT never(0ull) never NO COMMENTS





monPolDn

Type: reference:BinRef

Units: null
Encrypted: false
Access: implicit
Category: TopLevelRegular
    Comments:
The monitoring policy attached to this observable object.



name

Type: naming:Name
Primitive Type: string:Basic

Overrides:naming:NamedObject:name
Units: null Encrypted: false Access: admin Category: TopLevelRegular
    Comments:
null



nameAlias

Type: naming:NameAlias
Primitive Type: string:Basic

Units: null
Encrypted: false
Access: admin
Category: TopLevelRegular
    Comments:
NO COMMENTS



ownerKey

Type: naming:Descr
Primitive Type: string:Basic

Units: null
Encrypted: false
Access: admin
Category: TopLevelRegular
    Comments:
The key for enabling clients to own their data for entity correlation.



ownerTag

Type: naming:Descr
Primitive Type: string:Basic

Units: null
Encrypted: false
Access: admin
Category: TopLevelRegular
    Comments:
A tag for enabling clients to add their own data. For example, to indicate who created this object.



revId

Type: actrl:FltId
Primitive Type: scalar:Uint32

Units: null
Encrypted: false
Access: implicit
Category: TopLevelRegular
    Comments:
NO COMMENTS
Constants
implarp 0xfffdu Implicit filter id for arp NO COMMENTS
implicit 0xfffeu Implicit filter id for internal consumption NO COMMENTS
default 0xffffu Default filter id This is the default filter id, representing a wildcard
defaultValue 0u --- NO COMMENTS





rn

Type: reference:BinRN

Units: null
Encrypted: false
Access: implicit
Category: TopLevelRn
    Comments:
Identifies an object from its siblings within the context of its parent object. The distinguished name contains a sequence of relative names.



status

Type: mo:ModificationStatus
Primitive Type: scalar:Bitmask32

Units: null
Encrypted: false
Access: implicit
Category: TopLevelStatus
    Comments:
The upgrade status. This property is for internal use only.
Constants
created 2u created In a setter method: specifies that an object should be created. An error is returned if the object already exists.
In the return value of a setter method: indicates that an object has been created.
modified 4u modified In a setter method: specifies that an object should be modified
In the return value of a setter method: indicates that an object has been modified.
deleted 8u deleted In a setter method: specifies that an object should be deleted.
In the return value of a setter method: indicates that an object has been deleted.
DEFAULT 0 --- This type controls the life cycle of objects passed in the XML API.

When used in a setter method (such as configConfMo), the ModificationStatus specifies whether an object should be created, modified, deleted or removed.
In the return value of a setter method, the ModificationStatus indicates the actual operation that was performed. For example, the ModificationStatus is set to "created" if the object was created. The ModificationStatus is not set if the object was neither created, modified, deleted or removed.

When invoking a setter method, the ModificationStatus is optional:
If a setter method such as configConfMo is invoked and the ModificationStatus is not set, the system automatically determines if the object should be created or modified.






unsupportedEntries

Type: scalar:Bool

Units: null
Encrypted: false
Access: implicit
Category: TopLevelRegular
    Comments:
NO COMMENTS
Constants
no false --- NO COMMENTS
yes true --- NO COMMENTS
DEFAULT no(false) --- NO COMMENTS





unsupportedMgmtEntries

Type: scalar:Bool

Units: null
Encrypted: false
Access: implicit
Category: TopLevelRegular
    Comments:
NO COMMENTS
Constants
no false --- NO COMMENTS
yes true --- NO COMMENTS
DEFAULT no(false) --- NO COMMENTS