Class dbgac:EpToExt (CONCRETE)

Class ID:4098
Class Label: End-Point to Ext. IP Address Atomic Counter Policy
Encrypted: false - Exportable: true - Persistent: true - Configurable: true - Subject to Quota: Disabled - Abstraction Layer: Logical Model
Write Access: [admin, tenant-connectivity-mgmt, tenant-connectivity-util]
Read Access: [admin, nw-svc-device, nw-svc-policy, tenant-connectivity-mgmt, tenant-connectivity-util, tenant-epg, tenant-ext-connectivity-l3, tenant-ext-protocol-l3, tenant-network-profile, tenant-qos, tenant-security]
Creatable/Deletable: yes (see Container Mos for details)
Semantic Scope: EPG
Semantic Scope Evaluation Rule: Parent
Monitoring Policy Source: Parent
Monitoring Flags : [ IsObservable: true, HasStats: false, HasFaults: true, HasHealth: true, HasEventRules: false ]

The endpoint-to-external IP address atomic counter policy detects drops and misrouting in the fabric to enable quick debugging and isolation of application connectivity issues.

Naming Rules
RN FORMAT: acEpToExt-{name}

    [1] PREFIX=acEpToExt- PROPERTY = name




DN FORMAT: 

[1] uni/tn-{name}/acEpToExt-{name}

                


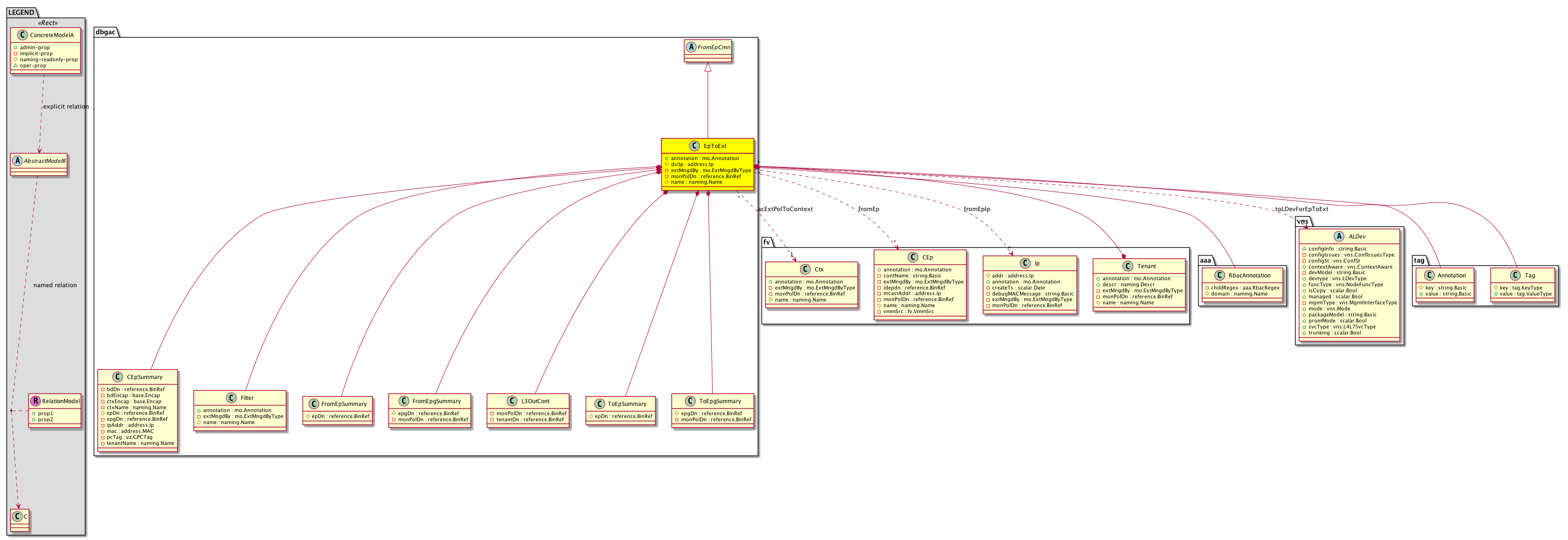
Diagram

Super Mo: dbgac:FromEpCmn,
Container Mos: fv:Tenant (deletable:yes),
Contained Mos: aaa:RbacAnnotation, dbgac:CEpSummary, dbgac:Filter, dbgac:FromEpSummary, dbgac:FromEpgSummary, dbgac:L3OutCont, dbgac:ToEpSummary, dbgac:ToEpgSummary, tag:Annotation, tag:Tag,
Relations To: fv:Ctx, fv:CEp, fv:Ip, vns:ALDev,
Relations: dbgac:RsAcExtPolToContext, dbgac:RsFromEp, dbgac:RsFromEpIp, dbgac:RsToLDevForEpToExt,


Containers Hierarchies
[V] top:Root  This class represents the root element in the object hierarchy. All managed objects in the system are descendants of the Root element.
 ├
[V] fabric:Topology The root for IFC topology.
 
 ├
[V] fabric:Pod A pod.
 
 
 ├
[V] fabric:Node The root node for the APIC.
 
 
 
 ├
[V] ctx:Local The local Context.
 
 
 
 
 ├
[V] ctx:Application The context application.
 
 
 
 
 
 ├
[V] pol:Uni Represents policy definition/resolution universe.
 
 
 
 
 
 
 ├
[V] fv:Tenant A policy owner in the virtual fabric. A tenant can be either a private or a shared entity. For example, you can create a tenant with contexts and bridge domains shared by other tenants. A shared type of tenant is typically named common, default, or infra.
 
 
 
 
 
 
 
 ├
[V] dbgac:EpToExt The endpoint-to-external IP address atomic counter policy detects drops and misrouting in the fabric to enable quick debugging and isolation of application connectivity issues.
[V] top:Root  This class represents the root element in the object hierarchy. All managed objects in the system are descendants of the Root element.
 ├
[V] pol:Uni Represents policy definition/resolution universe.
 
 ├
[V] fv:Tenant A policy owner in the virtual fabric. A tenant can be either a private or a shared entity. For example, you can create a tenant with contexts and bridge domains shared by other tenants. A shared type of tenant is typically named common, default, or infra.
 
 
 ├
[V] dbgac:EpToExt The endpoint-to-external IP address atomic counter policy detects drops and misrouting in the fabric to enable quick debugging and isolation of application connectivity issues.


Contained Hierarchy
[V] dbgac:EpToExt The endpoint-to-external IP address atomic counter policy detects drops and misrouting in the fabric to enable quick debugging and isolation of application connectivity issues.
 ├
[V] aaa:RbacAnnotation  RbacAnnotation is used for capturing rbac properties of any apic object Objects can append rbacannotations as Object->RbacAnnotation which is then checked for domain eligibility
 ├
[V] dbgac:CEpSummary  fvCEp Summary policy endpoint related info needed for atomic counters
 
 ├
[V] dbgac:AcEpNode  ***************** MOs *******************
 ├
[V] dbgac:Filter The filter properties of the client-defined end point attached to the network.
 
 ├
[V] aaa:RbacAnnotation  RbacAnnotation is used for capturing rbac properties of any apic object Objects can append rbacannotations as Object->RbacAnnotation which is then checked for domain eligibility
 
 ├
[V] fault:Delegate Exposes internal faults to the user. A fault delegate object can be defined on IFC (for example, for an endpoint group) and when the fault is raised (for example, under an endpoint policy on a switch), a fault delegate object is created on IFC under the specified object. A fault delegate object follows the lifecycle of the original fault instance object, being created, modified, or deleted based on the changes of the original fault.
 
 ├
[V] tag:Annotation 
 
 ├
[V] tag:Tag 
 ├
[V] dbgac:FromEpSummary From endpoint summary.
 
 ├
[V] fault:Delegate Exposes internal faults to the user. A fault delegate object can be defined on IFC (for example, for an endpoint group) and when the fault is raised (for example, under an endpoint policy on a switch), a fault delegate object is created on IFC under the specified object. A fault delegate object follows the lifecycle of the original fault instance object, being created, modified, or deleted based on the changes of the original fault.
 ├
[V] dbgac:FromEpgSummary From endpoint group summary.
 
 ├
[V] fault:Counts An immutable object that provides the number of critical, major, minor, and warning faults raised on its parent object and its subtree.
 
 ├
[V] fault:Delegate Exposes internal faults to the user. A fault delegate object can be defined on IFC (for example, for an endpoint group) and when the fault is raised (for example, under an endpoint policy on a switch), a fault delegate object is created on IFC under the specified object. A fault delegate object follows the lifecycle of the original fault instance object, being created, modified, or deleted based on the changes of the original fault.
 
 ├
[V] fault:Inst Contains detailed information of a fault. This object is attached as a child of the object on which the fault condition occurred. One instance object is created for each fault condition of the parent object. A fault instance object is identified by a fault code.
 
 
 ├
[V] aaa:RbacAnnotation  RbacAnnotation is used for capturing rbac properties of any apic object Objects can append rbacannotations as Object->RbacAnnotation which is then checked for domain eligibility
 
 
 ├
[V] tag:Annotation 
 
 
 ├
[V] tag:Tag 
 
 ├
[V] health:Inst A base class for a health score instance.(Switch only)
 ├
[V] dbgac:L3OutCont  Atomic counter L3Out Container MO
 
 ├
[V] fault:Counts An immutable object that provides the number of critical, major, minor, and warning faults raised on its parent object and its subtree.
 
 ├
[V] health:Inst A base class for a health score instance.(Switch only)
 
 ├
[V] l3ext:OutDef The L4-L7 services route peering.
 
 
 ├
[V] bgp:CtxDef An internal object for the BGP context-level policy definition.
 
 
 
 ├
[V] fault:Delegate Exposes internal faults to the user. A fault delegate object can be defined on IFC (for example, for an endpoint group) and when the fault is raised (for example, under an endpoint policy on a switch), a fault delegate object is created on IFC under the specified object. A fault delegate object follows the lifecycle of the original fault instance object, being created, modified, or deleted based on the changes of the original fault.
 
 
 ├
[V] bgp:ExtDef An internal object for the BGP external profile definition.
 
 
 
 ├
[V] fault:Delegate Exposes internal faults to the user. A fault delegate object can be defined on IFC (for example, for an endpoint group) and when the fault is raised (for example, under an endpoint policy on a switch), a fault delegate object is created on IFC under the specified object. A fault delegate object follows the lifecycle of the original fault instance object, being created, modified, or deleted based on the changes of the original fault.
 
 
 ├
[V] fault:Counts An immutable object that provides the number of critical, major, minor, and warning faults raised on its parent object and its subtree.
 
 
 ├
[V] fault:Delegate Exposes internal faults to the user. A fault delegate object can be defined on IFC (for example, for an endpoint group) and when the fault is raised (for example, under an endpoint policy on a switch), a fault delegate object is created on IFC under the specified object. A fault delegate object follows the lifecycle of the original fault instance object, being created, modified, or deleted based on the changes of the original fault.
 
 
 ├
[V] health:Inst A base class for a health score instance.(Switch only)
 
 
 ├
[V] l3ext:InstPDef The L4-L7 services route peering.
 
 
 
 ├
[V] fault:Counts An immutable object that provides the number of critical, major, minor, and warning faults raised on its parent object and its subtree.
 
 
 
 ├
[V] fault:Delegate Exposes internal faults to the user. A fault delegate object can be defined on IFC (for example, for an endpoint group) and when the fault is raised (for example, under an endpoint policy on a switch), a fault delegate object is created on IFC under the specified object. A fault delegate object follows the lifecycle of the original fault instance object, being created, modified, or deleted based on the changes of the original fault.
 
 
 
 ├
[V] fault:Inst Contains detailed information of a fault. This object is attached as a child of the object on which the fault condition occurred. One instance object is created for each fault condition of the parent object. A fault instance object is identified by a fault code.
 
 
 
 
 ├
[V] aaa:RbacAnnotation  RbacAnnotation is used for capturing rbac properties of any apic object Objects can append rbacannotations as Object->RbacAnnotation which is then checked for domain eligibility
 
 
 
 
 ├
[V] tag:Annotation 
 
 
 
 
 ├
[V] tag:Tag 
 
 
 
 ├
[V] fv:CtrctCtxDefCont An internal container for objects used for deployment.
 
 
 
 
 ├
[V] fault:Counts An immutable object that provides the number of critical, major, minor, and warning faults raised on its parent object and its subtree.
 
 
 
 
 ├
[V] fault:Inst Contains detailed information of a fault. This object is attached as a child of the object on which the fault condition occurred. One instance object is created for each fault condition of the parent object. A fault instance object is identified by a fault code.
 
 
 
 
 
 ├
[V] aaa:RbacAnnotation  RbacAnnotation is used for capturing rbac properties of any apic object Objects can append rbacannotations as Object->RbacAnnotation which is then checked for domain eligibility
 
 
 
 
 
 ├
[V] tag:Annotation 
 
 
 
 
 
 ├
[V] tag:Tag 
 
 
 
 
 ├
[V] health:Inst A base class for a health score instance.(Switch only)
 
 
 
 ├
[V] fv:OrchsInfo The orchestration information is used to store orchestration specific properties such as Microsoft Azure Pack.
 
 
 
 
 ├
[V] aaa:RbacAnnotation  RbacAnnotation is used for capturing rbac properties of any apic object Objects can append rbacannotations as Object->RbacAnnotation which is then checked for domain eligibility
 
 
 
 
 ├
[V] fault:Counts An immutable object that provides the number of critical, major, minor, and warning faults raised on its parent object and its subtree.
 
 
 
 
 ├
[V] fault:Inst Contains detailed information of a fault. This object is attached as a child of the object on which the fault condition occurred. One instance object is created for each fault condition of the parent object. A fault instance object is identified by a fault code.
 
 
 
 
 
 ├
[V] aaa:RbacAnnotation  RbacAnnotation is used for capturing rbac properties of any apic object Objects can append rbacannotations as Object->RbacAnnotation which is then checked for domain eligibility
 
 
 
 
 
 ├
[V] tag:Annotation 
 
 
 
 
 
 ├
[V] tag:Tag 
 
 
 
 
 ├
[V] fv:OptedPlanSrvc 
 
 
 
 
 
 ├
[V] aaa:RbacAnnotation  RbacAnnotation is used for capturing rbac properties of any apic object Objects can append rbacannotations as Object->RbacAnnotation which is then checked for domain eligibility
 
 
 
 
 
 ├
[V] tag:Annotation 
 
 
 
 
 
 ├
[V] tag:Tag 
 
 
 
 
 ├
[V] fv:OrchsLBCfg 
 
 
 
 
 
 ├
[V] aaa:RbacAnnotation  RbacAnnotation is used for capturing rbac properties of any apic object Objects can append rbacannotations as Object->RbacAnnotation which is then checked for domain eligibility
 
 
 
 
 
 ├
[V] tag:Annotation 
 
 
 
 
 
 ├
[V] tag:Tag 
 
 
 
 
 ├
[V] health:Inst A base class for a health score instance.(Switch only)
 
 
 
 
 ├
[V] tag:Annotation 
 
 
 
 
 ├
[V] tag:Tag 
 
 
 
 ├
[V] fv:RInfoHolder An internal object for filtering security rules.
 
 
 
 
 ├
[V] fault:Counts An immutable object that provides the number of critical, major, minor, and warning faults raised on its parent object and its subtree.
 
 
 
 
 ├
[V] fault:Delegate Exposes internal faults to the user. A fault delegate object can be defined on IFC (for example, for an endpoint group) and when the fault is raised (for example, under an endpoint policy on a switch), a fault delegate object is created on IFC under the specified object. A fault delegate object follows the lifecycle of the original fault instance object, being created, modified, or deleted based on the changes of the original fault.
 
 
 
 
 ├
[V] fault:Inst Contains detailed information of a fault. This object is attached as a child of the object on which the fault condition occurred. One instance object is created for each fault condition of the parent object. A fault instance object is identified by a fault code.
 
 
 
 
 
 ├
[V] aaa:RbacAnnotation  RbacAnnotation is used for capturing rbac properties of any apic object Objects can append rbacannotations as Object->RbacAnnotation which is then checked for domain eligibility
 
 
 
 
 
 ├
[V] tag:Annotation 
 
 
 
 
 
 ├
[V] tag:Tag 
 
 
 
 
 ├
[V] health:Inst A base class for a health score instance.(Switch only)
 
 
 
 ├
[V] fv:RsCons The Consumer contract profile information.
 
 
 
 
 ├
[V] aaa:RbacAnnotation  RbacAnnotation is used for capturing rbac properties of any apic object Objects can append rbacannotations as Object->RbacAnnotation which is then checked for domain eligibility
 
 
 
 
 ├
[V] fault:Counts An immutable object that provides the number of critical, major, minor, and warning faults raised on its parent object and its subtree.
 
 
 
 
 ├
[V] fault:Inst Contains detailed information of a fault. This object is attached as a child of the object on which the fault condition occurred. One instance object is created for each fault condition of the parent object. A fault instance object is identified by a fault code.
 
 
 
 
 
 ├
[V] aaa:RbacAnnotation  RbacAnnotation is used for capturing rbac properties of any apic object Objects can append rbacannotations as Object->RbacAnnotation which is then checked for domain eligibility
 
 
 
 
 
 ├
[V] tag:Annotation 
 
 
 
 
 
 ├
[V] tag:Tag 
 
 
 
 
 ├
[V] fv:CollectionCont The collection container.
 
 
 
 
 
 ├
[V] fault:Counts An immutable object that provides the number of critical, major, minor, and warning faults raised on its parent object and its subtree.
 
 
 
 
 
 ├
[V] fault:Inst Contains detailed information of a fault. This object is attached as a child of the object on which the fault condition occurred. One instance object is created for each fault condition of the parent object. A fault instance object is identified by a fault code.
 
 
 
 
 
 
 ├
[V] aaa:RbacAnnotation  RbacAnnotation is used for capturing rbac properties of any apic object Objects can append rbacannotations as Object->RbacAnnotation which is then checked for domain eligibility
 
 
 
 
 
 
 ├
[V] tag:Annotation 
 
 
 
 
 
 
 ├
[V] tag:Tag 
 
 
 
 
 
 ├
[V] health:Inst A base class for a health score instance.(Switch only)
 
 
 
 
 ├
[V] health:Inst A base class for a health score instance.(Switch only)
 
 
 
 
 ├
[V] tag:AInst The label instance, which is contained by the taggable object.
 
 
 
 
 
 ├
[V] fault:Delegate Exposes internal faults to the user. A fault delegate object can be defined on IFC (for example, for an endpoint group) and when the fault is raised (for example, under an endpoint policy on a switch), a fault delegate object is created on IFC under the specified object. A fault delegate object follows the lifecycle of the original fault instance object, being created, modified, or deleted based on the changes of the original fault.
 
 
 
 
 ├
[V] tag:Annotation 
 
 
 
 
 ├
[V] tag:Tag 
 
 
 
 
 ├
[V] vz:ConsLbl A label used by consumers to filter the providers. The label can be parented as follows: By the consumer endpoint group. By the relation between the consumer endpoint group and contract. By the relation between the contract interface and contract. By the relation between the consumer endpoint group and contract interface. A consumer with no label will consume from all the providers of the contract with no labels. A consumer with a specific label...
 
 
 
 
 
 ├
[V] aaa:RbacAnnotation  RbacAnnotation is used for capturing rbac properties of any apic object Objects can append rbacannotations as Object->RbacAnnotation which is then checked for domain eligibility
 
 
 
 
 
 ├
[V] fault:Delegate Exposes internal faults to the user. A fault delegate object can be defined on IFC (for example, for an endpoint group) and when the fault is raised (for example, under an endpoint policy on a switch), a fault delegate object is created on IFC under the specified object. A fault delegate object follows the lifecycle of the original fault instance object, being created, modified, or deleted based on the changes of the original fault.
 
 
 
 
 
 ├
[V] tag:Annotation 
 
 
 
 
 
 ├
[V] tag:Tag 
 
 
 
 
 ├
[V] vz:ConsSubjLbl A consumer subject label. In general, a subject label is used as a classification criteria for subjects being consumed/provided by the endpoint groups (EPGs) participating in the contract. The label identifies a subject being consumed by a consumer. It can be parented by 2 different methods. The first method is the relation between the consumer EPG and the contract that is used for filtering the subjects. A label should match either the subject n...
 
 
 
 
 
 ├
[V] aaa:RbacAnnotation  RbacAnnotation is used for capturing rbac properties of any apic object Objects can append rbacannotations as Object->RbacAnnotation which is then checked for domain eligibility
 
 
 
 
 
 ├
[V] fault:Delegate Exposes internal faults to the user. A fault delegate object can be defined on IFC (for example, for an endpoint group) and when the fault is raised (for example, under an endpoint policy on a switch), a fault delegate object is created on IFC under the specified object. A fault delegate object follows the lifecycle of the original fault instance object, being created, modified, or deleted based on the changes of the original fault.
 
 
 
 
 
 ├
[V] tag:Annotation 
 
 
 
 
 
 ├
[V] tag:Tag 
 
 
 
 ├
[V] fv:RsConsIf A contract for which the EPG will be a consumer.
 
 
 
 
 ├
[V] aaa:RbacAnnotation  RbacAnnotation is used for capturing rbac properties of any apic object Objects can append rbacannotations as Object->RbacAnnotation which is then checked for domain eligibility
 
 
 
 
 ├
[V] fault:Counts An immutable object that provides the number of critical, major, minor, and warning faults raised on its parent object and its subtree.
 
 
 
 
 ├
[V] fault:Inst Contains detailed information of a fault. This object is attached as a child of the object on which the fault condition occurred. One instance object is created for each fault condition of the parent object. A fault instance object is identified by a fault code.
 
 
 
 
 
 ├
[V] aaa:RbacAnnotation  RbacAnnotation is used for capturing rbac properties of any apic object Objects can append rbacannotations as Object->RbacAnnotation which is then checked for domain eligibility
 
 
 
 
 
 ├
[V] tag:Annotation 
 
 
 
 
 
 ├
[V] tag:Tag 
 
 
 
 
 ├
[V] health:Inst A base class for a health score instance.(Switch only)
 
 
 
 
 ├
[V] tag:AInst The label instance, which is contained by the taggable object.
 
 
 
 
 
 ├
[V] fault:Delegate Exposes internal faults to the user. A fault delegate object can be defined on IFC (for example, for an endpoint group) and when the fault is raised (for example, under an endpoint policy on a switch), a fault delegate object is created on IFC under the specified object. A fault delegate object follows the lifecycle of the original fault instance object, being created, modified, or deleted based on the changes of the original fault.
 
 
 
 
 ├
[V] tag:Annotation 
 
 
 
 
 ├
[V] tag:Tag 
 
 
 
 
 ├
[V] vz:ConsLbl A label used by consumers to filter the providers. The label can be parented as follows: By the consumer endpoint group. By the relation between the consumer endpoint group and contract. By the relation between the contract interface and contract. By the relation between the consumer endpoint group and contract interface. A consumer with no label will consume from all the providers of the contract with no labels. A consumer with a specific label...
 
 
 
 
 
 ├
[V] aaa:RbacAnnotation  RbacAnnotation is used for capturing rbac properties of any apic object Objects can append rbacannotations as Object->RbacAnnotation which is then checked for domain eligibility
 
 
 
 
 
 ├
[V] fault:Delegate Exposes internal faults to the user. A fault delegate object can be defined on IFC (for example, for an endpoint group) and when the fault is raised (for example, under an endpoint policy on a switch), a fault delegate object is created on IFC under the specified object. A fault delegate object follows the lifecycle of the original fault instance object, being created, modified, or deleted based on the changes of the original fault.
 
 
 
 
 
 ├
[V] tag:Annotation 
 
 
 
 
 
 ├
[V] tag:Tag 
 
 
 
 
 ├
[V] vz:ConsSubjLbl A consumer subject label. In general, a subject label is used as a classification criteria for subjects being consumed/provided by the endpoint groups (EPGs) participating in the contract. The label identifies a subject being consumed by a consumer. It can be parented by 2 different methods. The first method is the relation between the consumer EPG and the contract that is used for filtering the subjects. A label should match either the subject n...
 
 
 
 
 
 ├
[V] aaa:RbacAnnotation  RbacAnnotation is used for capturing rbac properties of any apic object Objects can append rbacannotations as Object->RbacAnnotation which is then checked for domain eligibility
 
 
 
 
 
 ├
[V] fault:Delegate Exposes internal faults to the user. A fault delegate object can be defined on IFC (for example, for an endpoint group) and when the fault is raised (for example, under an endpoint policy on a switch), a fault delegate object is created on IFC under the specified object. A fault delegate object follows the lifecycle of the original fault instance object, being created, modified, or deleted based on the changes of the original fault.
 
 
 
 
 
 ├
[V] tag:Annotation 
 
 
 
 
 
 ├
[V] tag:Tag 
 
 
 
 ├
[V] fv:RsCustQosPol A source relation to a custom QoS policy that enables different levels of service to be assigned to network traffic, including specifications for the Differentiated Services Code Point (DSCP) value(s) and the 802.1p Dot1p priority. This is an internal object.
 
 
 
 
 ├
[V] aaa:RbacAnnotation  RbacAnnotation is used for capturing rbac properties of any apic object Objects can append rbacannotations as Object->RbacAnnotation which is then checked for domain eligibility
 
 
 
 
 ├
[V] fault:Counts An immutable object that provides the number of critical, major, minor, and warning faults raised on its parent object and its subtree.
 
 
 
 
 ├
[V] fault:Inst Contains detailed information of a fault. This object is attached as a child of the object on which the fault condition occurred. One instance object is created for each fault condition of the parent object. A fault instance object is identified by a fault code.
 
 
 
 
 
 ├
[V] aaa:RbacAnnotation  RbacAnnotation is used for capturing rbac properties of any apic object Objects can append rbacannotations as Object->RbacAnnotation which is then checked for domain eligibility
 
 
 
 
 
 ├
[V] tag:Annotation 
 
 
 
 
 
 ├
[V] tag:Tag 
 
 
 
 
 ├
[V] health:Inst A base class for a health score instance.(Switch only)
 
 
 
 
 ├
[V] tag:Annotation 
 
 
 
 
 ├
[V] tag:Tag 
 
 
 
 ├
[V] fv:RsIntraEpg  Intra EPg contract: Represents that the EPg is moving from "allow all within epg" mode to a "deny all within epg" mode. The only type of traffic allowed between EPs in this EPg is the one specified by contracts EPg associates to with this relation.
 
 
 
 
 ├
[V] aaa:RbacAnnotation  RbacAnnotation is used for capturing rbac properties of any apic object Objects can append rbacannotations as Object->RbacAnnotation which is then checked for domain eligibility
 
 
 
 
 ├
[V] fault:Counts An immutable object that provides the number of critical, major, minor, and warning faults raised on its parent object and its subtree.
 
 
 
 
 ├
[V] fault:Inst Contains detailed information of a fault. This object is attached as a child of the object on which the fault condition occurred. One instance object is created for each fault condition of the parent object. A fault instance object is identified by a fault code.
 
 
 
 
 
 ├
[V] aaa:RbacAnnotation  RbacAnnotation is used for capturing rbac properties of any apic object Objects can append rbacannotations as Object->RbacAnnotation which is then checked for domain eligibility
 
 
 
 
 
 ├
[V] tag:Annotation 
 
 
 
 
 
 ├
[V] tag:Tag 
 
 
 
 
 ├
[V] fv:CollectionCont The collection container.
 
 
 
 
 
 ├
[V] fault:Counts An immutable object that provides the number of critical, major, minor, and warning faults raised on its parent object and its subtree.
 
 
 
 
 
 ├
[V] fault:Inst Contains detailed information of a fault. This object is attached as a child of the object on which the fault condition occurred. One instance object is created for each fault condition of the parent object. A fault instance object is identified by a fault code.
 
 
 
 
 
 
 ├
[V] aaa:RbacAnnotation  RbacAnnotation is used for capturing rbac properties of any apic object Objects can append rbacannotations as Object->RbacAnnotation which is then checked for domain eligibility
 
 
 
 
 
 
 ├
[V] tag:Annotation 
 
 
 
 
 
 
 ├
[V] tag:Tag 
 
 
 
 
 
 ├
[V] health:Inst A base class for a health score instance.(Switch only)
 
 
 
 
 ├
[V] health:Inst A base class for a health score instance.(Switch only)
 
 
 
 
 ├
[V] tag:AInst The label instance, which is contained by the taggable object.
 
 
 
 
 
 ├
[V] fault:Delegate Exposes internal faults to the user. A fault delegate object can be defined on IFC (for example, for an endpoint group) and when the fault is raised (for example, under an endpoint policy on a switch), a fault delegate object is created on IFC under the specified object. A fault delegate object follows the lifecycle of the original fault instance object, being created, modified, or deleted based on the changes of the original fault.
 
 
 
 
 ├
[V] tag:Annotation 
 
 
 
 
 ├
[V] tag:Tag 
 
 
 
 ├
[V] fv:RsProtBy The taboo contract for which the EPG will be a provider and consumer.
 
 
 
 
 ├
[V] aaa:RbacAnnotation  RbacAnnotation is used for capturing rbac properties of any apic object Objects can append rbacannotations as Object->RbacAnnotation which is then checked for domain eligibility
 
 
 
 
 ├
[V] fault:Counts An immutable object that provides the number of critical, major, minor, and warning faults raised on its parent object and its subtree.
 
 
 
 
 ├
[V] fault:Inst Contains detailed information of a fault. This object is attached as a child of the object on which the fault condition occurred. One instance object is created for each fault condition of the parent object. A fault instance object is identified by a fault code.
 
 
 
 
 
 ├
[V] aaa:RbacAnnotation  RbacAnnotation is used for capturing rbac properties of any apic object Objects can append rbacannotations as Object->RbacAnnotation which is then checked for domain eligibility
 
 
 
 
 
 ├
[V] tag:Annotation 
 
 
 
 
 
 ├
[V] tag:Tag 
 
 
 
 
 ├
[V] fv:TabooCtxDefCont An internal container for objects used for deployment.
 
 
 
 
 
 ├
[V] fault:Counts An immutable object that provides the number of critical, major, minor, and warning faults raised on its parent object and its subtree.
 
 
 
 
 
 ├
[V] fault:Inst Contains detailed information of a fault. This object is attached as a child of the object on which the fault condition occurred. One instance object is created for each fault condition of the parent object. A fault instance object is identified by a fault code.
 
 
 
 
 
 
 ├
[V] aaa:RbacAnnotation  RbacAnnotation is used for capturing rbac properties of any apic object Objects can append rbacannotations as Object->RbacAnnotation which is then checked for domain eligibility
 
 
 
 
 
 
 ├
[V] tag:Annotation 
 
 
 
 
 
 
 ├
[V] tag:Tag 
 
 
 
 
 
 ├
[V] health:Inst A base class for a health score instance.(Switch only)
 
 
 
 
 ├
[V] health:Inst A base class for a health score instance.(Switch only)
 
 
 
 
 ├
[V] tag:Annotation 
 
 
 
 
 ├
[V] tag:Tag 
 
 
 
 ├
[V] fv:RsProv A contract for which the EPG will be a provider.
 
 
 
 
 ├
[V] aaa:RbacAnnotation  RbacAnnotation is used for capturing rbac properties of any apic object Objects can append rbacannotations as Object->RbacAnnotation which is then checked for domain eligibility
 
 
 
 
 ├
[V] fault:Counts An immutable object that provides the number of critical, major, minor, and warning faults raised on its parent object and its subtree.
 
 
 
 
 ├
[V] fault:Inst Contains detailed information of a fault. This object is attached as a child of the object on which the fault condition occurred. One instance object is created for each fault condition of the parent object. A fault instance object is identified by a fault code.
 
 
 
 
 
 ├
[V] aaa:RbacAnnotation  RbacAnnotation is used for capturing rbac properties of any apic object Objects can append rbacannotations as Object->RbacAnnotation which is then checked for domain eligibility
 
 
 
 
 
 ├
[V] tag:Annotation 
 
 
 
 
 
 ├
[V] tag:Tag 
 
 
 
 
 ├
[V] fv:CollectionCont The collection container.
 
 
 
 
 
 ├
[V] fault:Counts An immutable object that provides the number of critical, major, minor, and warning faults raised on its parent object and its subtree.
 
 
 
 
 
 ├
[V] fault:Inst Contains detailed information of a fault. This object is attached as a child of the object on which the fault condition occurred. One instance object is created for each fault condition of the parent object. A fault instance object is identified by a fault code.
 
 
 
 
 
 
 ├
[V] aaa:RbacAnnotation  RbacAnnotation is used for capturing rbac properties of any apic object Objects can append rbacannotations as Object->RbacAnnotation which is then checked for domain eligibility
 
 
 
 
 
 
 ├
[V] tag:Annotation 
 
 
 
 
 
 
 ├
[V] tag:Tag 
 
 
 
 
 
 ├
[V] health:Inst A base class for a health score instance.(Switch only)
 
 
 
 
 ├
[V] health:Inst A base class for a health score instance.(Switch only)
 
 
 
 
 ├
[V] tag:AInst The label instance, which is contained by the taggable object.
 
 
 
 
 
 ├
[V] fault:Delegate Exposes internal faults to the user. A fault delegate object can be defined on IFC (for example, for an endpoint group) and when the fault is raised (for example, under an endpoint policy on a switch), a fault delegate object is created on IFC under the specified object. A fault delegate object follows the lifecycle of the original fault instance object, being created, modified, or deleted based on the changes of the original fault.
 
 
 
 
 ├
[V] tag:Annotation 
 
 
 
 
 ├
[V] tag:Tag 
 
 
 
 
 ├
[V] vz:ProvLbl A label used by a provider for specifying its identity. The parent can be either the provider endpoint group or the relation between the provider endpoint group and a contract. A consumer with no label will consume from all the providers of the contract regardless of the provider label. A consumer with a specific label can only consume from providers matching the label.
 
 
 
 
 
 ├
[V] aaa:RbacAnnotation  RbacAnnotation is used for capturing rbac properties of any apic object Objects can append rbacannotations as Object->RbacAnnotation which is then checked for domain eligibility
 
 
 
 
 
 ├
[V] fault:Delegate Exposes internal faults to the user. A fault delegate object can be defined on IFC (for example, for an endpoint group) and when the fault is raised (for example, under an endpoint policy on a switch), a fault delegate object is created on IFC under the specified object. A fault delegate object follows the lifecycle of the original fault instance object, being created, modified, or deleted based on the changes of the original fault.
 
 
 
 
 
 ├
[V] tag:Annotation 
 
 
 
 
 
 ├
[V] tag:Tag 
 
 
 
 
 ├
[V] vz:ProvSubjLbl A subject label is used as classification criteria for subjects being consumed/provided by the endpoint groups (EPGs) participating in the contract. The label identifies a subject being provided by a provider. It can be parented by 2 different methods. The first method is the relation between the provider EPG and the contract that is used for filtering the subjects. A label should match either the subject name or the label present under the subje...
 
 
 
 
 
 ├
[V] aaa:RbacAnnotation  RbacAnnotation is used for capturing rbac properties of any apic object Objects can append rbacannotations as Object->RbacAnnotation which is then checked for domain eligibility
 
 
 
 
 
 ├
[V] fault:Delegate Exposes internal faults to the user. A fault delegate object can be defined on IFC (for example, for an endpoint group) and when the fault is raised (for example, under an endpoint policy on a switch), a fault delegate object is created on IFC under the specified object. A fault delegate object follows the lifecycle of the original fault instance object, being created, modified, or deleted based on the changes of the original fault.
 
 
 
 
 
 ├
[V] tag:Annotation 
 
 
 
 
 
 ├
[V] tag:Tag 
 
 
 
 ├
[V] fv:RsSecInherited  Represents that the EPg is inheriting security configuration from another EPg
 
 
 
 
 ├
[V] aaa:RbacAnnotation  RbacAnnotation is used for capturing rbac properties of any apic object Objects can append rbacannotations as Object->RbacAnnotation which is then checked for domain eligibility
 
 
 
 
 ├
[V] fault:Counts An immutable object that provides the number of critical, major, minor, and warning faults raised on its parent object and its subtree.
 
 
 
 
 ├
[V] fault:Inst Contains detailed information of a fault. This object is attached as a child of the object on which the fault condition occurred. One instance object is created for each fault condition of the parent object. A fault instance object is identified by a fault code.
 
 
 
 
 
 ├
[V] aaa:RbacAnnotation  RbacAnnotation is used for capturing rbac properties of any apic object Objects can append rbacannotations as Object->RbacAnnotation which is then checked for domain eligibility
 
 
 
 
 
 ├
[V] tag:Annotation 
 
 
 
 
 
 ├
[V] tag:Tag 
 
 
 
 
 ├
[V] health:Inst A base class for a health score instance.(Switch only)
 
 
 
 
 ├
[V] tag:AInst The label instance, which is contained by the taggable object.
 
 
 
 
 
 ├
[V] fault:Delegate Exposes internal faults to the user. A fault delegate object can be defined on IFC (for example, for an endpoint group) and when the fault is raised (for example, under an endpoint policy on a switch), a fault delegate object is created on IFC under the specified object. A fault delegate object follows the lifecycle of the original fault instance object, being created, modified, or deleted based on the changes of the original fault.
 
 
 
 
 ├
[V] tag:Annotation 
 
 
 
 
 ├
[V] tag:Tag 
 
 
 
 ├
[V] fv:RtARemoteHostToEpg A target relation to teh abstract representation of the resolvable endpoint profile. This is an internal object.
 
 
 
 ├
[V] fv:RtChassisEpg A target relation to a set of endpoints.
 
 
 
 ├
[V] fv:RtDestEpg A target relation to a set of endpoints. This is an internal object.
 
 
 
 
 ├
[V] fault:Counts An immutable object that provides the number of critical, major, minor, and warning faults raised on its parent object and its subtree.
 
 
 
 
 ├
[V] fault:Inst Contains detailed information of a fault. This object is attached as a child of the object on which the fault condition occurred. One instance object is created for each fault condition of the parent object. A fault instance object is identified by a fault code.
 
 
 
 
 
 ├
[V] aaa:RbacAnnotation  RbacAnnotation is used for capturing rbac properties of any apic object Objects can append rbacannotations as Object->RbacAnnotation which is then checked for domain eligibility
 
 
 
 
 
 ├
[V] tag:Annotation 
 
 
 
 
 
 ├
[V] tag:Tag 
 
 
 
 
 ├
[V] health:Inst A base class for a health score instance.(Switch only)
 
 
 
 ├
[V] fv:RtDevEpg A target relation to an endpoint. This is an internal object.
 
 
 
 ├
[V] fv:RtDevMgrEpg 
 
 
 
 ├
[V] fv:RtEpg A target relation to an attachable target group. This is an internal object.
 
 
 
 ├
[V] fv:RtExporterToEPg  Points to the EPg behind which the Netflow Exporter Resides
 
 
 
 ├
[V] fv:RtExtdevMgrMgmtEPg  Association to the Management EPg for this Controller @@@ This is used to decide the Context (VRF) in which @@@ the controller is present.
 
 
 
 ├
[V] fv:RtFromAbsEpg 
 
 
 
 ├
[V] fv:RtFuncToEpg A target relation to a set of endpoints. This is an internal object.
 
 
 
 ├
[V] fv:RtLIfCtxToInstP 
 
 
 
 ├
[V] fv:RtMgmtEPg A target relation to a set of endpoints. This is an internal object.
 
 
 
 ├
[V] fv:RtNtpProvToEpg A target relation to an attachable target group. This is an internal object.
 
 
 
 ├
[V] fv:RtPoeEpg  Represents the EPg the interface policy uses
 
 
 
 ├
[V] fv:RtProfileToEpg An attachable target group. This is an internal object.
 
 
 
 ├
[V] fv:RtProv A target relation to a set of requirements for the application-level endpoint group instance. This is an internal object.
 
 
 
 
 ├
[V] fault:Counts An immutable object that provides the number of critical, major, minor, and warning faults raised on its parent object and its subtree.
 
 
 
 
 ├
[V] fault:Inst Contains detailed information of a fault. This object is attached as a child of the object on which the fault condition occurred. One instance object is created for each fault condition of the parent object. A fault instance object is identified by a fault code.
 
 
 
 
 
 ├
[V] aaa:RbacAnnotation  RbacAnnotation is used for capturing rbac properties of any apic object Objects can append rbacannotations as Object->RbacAnnotation which is then checked for domain eligibility
 
 
 
 
 
 ├
[V] tag:Annotation 
 
 
 
 
 
 ├
[V] tag:Tag 
 
 
 
 
 ├
[V] health:Inst A base class for a health score instance.(Switch only)
 
 
 
 ├
[V] fv:RtSecInherited  Represents that the EPg is inheriting security configuration from another EPg
 
 
 
 ├
[V] fv:RtSecProvToEpg A target relation to an attachable target group. This is an internal object.
 
 
 
 ├
[V] fv:RtSrcToEpg A target relation to a set of endpoints. This is an internal object.
 
 
 
 ├
[V] fv:RtSvcMgmtEpg A target relation to a set of endpoints. This is an internal object.
 
 
 
 ├
[V] fv:RtSvrEpg 
 
 
 
 ├
[V] fv:RtSvrToMgmtEPg  Association to the Management EPg for this Svr @@@ This is used to decide the Context (VRF) in which @@@ the Svr is present.
 
 
 
 ├
[V] fv:RtTermToEPg A target relation to a set of endpoints. This is an internal object.
 
 
 
 ├
[V] fv:RtToAbsEpg 
 
 
 
 ├
[V] fv:RtToAbsEpgForEpgToEpg  Rel Def to Dst. EPG (Abstract super class of EPG)
 
 
 
 ├
[V] fv:RtVConnToEpgEp A target relation to a set of endpoints. This is an internal object.
 
 
 
 ├
[V] fv:RtVConnToEpgSubnet A target relation to a set of endpoints. This is an internal object.
 
 
 
 ├
[V] fv:RtVsrcToEpg A target relation to a set of endpoints. This is an internal object.
 
 
 
 ├
[V] fv:SharedService When an EPG contains this object, its pcTag is allocated from Shared.
 
 
 
 
 ├
[V] fault:Counts An immutable object that provides the number of critical, major, minor, and warning faults raised on its parent object and its subtree.
 
 
 
 
 ├
[V] fv:CtxSharedServiceUpdate  An object to trigger Ctx update tasks @@@ If InstP is in shared service mode and it has @@@ 0/0 Subnet, its VRF must have a global pcTag
 
 
 
 
 
 ├
[V] fault:Counts An immutable object that provides the number of critical, major, minor, and warning faults raised on its parent object and its subtree.
 
 
 
 
 
 ├
[V] fault:Inst Contains detailed information of a fault. This object is attached as a child of the object on which the fault condition occurred. One instance object is created for each fault condition of the parent object. A fault instance object is identified by a fault code.
 
 
 
 
 
 
 ├
[V] aaa:RbacAnnotation  RbacAnnotation is used for capturing rbac properties of any apic object Objects can append rbacannotations as Object->RbacAnnotation which is then checked for domain eligibility
 
 
 
 
 
 
 ├
[V] tag:Annotation 
 
 
 
 
 
 
 ├
[V] tag:Tag 
 
 
 
 
 
 ├
[V] health:Inst A base class for a health score instance.(Switch only)
 
 
 
 
 ├
[V] health:Inst A base class for a health score instance.(Switch only)
 
 
 
 
 ├
[V] vz:CreatedBy A container that captures information about the creator of an object.
 
 
 
 
 
 ├
[V] fault:Delegate Exposes internal faults to the user. A fault delegate object can be defined on IFC (for example, for an endpoint group) and when the fault is raised (for example, under an endpoint policy on a switch), a fault delegate object is created on IFC under the specified object. A fault delegate object follows the lifecycle of the original fault instance object, being created, modified, or deleted based on the changes of the original fault.
 
 
 
 ├
[V] fv:UpdateContract  If EPg pcTag gets allocated in postExplicit, there might be a race condition since contract updates happens in postExplicit as well (which might cause contract shard to be updated with wrong pcTag)
 
 
 
 ├
[V] health:Inst A base class for a health score instance.
 
 
 
 ├
[V] health:NodeInst The health score instance calculated on a node and reported to appliance.
 
 
 
 ├
[V] l3ext:SubnetDef An internal object that represents subnets defined under an L3 outside.
 
 
 
 
 ├
[V] bgp:RtSummPolDef  Route summarization internal policy for BGP
 
 
 
 
 
 ├
[V] fault:Delegate Exposes internal faults to the user. A fault delegate object can be defined on IFC (for example, for an endpoint group) and when the fault is raised (for example, under an endpoint policy on a switch), a fault delegate object is created on IFC under the specified object. A fault delegate object follows the lifecycle of the original fault instance object, being created, modified, or deleted based on the changes of the original fault.
 
 
 
 
 
 ├
[V] rtsum:RtSubnetToRtSumm 
 
 
 
 
 ├
[V] eigrp:RtSummPolDef  Route summarization internal policy
 
 
 
 
 
 ├
[V] fault:Delegate Exposes internal faults to the user. A fault delegate object can be defined on IFC (for example, for an endpoint group) and when the fault is raised (for example, under an endpoint policy on a switch), a fault delegate object is created on IFC under the specified object. A fault delegate object follows the lifecycle of the original fault instance object, being created, modified, or deleted based on the changes of the original fault.
 
 
 
 
 
 ├
[V] rtsum:RtSubnetToRtSumm 
 
 
 
 
 ├
[V] fault:Counts An immutable object that provides the number of critical, major, minor, and warning faults raised on its parent object and its subtree.
 
 
 
 
 ├
[V] fault:Delegate Exposes internal faults to the user. A fault delegate object can be defined on IFC (for example, for an endpoint group) and when the fault is raised (for example, under an endpoint policy on a switch), a fault delegate object is created on IFC under the specified object. A fault delegate object follows the lifecycle of the original fault instance object, being created, modified, or deleted based on the changes of the original fault.
 
 
 
 
 ├
[V] health:Inst A base class for a health score instance.(Switch only)
 
 
 
 
 ├
[V] l3ext:RsSubnetToProfile The source relation to the route control profile.
 
 
 
 
 
 ├
[V] aaa:RbacAnnotation  RbacAnnotation is used for capturing rbac properties of any apic object Objects can append rbacannotations as Object->RbacAnnotation which is then checked for domain eligibility
 
 
 
 
 
 ├
[V] fault:Counts An immutable object that provides the number of critical, major, minor, and warning faults raised on its parent object and its subtree.
 
 
 
 
 
 ├
[V] fault:Inst Contains detailed information of a fault. This object is attached as a child of the object on which the fault condition occurred. One instance object is created for each fault condition of the parent object. A fault instance object is identified by a fault code.
 
 
 
 
 
 
 ├
[V] aaa:RbacAnnotation  RbacAnnotation is used for capturing rbac properties of any apic object Objects can append rbacannotations as Object->RbacAnnotation which is then checked for domain eligibility
 
 
 
 
 
 
 ├
[V] tag:Annotation 
 
 
 
 
 
 
 ├
[V] tag:Tag 
 
 
 
 
 
 ├
[V] health:Inst A base class for a health score instance.(Switch only)
 
 
 
 
 
 ├
[V] tag:Annotation 
 
 
 
 
 
 ├
[V] tag:Tag 
 
 
 
 
 ├
[V] ospf:RtSummPolDef  External Route summarization internal policy
 
 
 
 
 
 ├
[V] fault:Delegate Exposes internal faults to the user. A fault delegate object can be defined on IFC (for example, for an endpoint group) and when the fault is raised (for example, under an endpoint policy on a switch), a fault delegate object is created on IFC under the specified object. A fault delegate object follows the lifecycle of the original fault instance object, being created, modified, or deleted based on the changes of the original fault.
 
 
 
 
 
 ├
[V] rtsum:RtSubnetToRtSumm 
 
 
 
 ├
[V] orchs:LDevVipCfg  This is used to store orchestration specific properties like Microsoft Azure Pack
 
 
 
 
 ├
[V] aaa:RbacAnnotation  RbacAnnotation is used for capturing rbac properties of any apic object Objects can append rbacannotations as Object->RbacAnnotation which is then checked for domain eligibility
 
 
 
 
 ├
[V] orchs:LDevVipAttr 
 
 
 
 
 
 ├
[V] aaa:RbacAnnotation  RbacAnnotation is used for capturing rbac properties of any apic object Objects can append rbacannotations as Object->RbacAnnotation which is then checked for domain eligibility
 
 
 
 
 
 ├
[V] tag:Annotation 
 
 
 
 
 
 ├
[V] tag:Tag 
 
 
 
 
 ├
[V] tag:Annotation 
 
 
 
 
 ├
[V] tag:Tag 
 
 
 
 ├
[V] tag:AInst The label instance, which is contained by the taggable object.
 
 
 
 
 ├
[V] fault:Delegate Exposes internal faults to the user. A fault delegate object can be defined on IFC (for example, for an endpoint group) and when the fault is raised (for example, under an endpoint policy on a switch), a fault delegate object is created on IFC under the specified object. A fault delegate object follows the lifecycle of the original fault instance object, being created, modified, or deleted based on the changes of the original fault.
 
 
 
 ├
[V] telemetry:MatchedSelector 
 
 
 
 
 ├
[V] fault:Delegate Exposes internal faults to the user. A fault delegate object can be defined on IFC (for example, for an endpoint group) and when the fault is raised (for example, under an endpoint policy on a switch), a fault delegate object is created on IFC under the specified object. A fault delegate object follows the lifecycle of the original fault instance object, being created, modified, or deleted based on the changes of the original fault.
 
 
 
 ├
[V] vns:ACCfg Contains a hierarchy of folders and parameters similar to AMItem.
 
 
 
 
 ├
[V] fault:Counts An immutable object that provides the number of critical, major, minor, and warning faults raised on its parent object and its subtree.
 
 
 
 
 ├
[V] fault:Delegate Exposes internal faults to the user. A fault delegate object can be defined on IFC (for example, for an endpoint group) and when the fault is raised (for example, under an endpoint policy on a switch), a fault delegate object is created on IFC under the specified object. A fault delegate object follows the lifecycle of the original fault instance object, being created, modified, or deleted based on the changes of the original fault.
 
 
 
 
 ├
[V] fault:Inst Contains detailed information of a fault. This object is attached as a child of the object on which the fault condition occurred. One instance object is created for each fault condition of the parent object. A fault instance object is identified by a fault code.
 
 
 
 
 
 ├
[V] aaa:RbacAnnotation  RbacAnnotation is used for capturing rbac properties of any apic object Objects can append rbacannotations as Object->RbacAnnotation which is then checked for domain eligibility
 
 
 
 
 
 ├
[V] tag:Annotation 
 
 
 
 
 
 ├
[V] tag:Tag 
 
 
 
 
 ├
[V] health:Inst A base class for a health score instance.(Switch only)
 
 
 
 
 ├
[V] vns:RsCfgToConn A source relation to a connector. Note that this relation is an internal object.
 
 
 
 
 
 ├
[V] aaa:RbacAnnotation  RbacAnnotation is used for capturing rbac properties of any apic object Objects can append rbacannotations as Object->RbacAnnotation which is then checked for domain eligibility
 
 
 
 
 
 ├
[V] fault:Counts An immutable object that provides the number of critical, major, minor, and warning faults raised on its parent object and its subtree.
 
 
 
 
 
 ├
[V] fault:Inst Contains detailed information of a fault. This object is attached as a child of the object on which the fault condition occurred. One instance object is created for each fault condition of the parent object. A fault instance object is identified by a fault code.
 
 
 
 
 
 
 ├
[V] aaa:RbacAnnotation  RbacAnnotation is used for capturing rbac properties of any apic object Objects can append rbacannotations as Object->RbacAnnotation which is then checked for domain eligibility
 
 
 
 
 
 
 ├
[V] tag:Annotation 
 
 
 
 
 
 
 ├
[V] tag:Tag 
 
 
 
 
 
 ├
[V] health:Inst A base class for a health score instance.(Switch only)
 
 
 
 
 
 ├
[V] tag:Annotation 
 
 
 
 
 
 ├
[V] tag:Tag 
 
 
 
 
 ├
[V] vns:RsCfgToVConn A source relation to a virtual connector. Note that this relation is an internal object.
 
 
 
 
 
 ├
[V] fault:Counts An immutable object that provides the number of critical, major, minor, and warning faults raised on its parent object and its subtree.
 
 
 
 
 
 ├
[V] fault:Inst Contains detailed information of a fault. This object is attached as a child of the object on which the fault condition occurred. One instance object is created for each fault condition of the parent object. A fault instance object is identified by a fault code.
 
 
 
 
 
 
 ├
[V] aaa:RbacAnnotation  RbacAnnotation is used for capturing rbac properties of any apic object Objects can append rbacannotations as Object->RbacAnnotation which is then checked for domain eligibility
 
 
 
 
 
 
 ├
[V] tag:Annotation 
 
 
 
 
 
 
 ├
[V] tag:Tag 
 
 
 
 
 
 ├
[V] health:Inst A base class for a health score instance.(Switch only)
 
 
 
 ├
[V] vns:SvcPol 
 
 
 
 
 ├
[V] aaa:RbacAnnotation  RbacAnnotation is used for capturing rbac properties of any apic object Objects can append rbacannotations as Object->RbacAnnotation which is then checked for domain eligibility
 
 
 
 
 ├
[V] fault:Counts An immutable object that provides the number of critical, major, minor, and warning faults raised on its parent object and its subtree.
 
 
 
 
 ├
[V] health:Inst A base class for a health score instance.(Switch only)
 
 
 
 
 ├
[V] tag:Annotation 
 
 
 
 
 ├
[V] tag:Tag 
 
 
 
 
 ├
[V] vns:FolderInst A folder instance configured by the administrator.
 
 
 
 
 
 ├
[V] aaa:RbacAnnotation  RbacAnnotation is used for capturing rbac properties of any apic object Objects can append rbacannotations as Object->RbacAnnotation which is then checked for domain eligibility
 
 
 
 
 
 ├
[V] fault:Counts An immutable object that provides the number of critical, major, minor, and warning faults raised on its parent object and its subtree.
 
 
 
 
 
 ├
[V] fault:Delegate Exposes internal faults to the user. A fault delegate object can be defined on IFC (for example, for an endpoint group) and when the fault is raised (for example, under an endpoint policy on a switch), a fault delegate object is created on IFC under the specified object. A fault delegate object follows the lifecycle of the original fault instance object, being created, modified, or deleted based on the changes of the original fault.
 
 
 
 
 
 ├
[V] fault:Inst Contains detailed information of a fault. This object is attached as a child of the object on which the fault condition occurred. One instance object is created for each fault condition of the parent object. A fault instance object is identified by a fault code.
 
 
 
 
 
 
 ├
[V] aaa:RbacAnnotation  RbacAnnotation is used for capturing rbac properties of any apic object Objects can append rbacannotations as Object->RbacAnnotation which is then checked for domain eligibility
 
 
 
 
 
 
 ├
[V] tag:Annotation 
 
 
 
 
 
 
 ├
[V] tag:Tag 
 
 
 
 
 
 ├
[V] health:Inst A base class for a health score instance.(Switch only)
 
 
 
 
 
 ├
[V] tag:Annotation 
 
 
 
 
 
 ├
[V] tag:Tag 
 
 
 
 
 
 ├
[V] vns:CfgRelInst A folder instance configured by the administrator.
 
 
 
 
 
 
 ├
[V] aaa:RbacAnnotation  RbacAnnotation is used for capturing rbac properties of any apic object Objects can append rbacannotations as Object->RbacAnnotation which is then checked for domain eligibility
 
 
 
 
 
 
 ├
[V] fault:Counts An immutable object that provides the number of critical, major, minor, and warning faults raised on its parent object and its subtree.
 
 
 
 
 
 
 ├
[V] fault:Delegate Exposes internal faults to the user. A fault delegate object can be defined on IFC (for example, for an endpoint group) and when the fault is raised (for example, under an endpoint policy on a switch), a fault delegate object is created on IFC under the specified object. A fault delegate object follows the lifecycle of the original fault instance object, being created, modified, or deleted based on the changes of the original fault.
 
 
 
 
 
 
 ├
[V] fault:Inst Contains detailed information of a fault. This object is attached as a child of the object on which the fault condition occurred. One instance object is created for each fault condition of the parent object. A fault instance object is identified by a fault code.
 
 
 
 
 
 
 
 ├
[V] aaa:RbacAnnotation  RbacAnnotation is used for capturing rbac properties of any apic object Objects can append rbacannotations as Object->RbacAnnotation which is then checked for domain eligibility
 
 
 
 
 
 
 
 ├
[V] tag:Annotation 
 
 
 
 
 
 
 
 ├
[V] tag:Tag 
 
 
 
 
 
 
 ├
[V] health:Inst A base class for a health score instance.(Switch only)
 
 
 
 
 
 
 ├
[V] tag:Annotation 
 
 
 
 
 
 
 ├
[V] tag:Tag 
 
 
 
 
 
 
 ├
[V] vns:ConfIssue 
 
 
 
 
 
 
 
 ├
[V] fault:Counts An immutable object that provides the number of critical, major, minor, and warning faults raised on its parent object and its subtree.
 
 
 
 
 
 
 
 ├
[V] fault:Inst Contains detailed information of a fault. This object is attached as a child of the object on which the fault condition occurred. One instance object is created for each fault condition of the parent object. A fault instance object is identified by a fault code.
 
 
 
 
 
 
 
 
 ├
[V] aaa:RbacAnnotation  RbacAnnotation is used for capturing rbac properties of any apic object Objects can append rbacannotations as Object->RbacAnnotation which is then checked for domain eligibility
 
 
 
 
 
 
 
 
 ├
[V] tag:Annotation 
 
 
 
 
 
 
 
 
 ├
[V] tag:Tag 
 
 
 
 
 
 
 
 ├
[V] health:Inst A base class for a health score instance.(Switch only)
 
 
 
 
 
 
 ├
[V] vns:RsCfgToConn A source relation to a connector. Note that this relation is an internal object.
 
 
 
 
 
 
 
 ├
[V] aaa:RbacAnnotation  RbacAnnotation is used for capturing rbac properties of any apic object Objects can append rbacannotations as Object->RbacAnnotation which is then checked for domain eligibility
 
 
 
 
 
 
 
 ├
[V] fault:Counts An immutable object that provides the number of critical, major, minor, and warning faults raised on its parent object and its subtree.
 
 
 
 
 
 
 
 ├
[V] fault:Inst Contains detailed information of a fault. This object is attached as a child of the object on which the fault condition occurred. One instance object is created for each fault condition of the parent object. A fault instance object is identified by a fault code.
 
 
 
 
 
 
 
 
 ├
[V] aaa:RbacAnnotation  RbacAnnotation is used for capturing rbac properties of any apic object Objects can append rbacannotations as Object->RbacAnnotation which is then checked for domain eligibility
 
 
 
 
 
 
 
 
 ├
[V] tag:Annotation 
 
 
 
 
 
 
 
 
 ├
[V] tag:Tag 
 
 
 
 
 
 
 
 ├
[V] health:Inst A base class for a health score instance.(Switch only)
 
 
 
 
 
 
 
 ├
[V] tag:Annotation 
 
 
 
 
 
 
 
 ├
[V] tag:Tag 
 
 
 
 
 
 
 ├
[V] vns:RsCfgToVConn A source relation to a virtual connector. Note that this relation is an internal object.
 
 
 
 
 
 
 
 ├
[V] fault:Counts An immutable object that provides the number of critical, major, minor, and warning faults raised on its parent object and its subtree.
 
 
 
 
 
 
 
 ├
[V] fault:Inst Contains detailed information of a fault. This object is attached as a child of the object on which the fault condition occurred. One instance object is created for each fault condition of the parent object. A fault instance object is identified by a fault code.
 
 
 
 
 
 
 
 
 ├
[V] aaa:RbacAnnotation  RbacAnnotation is used for capturing rbac properties of any apic object Objects can append rbacannotations as Object->RbacAnnotation which is then checked for domain eligibility
 
 
 
 
 
 
 
 
 ├
[V] tag:Annotation 
 
 
 
 
 
 
 
 
 ├
[V] tag:Tag 
 
 
 
 
 
 
 
 ├
[V] health:Inst A base class for a health score instance.(Switch only)
 
 
 
 
 
 ├
[V] vns:ConfIssue 
 
 
 
 
 
 
 ├
[V] fault:Counts An immutable object that provides the number of critical, major, minor, and warning faults raised on its parent object and its subtree.
 
 
 
 
 
 
 ├
[V] fault:Inst Contains detailed information of a fault. This object is attached as a child of the object on which the fault condition occurred. One instance object is created for each fault condition of the parent object. A fault instance object is identified by a fault code.
 
 
 
 
 
 
 
 ├
[V] aaa:RbacAnnotation  RbacAnnotation is used for capturing rbac properties of any apic object Objects can append rbacannotations as Object->RbacAnnotation which is then checked for domain eligibility
 
 
 
 
 
 
 
 ├
[V] tag:Annotation 
 
 
 
 
 
 
 
 ├
[V] tag:Tag 
 
 
 
 
 
 
 ├
[V] health:Inst A base class for a health score instance.(Switch only)
 
 
 
 
 
 ├
[V] vns:ParamInst A parameter instance configured by the administrator.
 
 
 
 
 
 
 ├
[V] aaa:RbacAnnotation  RbacAnnotation is used for capturing rbac properties of any apic object Objects can append rbacannotations as Object->RbacAnnotation which is then checked for domain eligibility
 
 
 
 
 
 
 ├
[V] fault:Counts An immutable object that provides the number of critical, major, minor, and warning faults raised on its parent object and its subtree.
 
 
 
 
 
 
 ├
[V] fault:Delegate Exposes internal faults to the user. A fault delegate object can be defined on IFC (for example, for an endpoint group) and when the fault is raised (for example, under an endpoint policy on a switch), a fault delegate object is created on IFC under the specified object. A fault delegate object follows the lifecycle of the original fault instance object, being created, modified, or deleted based on the changes of the original fault.
 
 
 
 
 
 
 ├
[V] fault:Inst Contains detailed information of a fault. This object is attached as a child of the object on which the fault condition occurred. One instance object is created for each fault condition of the parent object. A fault instance object is identified by a fault code.
 
 
 
 
 
 
 
 ├
[V] aaa:RbacAnnotation  RbacAnnotation is used for capturing rbac properties of any apic object Objects can append rbacannotations as Object->RbacAnnotation which is then checked for domain eligibility
 
 
 
 
 
 
 
 ├
[V] tag:Annotation 
 
 
 
 
 
 
 
 ├
[V] tag:Tag 
 
 
 
 
 
 
 ├
[V] health:Inst A base class for a health score instance.(Switch only)
 
 
 
 
 
 
 ├
[V] tag:Annotation 
 
 
 
 
 
 
 ├
[V] tag:Tag 
 
 
 
 
 
 
 ├
[V] vns:ConfIssue 
 
 
 
 
 
 
 
 ├
[V] fault:Counts An immutable object that provides the number of critical, major, minor, and warning faults raised on its parent object and its subtree.
 
 
 
 
 
 
 
 ├
[V] fault:Inst Contains detailed information of a fault. This object is attached as a child of the object on which the fault condition occurred. One instance object is created for each fault condition of the parent object. A fault instance object is identified by a fault code.
 
 
 
 
 
 
 
 
 ├
[V] aaa:RbacAnnotation  RbacAnnotation is used for capturing rbac properties of any apic object Objects can append rbacannotations as Object->RbacAnnotation which is then checked for domain eligibility
 
 
 
 
 
 
 
 
 ├
[V] tag:Annotation 
 
 
 
 
 
 
 
 
 ├
[V] tag:Tag 
 
 
 
 
 
 
 
 ├
[V] health:Inst A base class for a health score instance.(Switch only)
 
 
 
 
 
 
 ├
[V] vns:RsCfgToConn A source relation to a connector. Note that this relation is an internal object.
 
 
 
 
 
 
 
 ├
[V] aaa:RbacAnnotation  RbacAnnotation is used for capturing rbac properties of any apic object Objects can append rbacannotations as Object->RbacAnnotation which is then checked for domain eligibility
 
 
 
 
 
 
 
 ├
[V] fault:Counts An immutable object that provides the number of critical, major, minor, and warning faults raised on its parent object and its subtree.
 
 
 
 
 
 
 
 ├
[V] fault:Inst Contains detailed information of a fault. This object is attached as a child of the object on which the fault condition occurred. One instance object is created for each fault condition of the parent object. A fault instance object is identified by a fault code.
 
 
 
 
 
 
 
 
 ├
[V] aaa:RbacAnnotation  RbacAnnotation is used for capturing rbac properties of any apic object Objects can append rbacannotations as Object->RbacAnnotation which is then checked for domain eligibility
 
 
 
 
 
 
 
 
 ├
[V] tag:Annotation 
 
 
 
 
 
 
 
 
 ├
[V] tag:Tag 
 
 
 
 
 
 
 
 ├
[V] health:Inst A base class for a health score instance.(Switch only)
 
 
 
 
 
 
 
 ├
[V] tag:Annotation 
 
 
 
 
 
 
 
 ├
[V] tag:Tag 
 
 
 
 
 
 
 ├
[V] vns:RsCfgToVConn A source relation to a virtual connector. Note that this relation is an internal object.
 
 
 
 
 
 
 
 ├
[V] fault:Counts An immutable object that provides the number of critical, major, minor, and warning faults raised on its parent object and its subtree.
 
 
 
 
 
 
 
 ├
[V] fault:Inst Contains detailed information of a fault. This object is attached as a child of the object on which the fault condition occurred. One instance object is created for each fault condition of the parent object. A fault instance object is identified by a fault code.
 
 
 
 
 
 
 
 
 ├
[V] aaa:RbacAnnotation  RbacAnnotation is used for capturing rbac properties of any apic object Objects can append rbacannotations as Object->RbacAnnotation which is then checked for domain eligibility
 
 
 
 
 
 
 
 
 ├
[V] tag:Annotation 
 
 
 
 
 
 
 
 
 ├
[V] tag:Tag 
 
 
 
 
 
 
 
 ├
[V] health:Inst A base class for a health score instance.(Switch only)
 
 
 
 
 
 ├
[V] vns:RsCfgToConn A source relation to a connector. Note that this relation is an internal object.
 
 
 
 
 
 
 ├
[V] aaa:RbacAnnotation  RbacAnnotation is used for capturing rbac properties of any apic object Objects can append rbacannotations as Object->RbacAnnotation which is then checked for domain eligibility
 
 
 
 
 
 
 ├
[V] fault:Counts An immutable object that provides the number of critical, major, minor, and warning faults raised on its parent object and its subtree.
 
 
 
 
 
 
 ├
[V] fault:Inst Contains detailed information of a fault. This object is attached as a child of the object on which the fault condition occurred. One instance object is created for each fault condition of the parent object. A fault instance object is identified by a fault code.
 
 
 
 
 
 
 
 ├
[V] aaa:RbacAnnotation  RbacAnnotation is used for capturing rbac properties of any apic object Objects can append rbacannotations as Object->RbacAnnotation which is then checked for domain eligibility
 
 
 
 
 
 
 
 ├
[V] tag:Annotation 
 
 
 
 
 
 
 
 ├
[V] tag:Tag 
 
 
 
 
 
 
 ├
[V] health:Inst A base class for a health score instance.(Switch only)
 
 
 
 
 
 
 ├
[V] tag:Annotation 
 
 
 
 
 
 
 ├
[V] tag:Tag 
 
 
 
 
 
 ├
[V] vns:RsCfgToVConn A source relation to a virtual connector. Note that this relation is an internal object.
 
 
 
 
 
 
 ├
[V] fault:Counts An immutable object that provides the number of critical, major, minor, and warning faults raised on its parent object and its subtree.
 
 
 
 
 
 
 ├
[V] fault:Inst Contains detailed information of a fault. This object is attached as a child of the object on which the fault condition occurred. One instance object is created for each fault condition of the parent object. A fault instance object is identified by a fault code.
 
 
 
 
 
 
 
 ├
[V] aaa:RbacAnnotation  RbacAnnotation is used for capturing rbac properties of any apic object Objects can append rbacannotations as Object->RbacAnnotation which is then checked for domain eligibility
 
 
 
 
 
 
 
 ├
[V] tag:Annotation 
 
 
 
 
 
 
 
 ├
[V] tag:Tag 
 
 
 
 
 
 
 ├
[V] health:Inst A base class for a health score instance.(Switch only)
 
 
 
 
 
 ├
[V] vns:RsFolderInstToMFolder A source relation to an MFolder path.
 
 
 
 
 
 
 ├
[V] aaa:RbacAnnotation  RbacAnnotation is used for capturing rbac properties of any apic object Objects can append rbacannotations as Object->RbacAnnotation which is then checked for domain eligibility
 
 
 
 
 
 
 ├
[V] fault:Counts An immutable object that provides the number of critical, major, minor, and warning faults raised on its parent object and its subtree.
 
 
 
 
 
 
 ├
[V] fault:Inst Contains detailed information of a fault. This object is attached as a child of the object on which the fault condition occurred. One instance object is created for each fault condition of the parent object. A fault instance object is identified by a fault code.
 
 
 
 
 
 
 
 ├
[V] aaa:RbacAnnotation  RbacAnnotation is used for capturing rbac properties of any apic object Objects can append rbacannotations as Object->RbacAnnotation which is then checked for domain eligibility
 
 
 
 
 
 
 
 ├
[V] tag:Annotation 
 
 
 
 
 
 
 
 ├
[V] tag:Tag 
 
 
 
 
 
 
 ├
[V] health:Inst A base class for a health score instance.(Switch only)
 
 
 
 
 
 
 ├
[V] tag:Annotation 
 
 
 
 
 
 
 ├
[V] tag:Tag 
 
 
 
 
 
 ├
[V] vns:RsScopeToTerm A source relation to contract terminal node for parameter resolution. Note that this relation is an internal object.
 
 
 
 
 
 
 ├
[V] aaa:RbacAnnotation  RbacAnnotation is used for capturing rbac properties of any apic object Objects can append rbacannotations as Object->RbacAnnotation which is then checked for domain eligibility
 
 
 
 
 
 
 ├
[V] fault:Counts An immutable object that provides the number of critical, major, minor, and warning faults raised on its parent object and its subtree.
 
 
 
 
 
 
 ├
[V] fault:Inst Contains detailed information of a fault. This object is attached as a child of the object on which the fault condition occurred. One instance object is created for each fault condition of the parent object. A fault instance object is identified by a fault code.
 
 
 
 
 
 
 
 ├
[V] aaa:RbacAnnotation  RbacAnnotation is used for capturing rbac properties of any apic object Objects can append rbacannotations as Object->RbacAnnotation which is then checked for domain eligibility
 
 
 
 
 
 
 
 ├
[V] tag:Annotation 
 
 
 
 
 
 
 
 ├
[V] tag:Tag 
 
 
 
 
 
 
 ├
[V] health:Inst A base class for a health score instance.(Switch only)
 
 
 
 
 
 
 ├
[V] tag:Annotation 
 
 
 
 
 
 
 ├
[V] tag:Tag 
 
 
 
 
 
 ├
[V] vns:RtFolderInstAtt A target relation to a folder instance configured by the administrator. Note that this relation is an internal object.
 
 
 
 ├
[V] vz:ConsCtrctLbl A consumer contract label. A contract label can be parented by the relation between an endpoint group (EPG) and security group. The EPG is associated with a group and lists all contracts it provides out of the group, as well as, optionally, contracts that it chooses to consume. If no consumption contracts are indicated, all contracts are consumed. If no provider contracts are identified, the EPG provides no contracts out of this group.
 
 
 
 
 ├
[V] aaa:RbacAnnotation  RbacAnnotation is used for capturing rbac properties of any apic object Objects can append rbacannotations as Object->RbacAnnotation which is then checked for domain eligibility
 
 
 
 
 ├
[V] fault:Delegate Exposes internal faults to the user. A fault delegate object can be defined on IFC (for example, for an endpoint group) and when the fault is raised (for example, under an endpoint policy on a switch), a fault delegate object is created on IFC under the specified object. A fault delegate object follows the lifecycle of the original fault instance object, being created, modified, or deleted based on the changes of the original fault.
 
 
 
 
 ├
[V] tag:Annotation 
 
 
 
 
 ├
[V] tag:Tag 
 
 
 
 ├
[V] vz:ConsLbl A label used by consumers to filter the providers. The label can be parented as follows: By the consumer endpoint group. By the relation between the consumer endpoint group and contract. By the relation between the contract interface and contract. By the relation between the consumer endpoint group and contract interface. A consumer with no label will consume from all the providers of the contract with no labels. A consumer with a specific label...
 
 
 
 
 ├
[V] aaa:RbacAnnotation  RbacAnnotation is used for capturing rbac properties of any apic object Objects can append rbacannotations as Object->RbacAnnotation which is then checked for domain eligibility
 
 
 
 
 ├
[V] fault:Delegate Exposes internal faults to the user. A fault delegate object can be defined on IFC (for example, for an endpoint group) and when the fault is raised (for example, under an endpoint policy on a switch), a fault delegate object is created on IFC under the specified object. A fault delegate object follows the lifecycle of the original fault instance object, being created, modified, or deleted based on the changes of the original fault.
 
 
 
 
 ├
[V] tag:Annotation 
 
 
 
 
 ├
[V] tag:Tag 
 
 
 
 ├
[V] vz:ConsSubjLbl A consumer subject label. In general, a subject label is used as a classification criteria for subjects being consumed/provided by the endpoint groups (EPGs) participating in the contract. The label identifies a subject being consumed by a consumer. It can be parented by 2 different methods. The first method is the relation between the consumer EPG and the contract that is used for filtering the subjects. A label should match either the subject n...
 
 
 
 
 ├
[V] aaa:RbacAnnotation  RbacAnnotation is used for capturing rbac properties of any apic object Objects can append rbacannotations as Object->RbacAnnotation which is then checked for domain eligibility
 
 
 
 
 ├
[V] fault:Delegate Exposes internal faults to the user. A fault delegate object can be defined on IFC (for example, for an endpoint group) and when the fault is raised (for example, under an endpoint policy on a switch), a fault delegate object is created on IFC under the specified object. A fault delegate object follows the lifecycle of the original fault instance object, being created, modified, or deleted based on the changes of the original fault.
 
 
 
 
 ├
[V] tag:Annotation 
 
 
 
 
 ├
[V] tag:Tag 
 
 
 
 ├
[V] vz:ProvCtrctLbl A label identifying a contract. A contract label can be parented by the relation between an endpoint group (EPG) and security group. The EPG is associated with a group and lists all contracts it provides out of the group, as well as, optionally, contracts that it chooses to consume. If no consumption contracts are indicated, all contracts are consumed. If no provider contracts are identified, the EPG provides no contracts out of this group.
 
 
 
 
 ├
[V] aaa:RbacAnnotation  RbacAnnotation is used for capturing rbac properties of any apic object Objects can append rbacannotations as Object->RbacAnnotation which is then checked for domain eligibility
 
 
 
 
 ├
[V] fault:Delegate Exposes internal faults to the user. A fault delegate object can be defined on IFC (for example, for an endpoint group) and when the fault is raised (for example, under an endpoint policy on a switch), a fault delegate object is created on IFC under the specified object. A fault delegate object follows the lifecycle of the original fault instance object, being created, modified, or deleted based on the changes of the original fault.
 
 
 
 
 ├
[V] tag:Annotation 
 
 
 
 
 ├
[V] tag:Tag 
 
 
 
 ├
[V] vz:ProvLbl A label used by a provider for specifying its identity. The parent can be either the provider endpoint group or the relation between the provider endpoint group and a contract. A consumer with no label will consume from all the providers of the contract regardless of the provider label. A consumer with a specific label can only consume from providers matching the label.
 
 
 
 
 ├
[V] aaa:RbacAnnotation  RbacAnnotation is used for capturing rbac properties of any apic object Objects can append rbacannotations as Object->RbacAnnotation which is then checked for domain eligibility
 
 
 
 
 ├
[V] fault:Delegate Exposes internal faults to the user. A fault delegate object can be defined on IFC (for example, for an endpoint group) and when the fault is raised (for example, under an endpoint policy on a switch), a fault delegate object is created on IFC under the specified object. A fault delegate object follows the lifecycle of the original fault instance object, being created, modified, or deleted based on the changes of the original fault.
 
 
 
 
 ├
[V] tag:Annotation 
 
 
 
 
 ├
[V] tag:Tag 
 
 
 
 ├
[V] vz:ProvSubjLbl A subject label is used as classification criteria for subjects being consumed/provided by the endpoint groups (EPGs) participating in the contract. The label identifies a subject being provided by a provider. It can be parented by 2 different methods. The first method is the relation between the provider EPG and the contract that is used for filtering the subjects. A label should match either the subject name or the label present under the subje...
 
 
 
 
 ├
[V] aaa:RbacAnnotation  RbacAnnotation is used for capturing rbac properties of any apic object Objects can append rbacannotations as Object->RbacAnnotation which is then checked for domain eligibility
 
 
 
 
 ├
[V] fault:Delegate Exposes internal faults to the user. A fault delegate object can be defined on IFC (for example, for an endpoint group) and when the fault is raised (for example, under an endpoint policy on a switch), a fault delegate object is created on IFC under the specified object. A fault delegate object follows the lifecycle of the original fault instance object, being created, modified, or deleted based on the changes of the original fault.
 
 
 
 
 ├
[V] tag:Annotation 
 
 
 
 
 ├
[V] tag:Tag 
 
 
 ├
[V] l3ext:LNodePDef The logical node profile definition. This defines the characteristics to be applied to resources that match with the profile name.
 
 
 
 ├
[V] bgp:APeerDef  Peer connectivity definition
 
 
 
 
 ├
[V] bgp:AsDef An internal object for the BGP autonomous system profile definition.
 
 
 
 
 
 ├
[V] fault:Delegate Exposes internal faults to the user. A fault delegate object can be defined on IFC (for example, for an endpoint group) and when the fault is raised (for example, under an endpoint policy on a switch), a fault delegate object is created on IFC under the specified object. A fault delegate object follows the lifecycle of the original fault instance object, being created, modified, or deleted based on the changes of the original fault.
 
 
 
 
 ├
[V] bgp:LocalAsnDef The local autonomous system number (ASN) definition.
 
 
 
 
 
 ├
[V] fault:Delegate Exposes internal faults to the user. A fault delegate object can be defined on IFC (for example, for an endpoint group) and when the fault is raised (for example, under an endpoint policy on a switch), a fault delegate object is created on IFC under the specified object. A fault delegate object follows the lifecycle of the original fault instance object, being created, modified, or deleted based on the changes of the original fault.
 
 
 
 
 ├
[V] bgp:RsPeerPfxPol The source relation to the peer prefix policy.
 
 
 
 
 
 ├
[V] aaa:RbacAnnotation  RbacAnnotation is used for capturing rbac properties of any apic object Objects can append rbacannotations as Object->RbacAnnotation which is then checked for domain eligibility
 
 
 
 
 
 ├
[V] fault:Counts An immutable object that provides the number of critical, major, minor, and warning faults raised on its parent object and its subtree.
 
 
 
 
 
 ├
[V] fault:Inst Contains detailed information of a fault. This object is attached as a child of the object on which the fault condition occurred. One instance object is created for each fault condition of the parent object. A fault instance object is identified by a fault code.
 
 
 
 
 
 
 ├
[V] aaa:RbacAnnotation  RbacAnnotation is used for capturing rbac properties of any apic object Objects can append rbacannotations as Object->RbacAnnotation which is then checked for domain eligibility
 
 
 
 
 
 
 ├
[V] tag:Annotation 
 
 
 
 
 
 
 ├
[V] tag:Tag 
 
 
 
 
 
 ├
[V] health:Inst A base class for a health score instance.(Switch only)
 
 
 
 
 
 ├
[V] tag:Annotation 
 
 
 
 
 
 ├
[V] tag:Tag 
 
 
 
 
 ├
[V] fault:Delegate Exposes internal faults to the user. A fault delegate object can be defined on IFC (for example, for an endpoint group) and when the fault is raised (for example, under an endpoint policy on a switch), a fault delegate object is created on IFC under the specified object. A fault delegate object follows the lifecycle of the original fault instance object, being created, modified, or deleted based on the changes of the original fault.
 
 
 
 ├
[V] bgp:ProtDef  Protocol connectivity definition
 
 
 
 
 ├
[V] bgp:NodeCtxDef  Node-level bgp definition
 
 
 
 
 
 ├
[V] fault:Delegate Exposes internal faults to the user. A fault delegate object can be defined on IFC (for example, for an endpoint group) and when the fault is raised (for example, under an endpoint policy on a switch), a fault delegate object is created on IFC under the specified object. A fault delegate object follows the lifecycle of the original fault instance object, being created, modified, or deleted based on the changes of the original fault.
 
 
 
 ├
[V] fault:Counts An immutable object that provides the number of critical, major, minor, and warning faults raised on its parent object and its subtree.
 
 
 
 ├
[V] fault:Delegate Exposes internal faults to the user. A fault delegate object can be defined on IFC (for example, for an endpoint group) and when the fault is raised (for example, under an endpoint policy on a switch), a fault delegate object is created on IFC under the specified object. A fault delegate object follows the lifecycle of the original fault instance object, being created, modified, or deleted based on the changes of the original fault.
 
 
 
 ├
[V] health:Inst A base class for a health score instance.(Switch only)
 
 
 
 ├
[V] l3ext:LIfPDef The interface identifiers attached to the node profile.
 
 
 
 
 ├
[V] bfd:IfDef 
 
 
 
 
 
 ├
[V] fault:Delegate Exposes internal faults to the user. A fault delegate object can be defined on IFC (for example, for an endpoint group) and when the fault is raised (for example, under an endpoint policy on a switch), a fault delegate object is created on IFC under the specified object. A fault delegate object follows the lifecycle of the original fault instance object, being created, modified, or deleted based on the changes of the original fault.
 
 
 
 
 ├
[V] dhcp:LblDef Definition of the label.
 
 
 
 
 
 ├
[V] dhcp:OptionDef The option definition. Each DHCP option is defined by a unique name, ID, and option data.
 
 
 
 
 
 
 ├
[V] dhcp:DiscNode The Discovered DHCP client node.
 
 
 
 
 
 
 
 ├
[V] aaa:RbacAnnotation  RbacAnnotation is used for capturing rbac properties of any apic object Objects can append rbacannotations as Object->RbacAnnotation which is then checked for domain eligibility
 
 
 
 
 
 
 
 ├
[V] fault:Counts An immutable object that provides the number of critical, major, minor, and warning faults raised on its parent object and its subtree.
 
 
 
 
 
 
 
 ├
[V] fault:Inst Contains detailed information of a fault. This object is attached as a child of the object on which the fault condition occurred. One instance object is created for each fault condition of the parent object. A fault instance object is identified by a fault code.
 
 
 
 
 
 
 
 
 ├
[V] aaa:RbacAnnotation  RbacAnnotation is used for capturing rbac properties of any apic object Objects can append rbacannotations as Object->RbacAnnotation which is then checked for domain eligibility
 
 
 
 
 
 
 
 
 ├
[V] tag:Annotation 
 
 
 
 
 
 
 
 
 ├
[V] tag:Tag 
 
 
 
 
 
 
 
 ├
[V] health:Inst A base class for a health score instance.(Switch only)
 
 
 
 
 
 
 
 ├
[V] tag:Annotation 
 
 
 
 
 
 
 
 ├
[V] tag:Tag 
 
 
 
 
 
 
 ├
[V] fault:Counts An immutable object that provides the number of critical, major, minor, and warning faults raised on its parent object and its subtree.
 
 
 
 
 
 
 ├
[V] fault:Delegate Exposes internal faults to the user. A fault delegate object can be defined on IFC (for example, for an endpoint group) and when the fault is raised (for example, under an endpoint policy on a switch), a fault delegate object is created on IFC under the specified object. A fault delegate object follows the lifecycle of the original fault instance object, being created, modified, or deleted based on the changes of the original fault.
 
 
 
 
 
 
 ├
[V] health:Inst A base class for a health score instance.(Switch only)
 
 
 
 
 
 ├
[V] dhcp:RsLblDefToRelayP Internal object: Relation from dhcpLblDef to dhcpRelayP.
 
 
 
 
 
 
 ├
[V] fault:Counts An immutable object that provides the number of critical, major, minor, and warning faults raised on its parent object and its subtree.
 
 
 
 
 
 
 ├
[V] fault:Inst Contains detailed information of a fault. This object is attached as a child of the object on which the fault condition occurred. One instance object is created for each fault condition of the parent object. A fault instance object is identified by a fault code.
 
 
 
 
 
 
 
 ├
[V] aaa:RbacAnnotation  RbacAnnotation is used for capturing rbac properties of any apic object Objects can append rbacannotations as Object->RbacAnnotation which is then checked for domain eligibility
 
 
 
 
 
 
 
 ├
[V] tag:Annotation 
 
 
 
 
 
 
 
 ├
[V] tag:Tag 
 
 
 
 
 
 
 ├
[V] health:Inst A base class for a health score instance.(Switch only)
 
 
 
 
 
 ├
[V] fault:Counts An immutable object that provides the number of critical, major, minor, and warning faults raised on its parent object and its subtree.
 
 
 
 
 
 ├
[V] fault:Delegate Exposes internal faults to the user. A fault delegate object can be defined on IFC (for example, for an endpoint group) and when the fault is raised (for example, under an endpoint policy on a switch), a fault delegate object is created on IFC under the specified object. A fault delegate object follows the lifecycle of the original fault instance object, being created, modified, or deleted based on the changes of the original fault.
 
 
 
 
 
 ├
[V] health:Inst A base class for a health score instance.(Switch only)
 
 
 
 
 ├
[V] eigrp:IfDef The EIGRP interface definition.
 
 
 
 
 
 ├
[V] eigrp:RsIfDefToEigrpIf A source relation to EIGRP interfaces.
 
 
 
 
 
 ├
[V] eigrp:SummDef The EIGRP summary route definition.
 
 
 
 
 
 
 ├
[V] fault:Delegate Exposes internal faults to the user. A fault delegate object can be defined on IFC (for example, for an endpoint group) and when the fault is raised (for example, under an endpoint policy on a switch), a fault delegate object is created on IFC under the specified object. A fault delegate object follows the lifecycle of the original fault instance object, being created, modified, or deleted based on the changes of the original fault.
 
 
 
 
 
 ├
[V] fault:Delegate Exposes internal faults to the user. A fault delegate object can be defined on IFC (for example, for an endpoint group) and when the fault is raised (for example, under an endpoint policy on a switch), a fault delegate object is created on IFC under the specified object. A fault delegate object follows the lifecycle of the original fault instance object, being created, modified, or deleted based on the changes of the original fault.
 
 
 
 
 ├
[V] fault:Counts An immutable object that provides the number of critical, major, minor, and warning faults raised on its parent object and its subtree.
 
 
 
 
 ├
[V] fault:Delegate Exposes internal faults to the user. A fault delegate object can be defined on IFC (for example, for an endpoint group) and when the fault is raised (for example, under an endpoint policy on a switch), a fault delegate object is created on IFC under the specified object. A fault delegate object follows the lifecycle of the original fault instance object, being created, modified, or deleted based on the changes of the original fault.
 
 
 
 
 ├
[V] health:Inst A base class for a health score instance.(Switch only)
 
 
 
 
 ├
[V] hsrp:IfDef 
 
 
 
 
 
 ├
[V] fault:Counts An immutable object that provides the number of critical, major, minor, and warning faults raised on its parent object and its subtree.
 
 
 
 
 
 ├
[V] fault:Delegate Exposes internal faults to the user. A fault delegate object can be defined on IFC (for example, for an endpoint group) and when the fault is raised (for example, under an endpoint policy on a switch), a fault delegate object is created on IFC under the specified object. A fault delegate object follows the lifecycle of the original fault instance object, being created, modified, or deleted based on the changes of the original fault.
 
 
 
 
 
 ├
[V] fault:Inst Contains detailed information of a fault. This object is attached as a child of the object on which the fault condition occurred. One instance object is created for each fault condition of the parent object. A fault instance object is identified by a fault code.
 
 
 
 
 
 
 ├
[V] aaa:RbacAnnotation  RbacAnnotation is used for capturing rbac properties of any apic object Objects can append rbacannotations as Object->RbacAnnotation which is then checked for domain eligibility
 
 
 
 
 
 
 ├
[V] tag:Annotation 
 
 
 
 
 
 
 ├
[V] tag:Tag 
 
 
 
 
 
 ├
[V] health:Inst A base class for a health score instance.(Switch only)
 
 
 
 
 
 ├
[V] hsrp:GroupDef 
 
 
 
 
 
 
 ├
[V] fault:Counts An immutable object that provides the number of critical, major, minor, and warning faults raised on its parent object and its subtree.
 
 
 
 
 
 
 ├
[V] fault:Delegate Exposes internal faults to the user. A fault delegate object can be defined on IFC (for example, for an endpoint group) and when the fault is raised (for example, under an endpoint policy on a switch), a fault delegate object is created on IFC under the specified object. A fault delegate object follows the lifecycle of the original fault instance object, being created, modified, or deleted based on the changes of the original fault.
 
 
 
 
 
 
 ├
[V] fault:Inst Contains detailed information of a fault. This object is attached as a child of the object on which the fault condition occurred. One instance object is created for each fault condition of the parent object. A fault instance object is identified by a fault code.
 
 
 
 
 
 
 
 ├
[V] aaa:RbacAnnotation  RbacAnnotation is used for capturing rbac properties of any apic object Objects can append rbacannotations as Object->RbacAnnotation which is then checked for domain eligibility
 
 
 
 
 
 
 
 ├
[V] tag:Annotation 
 
 
 
 
 
 
 
 ├
[V] tag:Tag 
 
 
 
 
 
 
 ├
[V] health:Inst A base class for a health score instance.(Switch only)
 
 
 
 
 
 
 ├
[V] hsrp:SecVipDef 
 
 
 
 
 
 
 
 ├
[V] fault:Delegate Exposes internal faults to the user. A fault delegate object can be defined on IFC (for example, for an endpoint group) and when the fault is raised (for example, under an endpoint policy on a switch), a fault delegate object is created on IFC under the specified object. A fault delegate object follows the lifecycle of the original fault instance object, being created, modified, or deleted based on the changes of the original fault.
 
 
 
 
 ├
[V] igmp:IfDef 
 
 
 
 
 
 ├
[V] fault:Counts An immutable object that provides the number of critical, major, minor, and warning faults raised on its parent object and its subtree.
 
 
 
 
 
 ├
[V] fault:Delegate Exposes internal faults to the user. A fault delegate object can be defined on IFC (for example, for an endpoint group) and when the fault is raised (for example, under an endpoint policy on a switch), a fault delegate object is created on IFC under the specified object. A fault delegate object follows the lifecycle of the original fault instance object, being created, modified, or deleted based on the changes of the original fault.
 
 
 
 
 
 ├
[V] health:Inst A base class for a health score instance.(Switch only)
 
 
 
 
 
 ├
[V] igmp:RepDef 
 
 
 
 
 
 
 ├
[V] fault:Counts An immutable object that provides the number of critical, major, minor, and warning faults raised on its parent object and its subtree.
 
 
 
 
 
 
 ├
[V] fault:Delegate Exposes internal faults to the user. A fault delegate object can be defined on IFC (for example, for an endpoint group) and when the fault is raised (for example, under an endpoint policy on a switch), a fault delegate object is created on IFC under the specified object. A fault delegate object follows the lifecycle of the original fault instance object, being created, modified, or deleted based on the changes of the original fault.
 
 
 
 
 
 
 ├
[V] health:Inst A base class for a health score instance.(Switch only)
 
 
 
 
 
 
 ├
[V] pim:RouteMapDef PIM route map definition
 
 
 
 
 
 
 
 ├
[V] fault:Delegate Exposes internal faults to the user. A fault delegate object can be defined on IFC (for example, for an endpoint group) and when the fault is raised (for example, under an endpoint policy on a switch), a fault delegate object is created on IFC under the specified object. A fault delegate object follows the lifecycle of the original fault instance object, being created, modified, or deleted based on the changes of the original fault.
 
 
 
 
 
 
 
 ├
[V] pim:RouteMapEntryDef PIM route map entry definition
 
 
 
 
 
 
 
 
 ├
[V] fault:Delegate Exposes internal faults to the user. A fault delegate object can be defined on IFC (for example, for an endpoint group) and when the fault is raised (for example, under an endpoint policy on a switch), a fault delegate object is created on IFC under the specified object. A fault delegate object follows the lifecycle of the original fault instance object, being created, modified, or deleted based on the changes of the original fault.
 
 
 
 
 
 
 
 ├
[V] rtdmc:RtFilterToRtMapPol 
 
 
 
 
 
 
 ├
[V] rtdmc:RsFilterToRtMapPol The RouteMap policy.
 
 
 
 
 
 
 
 ├
[V] aaa:RbacAnnotation  RbacAnnotation is used for capturing rbac properties of any apic object Objects can append rbacannotations as Object->RbacAnnotation which is then checked for domain eligibility
 
 
 
 
 
 
 
 ├
[V] fault:Counts An immutable object that provides the number of critical, major, minor, and warning faults raised on its parent object and its subtree.
 
 
 
 
 
 
 
 ├
[V] fault:Inst Contains detailed information of a fault. This object is attached as a child of the object on which the fault condition occurred. One instance object is created for each fault condition of the parent object. A fault instance object is identified by a fault code.
 
 
 
 
 
 
 
 
 ├
[V] aaa:RbacAnnotation  RbacAnnotation is used for capturing rbac properties of any apic object Objects can append rbacannotations as Object->RbacAnnotation which is then checked for domain eligibility
 
 
 
 
 
 
 
 
 ├
[V] tag:Annotation 
 
 
 
 
 
 
 
 
 ├
[V] tag:Tag 
 
 
 
 
 
 
 
 ├
[V] health:Inst A base class for a health score instance.(Switch only)
 
 
 
 
 
 
 
 ├
[V] tag:Annotation 
 
 
 
 
 
 
 
 ├
[V] tag:Tag 
 
 
 
 
 
 ├
[V] igmp:RsIfDefToIgmpIf  Relationship to the IGMP interfaces
 
 
 
 
 
 ├
[V] igmp:StRepDef 
 
 
 
 
 
 
 ├
[V] fault:Counts An immutable object that provides the number of critical, major, minor, and warning faults raised on its parent object and its subtree.
 
 
 
 
 
 
 ├
[V] fault:Delegate Exposes internal faults to the user. A fault delegate object can be defined on IFC (for example, for an endpoint group) and when the fault is raised (for example, under an endpoint policy on a switch), a fault delegate object is created on IFC under the specified object. A fault delegate object follows the lifecycle of the original fault instance object, being created, modified, or deleted based on the changes of the original fault.
 
 
 
 
 
 
 ├
[V] health:Inst A base class for a health score instance.(Switch only)
 
 
 
 
 
 
 ├
[V] pim:RouteMapDef PIM route map definition
 
 
 
 
 
 
 
 ├
[V] fault:Delegate Exposes internal faults to the user. A fault delegate object can be defined on IFC (for example, for an endpoint group) and when the fault is raised (for example, under an endpoint policy on a switch), a fault delegate object is created on IFC under the specified object. A fault delegate object follows the lifecycle of the original fault instance object, being created, modified, or deleted based on the changes of the original fault.
 
 
 
 
 
 
 
 ├
[V] pim:RouteMapEntryDef PIM route map entry definition
 
 
 
 
 
 
 
 
 ├
[V] fault:Delegate Exposes internal faults to the user. A fault delegate object can be defined on IFC (for example, for an endpoint group) and when the fault is raised (for example, under an endpoint policy on a switch), a fault delegate object is created on IFC under the specified object. A fault delegate object follows the lifecycle of the original fault instance object, being created, modified, or deleted based on the changes of the original fault.
 
 
 
 
 
 
 
 ├
[V] rtdmc:RtFilterToRtMapPol 
 
 
 
 
 
 
 ├
[V] rtdmc:RsFilterToRtMapPol The RouteMap policy.
 
 
 
 
 
 
 
 ├
[V] aaa:RbacAnnotation  RbacAnnotation is used for capturing rbac properties of any apic object Objects can append rbacannotations as Object->RbacAnnotation which is then checked for domain eligibility
 
 
 
 
 
 
 
 ├
[V] fault:Counts An immutable object that provides the number of critical, major, minor, and warning faults raised on its parent object and its subtree.
 
 
 
 
 
 
 
 ├
[V] fault:Inst Contains detailed information of a fault. This object is attached as a child of the object on which the fault condition occurred. One instance object is created for each fault condition of the parent object. A fault instance object is identified by a fault code.
 
 
 
 
 
 
 
 
 ├
[V] aaa:RbacAnnotation  RbacAnnotation is used for capturing rbac properties of any apic object Objects can append rbacannotations as Object->RbacAnnotation which is then checked for domain eligibility
 
 
 
 
 
 
 
 
 ├
[V] tag:Annotation 
 
 
 
 
 
 
 
 
 ├
[V] tag:Tag 
 
 
 
 
 
 
 
 ├
[V] health:Inst A base class for a health score instance.(Switch only)
 
 
 
 
 
 
 
 ├
[V] tag:Annotation 
 
 
 
 
 
 
 
 ├
[V] tag:Tag 
 
 
 
 
 
 ├
[V] igmp:StateLDef 
 
 
 
 
 
 
 ├
[V] fault:Counts An immutable object that provides the number of critical, major, minor, and warning faults raised on its parent object and its subtree.
 
 
 
 
 
 
 ├
[V] fault:Delegate Exposes internal faults to the user. A fault delegate object can be defined on IFC (for example, for an endpoint group) and when the fault is raised (for example, under an endpoint policy on a switch), a fault delegate object is created on IFC under the specified object. A fault delegate object follows the lifecycle of the original fault instance object, being created, modified, or deleted based on the changes of the original fault.
 
 
 
 
 
 
 ├
[V] health:Inst A base class for a health score instance.(Switch only)
 
 
 
 
 
 
 ├
[V] pim:RouteMapDef PIM route map definition
 
 
 
 
 
 
 
 ├
[V] fault:Delegate Exposes internal faults to the user. A fault delegate object can be defined on IFC (for example, for an endpoint group) and when the fault is raised (for example, under an endpoint policy on a switch), a fault delegate object is created on IFC under the specified object. A fault delegate object follows the lifecycle of the original fault instance object, being created, modified, or deleted based on the changes of the original fault.
 
 
 
 
 
 
 
 ├
[V] pim:RouteMapEntryDef PIM route map entry definition
 
 
 
 
 
 
 
 
 ├
[V] fault:Delegate Exposes internal faults to the user. A fault delegate object can be defined on IFC (for example, for an endpoint group) and when the fault is raised (for example, under an endpoint policy on a switch), a fault delegate object is created on IFC under the specified object. A fault delegate object follows the lifecycle of the original fault instance object, being created, modified, or deleted based on the changes of the original fault.
 
 
 
 
 
 
 
 ├
[V] rtdmc:RtFilterToRtMapPol 
 
 
 
 
 
 
 ├
[V] rtdmc:RsFilterToRtMapPol The RouteMap policy.
 
 
 
 
 
 
 
 ├
[V] aaa:RbacAnnotation  RbacAnnotation is used for capturing rbac properties of any apic object Objects can append rbacannotations as Object->RbacAnnotation which is then checked for domain eligibility
 
 
 
 
 
 
 
 ├
[V] fault:Counts An immutable object that provides the number of critical, major, minor, and warning faults raised on its parent object and its subtree.
 
 
 
 
 
 
 
 ├
[V] fault:Inst Contains detailed information of a fault. This object is attached as a child of the object on which the fault condition occurred. One instance object is created for each fault condition of the parent object. A fault instance object is identified by a fault code.
 
 
 
 
 
 
 
 
 ├
[V] aaa:RbacAnnotation  RbacAnnotation is used for capturing rbac properties of any apic object Objects can append rbacannotations as Object->RbacAnnotation which is then checked for domain eligibility
 
 
 
 
 
 
 
 
 ├
[V] tag:Annotation 
 
 
 
 
 
 
 
 
 ├
[V] tag:Tag 
 
 
 
 
 
 
 
 ├
[V] health:Inst A base class for a health score instance.(Switch only)
 
 
 
 
 
 
 
 ├
[V] tag:Annotation 
 
 
 
 
 
 
 
 ├
[V] tag:Tag 
 
 
 
 
 ├
[V] l3ext:RsPathDefL3OutAtt The object used for creating a static association with a leaf host port. Existence of this implies that the corresponding set of policies will be resolved into the node pointed to by the relationship.
 
 
 
 
 
 ├
[V] bgp:APeerDef  Peer connectivity definition
 
 
 
 
 
 
 ├
[V] bgp:AsDef An internal object for the BGP autonomous system profile definition.
 
 
 
 
 
 
 
 ├
[V] fault:Delegate Exposes internal faults to the user. A fault delegate object can be defined on IFC (for example, for an endpoint group) and when the fault is raised (for example, under an endpoint policy on a switch), a fault delegate object is created on IFC under the specified object. A fault delegate object follows the lifecycle of the original fault instance object, being created, modified, or deleted based on the changes of the original fault.
 
 
 
 
 
 
 ├
[V] bgp:LocalAsnDef The local autonomous system number (ASN) definition.
 
 
 
 
 
 
 
 ├
[V] fault:Delegate Exposes internal faults to the user. A fault delegate object can be defined on IFC (for example, for an endpoint group) and when the fault is raised (for example, under an endpoint policy on a switch), a fault delegate object is created on IFC under the specified object. A fault delegate object follows the lifecycle of the original fault instance object, being created, modified, or deleted based on the changes of the original fault.
 
 
 
 
 
 
 ├
[V] bgp:RsPeerPfxPol The source relation to the peer prefix policy.
 
 
 
 
 
 
 
 ├
[V] aaa:RbacAnnotation  RbacAnnotation is used for capturing rbac properties of any apic object Objects can append rbacannotations as Object->RbacAnnotation which is then checked for domain eligibility
 
 
 
 
 
 
 
 ├
[V] fault:Counts An immutable object that provides the number of critical, major, minor, and warning faults raised on its parent object and its subtree.
 
 
 
 
 
 
 
 ├
[V] fault:Inst Contains detailed information of a fault. This object is attached as a child of the object on which the fault condition occurred. One instance object is created for each fault condition of the parent object. A fault instance object is identified by a fault code.
 
 
 
 
 
 
 
 
 ├
[V] aaa:RbacAnnotation  RbacAnnotation is used for capturing rbac properties of any apic object Objects can append rbacannotations as Object->RbacAnnotation which is then checked for domain eligibility
 
 
 
 
 
 
 
 
 ├
[V] tag:Annotation 
 
 
 
 
 
 
 
 
 ├
[V] tag:Tag 
 
 
 
 
 
 
 
 ├
[V] health:Inst A base class for a health score instance.(Switch only)
 
 
 
 
 
 
 
 ├
[V] tag:Annotation 
 
 
 
 
 
 
 
 ├
[V] tag:Tag 
 
 
 
 
 
 
 ├
[V] fault:Delegate Exposes internal faults to the user. A fault delegate object can be defined on IFC (for example, for an endpoint group) and when the fault is raised (for example, under an endpoint policy on a switch), a fault delegate object is created on IFC under the specified object. A fault delegate object follows the lifecycle of the original fault instance object, being created, modified, or deleted based on the changes of the original fault.
 
 
 
 
 
 ├
[V] fault:Counts An immutable object that provides the number of critical, major, minor, and warning faults raised on its parent object and its subtree.
 
 
 
 
 
 ├
[V] health:Inst A base class for a health score instance.(Switch only)
 
 
 
 
 
 ├
[V] l3ext:IpDef The definition of a secondary IP address policy.
 
 
 
 
 
 
 ├
[V] fault:Delegate Exposes internal faults to the user. A fault delegate object can be defined on IFC (for example, for an endpoint group) and when the fault is raised (for example, under an endpoint policy on a switch), a fault delegate object is created on IFC under the specified object. A fault delegate object follows the lifecycle of the original fault instance object, being created, modified, or deleted based on the changes of the original fault.
 
 
 
 
 
 
 ├
[V] l3ext:RtAddrToIpDef A target relation to a secondary IP address policy definition.
 
 
 
 
 
 
 ├
[V] nd:PfxPolDef The neighbor discovery prefix policy definition.
 
 
 
 
 
 
 
 ├
[V] fault:Delegate Exposes internal faults to the user. A fault delegate object can be defined on IFC (for example, for an endpoint group) and when the fault is raised (for example, under an endpoint policy on a switch), a fault delegate object is created on IFC under the specified object. A fault delegate object follows the lifecycle of the original fault instance object, being created, modified, or deleted based on the changes of the original fault.
 
 
 
 
 
 ├
[V] l3ext:MemberDef The member definition. The member is used for providing per node IP address configuration. This is used internally.
 
 
 
 
 
 
 ├
[V] fault:Delegate Exposes internal faults to the user. A fault delegate object can be defined on IFC (for example, for an endpoint group) and when the fault is raised (for example, under an endpoint policy on a switch), a fault delegate object is created on IFC under the specified object. A fault delegate object follows the lifecycle of the original fault instance object, being created, modified, or deleted based on the changes of the original fault.
 
 
 
 
 
 
 ├
[V] l3ext:IpDef The definition of a secondary IP address policy.
 
 
 
 
 
 
 
 ├
[V] fault:Delegate Exposes internal faults to the user. A fault delegate object can be defined on IFC (for example, for an endpoint group) and when the fault is raised (for example, under an endpoint policy on a switch), a fault delegate object is created on IFC under the specified object. A fault delegate object follows the lifecycle of the original fault instance object, being created, modified, or deleted based on the changes of the original fault.
 
 
 
 
 
 
 
 ├
[V] l3ext:RtAddrToIpDef A target relation to a secondary IP address policy definition.
 
 
 
 
 
 
 
 ├
[V] nd:PfxPolDef The neighbor discovery prefix policy definition.
 
 
 
 
 
 
 
 
 ├
[V] fault:Delegate Exposes internal faults to the user. A fault delegate object can be defined on IFC (for example, for an endpoint group) and when the fault is raised (for example, under an endpoint policy on a switch), a fault delegate object is created on IFC under the specified object. A fault delegate object follows the lifecycle of the original fault instance object, being created, modified, or deleted based on the changes of the original fault.
 
 
 
 
 
 
 ├
[V] nd:PfxPolDef The neighbor discovery prefix policy definition.
 
 
 
 
 
 
 
 ├
[V] fault:Delegate Exposes internal faults to the user. A fault delegate object can be defined on IFC (for example, for an endpoint group) and when the fault is raised (for example, under an endpoint policy on a switch), a fault delegate object is created on IFC under the specified object. A fault delegate object follows the lifecycle of the original fault instance object, being created, modified, or deleted based on the changes of the original fault.
 
 
 
 
 
 ├
[V] nd:PfxPolDef The neighbor discovery prefix policy definition.
 
 
 
 
 
 
 ├
[V] fault:Delegate Exposes internal faults to the user. A fault delegate object can be defined on IFC (for example, for an endpoint group) and when the fault is raised (for example, under an endpoint policy on a switch), a fault delegate object is created on IFC under the specified object. A fault delegate object follows the lifecycle of the original fault instance object, being created, modified, or deleted based on the changes of the original fault.
 
 
 
 
 ├
[V] nd:IfPolDef The read only copy of the neighbor discovery interface policy.
 
 
 
 
 
 ├
[V] fault:Delegate Exposes internal faults to the user. A fault delegate object can be defined on IFC (for example, for an endpoint group) and when the fault is raised (for example, under an endpoint policy on a switch), a fault delegate object is created on IFC under the specified object. A fault delegate object follows the lifecycle of the original fault instance object, being created, modified, or deleted based on the changes of the original fault.
 
 
 
 
 ├
[V] netflow:ExporterPolHolder  Mo that will be attached to retrieve the DN of the NetflowExporterPolDef that should be downloaded on the leaf in order to program the leaf
 
 
 
 
 
 ├
[V] fault:Delegate Exposes internal faults to the user. A fault delegate object can be defined on IFC (for example, for an endpoint group) and when the fault is raised (for example, under an endpoint policy on a switch), a fault delegate object is created on IFC under the specified object. A fault delegate object follows the lifecycle of the original fault instance object, being created, modified, or deleted based on the changes of the original fault.
 
 
 
 
 ├
[V] netflow:MonitorPolHolder  Mo that will be attached to retrieve the DN of the NetflowMonitorPolDef that should be downloaded on the leaf in order to program the leaf
 
 
 
 
 
 ├
[V] fault:Delegate Exposes internal faults to the user. A fault delegate object can be defined on IFC (for example, for an endpoint group) and when the fault is raised (for example, under an endpoint policy on a switch), a fault delegate object is created on IFC under the specified object. A fault delegate object follows the lifecycle of the original fault instance object, being created, modified, or deleted based on the changes of the original fault.
 
 
 
 
 ├
[V] ospf:IfDef The OSPF interface definition model.
 
 
 
 
 
 ├
[V] fault:Delegate Exposes internal faults to the user. A fault delegate object can be defined on IFC (for example, for an endpoint group) and when the fault is raised (for example, under an endpoint policy on a switch), a fault delegate object is created on IFC under the specified object. A fault delegate object follows the lifecycle of the original fault instance object, being created, modified, or deleted based on the changes of the original fault.
 
 
 
 
 
 ├
[V] ospf:AuthKeyDef  Encrypted Password
 
 
 
 
 
 ├
[V] ospf:RsIfDefToOspfIf A source relation to the OSPF information that is operated at an interface level.
 
 
 
 
 
 ├
[V] ospf:RsIfDefToOspfv3If A source relation to the OSPF v3 interfaces
 
 
 
 
 ├
[V] qos:EgressDppPolHolder  DppPolHolder for Egress direction
 
 
 
 
 
 ├
[V] fault:Delegate Exposes internal faults to the user. A fault delegate object can be defined on IFC (for example, for an endpoint group) and when the fault is raised (for example, under an endpoint policy on a switch), a fault delegate object is created on IFC under the specified object. A fault delegate object follows the lifecycle of the original fault instance object, being created, modified, or deleted based on the changes of the original fault.
 
 
 
 
 ├
[V] qos:IngressDppPolHolder  DppPolHolder for Ingress direction
 
 
 
 
 
 ├
[V] fault:Delegate Exposes internal faults to the user. A fault delegate object can be defined on IFC (for example, for an endpoint group) and when the fault is raised (for example, under an endpoint policy on a switch), a fault delegate object is created on IFC under the specified object. A fault delegate object follows the lifecycle of the original fault instance object, being created, modified, or deleted based on the changes of the original fault.
 
 
 
 
 ├
[V] rtdmc:McastIfDefCont  Interface Policy Container
 
 
 
 
 
 ├
[V] fault:Counts An immutable object that provides the number of critical, major, minor, and warning faults raised on its parent object and its subtree.
 
 
 
 
 
 ├
[V] fault:Delegate Exposes internal faults to the user. A fault delegate object can be defined on IFC (for example, for an endpoint group) and when the fault is raised (for example, under an endpoint policy on a switch), a fault delegate object is created on IFC under the specified object. A fault delegate object follows the lifecycle of the original fault instance object, being created, modified, or deleted based on the changes of the original fault.
 
 
 
 
 
 ├
[V] health:Inst A base class for a health score instance.(Switch only)
 
 
 
 
 
 ├
[V] igmp:IfDef 
 
 
 
 
 
 
 ├
[V] fault:Counts An immutable object that provides the number of critical, major, minor, and warning faults raised on its parent object and its subtree.
 
 
 
 
 
 
 ├
[V] fault:Delegate Exposes internal faults to the user. A fault delegate object can be defined on IFC (for example, for an endpoint group) and when the fault is raised (for example, under an endpoint policy on a switch), a fault delegate object is created on IFC under the specified object. A fault delegate object follows the lifecycle of the original fault instance object, being created, modified, or deleted based on the changes of the original fault.
 
 
 
 
 
 
 ├
[V] health:Inst A base class for a health score instance.(Switch only)
 
 
 
 
 
 
 ├
[V] igmp:RepDef 
 
 
 
 
 
 
 
 ├
[V] fault:Counts An immutable object that provides the number of critical, major, minor, and warning faults raised on its parent object and its subtree.
 
 
 
 
 
 
 
 ├
[V] fault:Delegate Exposes internal faults to the user. A fault delegate object can be defined on IFC (for example, for an endpoint group) and when the fault is raised (for example, under an endpoint policy on a switch), a fault delegate object is created on IFC under the specified object. A fault delegate object follows the lifecycle of the original fault instance object, being created, modified, or deleted based on the changes of the original fault.
 
 
 
 
 
 
 
 ├
[V] health:Inst A base class for a health score instance.(Switch only)
 
 
 
 
 
 
 
 ├
[V] pim:RouteMapDef PIM route map definition
 
 
 
 
 
 
 
 
 ├
[V] fault:Delegate Exposes internal faults to the user. A fault delegate object can be defined on IFC (for example, for an endpoint group) and when the fault is raised (for example, under an endpoint policy on a switch), a fault delegate object is created on IFC under the specified object. A fault delegate object follows the lifecycle of the original fault instance object, being created, modified, or deleted based on the changes of the original fault.
 
 
 
 
 
 
 
 
 ├
[V] pim:RouteMapEntryDef PIM route map entry definition
 
 
 
 
 
 
 
 
 
 ├
[V] fault:Delegate Exposes internal faults to the user. A fault delegate object can be defined on IFC (for example, for an endpoint group) and when the fault is raised (for example, under an endpoint policy on a switch), a fault delegate object is created on IFC under the specified object. A fault delegate object follows the lifecycle of the original fault instance object, being created, modified, or deleted based on the changes of the original fault.
 
 
 
 
 
 
 
 
 ├
[V] rtdmc:RtFilterToRtMapPol 
 
 
 
 
 
 
 
 ├
[V] rtdmc:RsFilterToRtMapPol The RouteMap policy.
 
 
 
 
 
 
 
 
 ├
[V] aaa:RbacAnnotation  RbacAnnotation is used for capturing rbac properties of any apic object Objects can append rbacannotations as Object->RbacAnnotation which is then checked for domain eligibility
 
 
 
 
 
 
 
 
 ├
[V] fault:Counts An immutable object that provides the number of critical, major, minor, and warning faults raised on its parent object and its subtree.
 
 
 
 
 
 
 
 
 ├
[V] fault:Inst Contains detailed information of a fault. This object is attached as a child of the object on which the fault condition occurred. One instance object is created for each fault condition of the parent object. A fault instance object is identified by a fault code.
 
 
 
 
 
 
 
 
 
 ├
[V] aaa:RbacAnnotation  RbacAnnotation is used for capturing rbac properties of any apic object Objects can append rbacannotations as Object->RbacAnnotation which is then checked for domain eligibility
 
 
 
 
 
 
 
 
 
 ├
[V] tag:Annotation 
 
 
 
 
 
 
 
 
 
 ├
[V] tag:Tag 
 
 
 
 
 
 
 
 
 ├
[V] health:Inst A base class for a health score instance.(Switch only)
 
 
 
 
 
 
 
 
 ├
[V] tag:Annotation 
 
 
 
 
 
 
 
 
 ├
[V] tag:Tag 
 
 
 
 
 
 
 ├
[V] igmp:RsIfDefToIgmpIf  Relationship to the IGMP interfaces
 
 
 
 
 
 
 ├
[V] igmp:StRepDef 
 
 
 
 
 
 
 
 ├
[V] fault:Counts An immutable object that provides the number of critical, major, minor, and warning faults raised on its parent object and its subtree.
 
 
 
 
 
 
 
 ├
[V] fault:Delegate Exposes internal faults to the user. A fault delegate object can be defined on IFC (for example, for an endpoint group) and when the fault is raised (for example, under an endpoint policy on a switch), a fault delegate object is created on IFC under the specified object. A fault delegate object follows the lifecycle of the original fault instance object, being created, modified, or deleted based on the changes of the original fault.
 
 
 
 
 
 
 
 ├
[V] health:Inst A base class for a health score instance.(Switch only)
 
 
 
 
 
 
 
 ├
[V] pim:RouteMapDef PIM route map definition
 
 
 
 
 
 
 
 
 ├
[V] fault:Delegate Exposes internal faults to the user. A fault delegate object can be defined on IFC (for example, for an endpoint group) and when the fault is raised (for example, under an endpoint policy on a switch), a fault delegate object is created on IFC under the specified object. A fault delegate object follows the lifecycle of the original fault instance object, being created, modified, or deleted based on the changes of the original fault.
 
 
 
 
 
 
 
 
 ├
[V] pim:RouteMapEntryDef PIM route map entry definition
 
 
 
 
 
 
 
 
 
 ├
[V] fault:Delegate Exposes internal faults to the user. A fault delegate object can be defined on IFC (for example, for an endpoint group) and when the fault is raised (for example, under an endpoint policy on a switch), a fault delegate object is created on IFC under the specified object. A fault delegate object follows the lifecycle of the original fault instance object, being created, modified, or deleted based on the changes of the original fault.
 
 
 
 
 
 
 
 
 ├
[V] rtdmc:RtFilterToRtMapPol 
 
 
 
 
 
 
 
 ├
[V] rtdmc:RsFilterToRtMapPol The RouteMap policy.
 
 
 
 
 
 
 
 
 ├
[V] aaa:RbacAnnotation  RbacAnnotation is used for capturing rbac properties of any apic object Objects can append rbacannotations as Object->RbacAnnotation which is then checked for domain eligibility
 
 
 
 
 
 
 
 
 ├
[V] fault:Counts An immutable object that provides the number of critical, major, minor, and warning faults raised on its parent object and its subtree.
 
 
 
 
 
 
 
 
 ├
[V] fault:Inst Contains detailed information of a fault. This object is attached as a child of the object on which the fault condition occurred. One instance object is created for each fault condition of the parent object. A fault instance object is identified by a fault code.
 
 
 
 
 
 
 
 
 
 ├
[V] aaa:RbacAnnotation  RbacAnnotation is used for capturing rbac properties of any apic object Objects can append rbacannotations as Object->RbacAnnotation which is then checked for domain eligibility
 
 
 
 
 
 
 
 
 
 ├
[V] tag:Annotation 
 
 
 
 
 
 
 
 
 
 ├
[V] tag:Tag 
 
 
 
 
 
 
 
 
 ├
[V] health:Inst A base class for a health score instance.(Switch only)
 
 
 
 
 
 
 
 
 ├
[V] tag:Annotation 
 
 
 
 
 
 
 
 
 ├
[V] tag:Tag 
 
 
 
 
 
 
 ├
[V] igmp:StateLDef 
 
 
 
 
 
 
 
 ├
[V] fault:Counts An immutable object that provides the number of critical, major, minor, and warning faults raised on its parent object and its subtree.
 
 
 
 
 
 
 
 ├
[V] fault:Delegate Exposes internal faults to the user. A fault delegate object can be defined on IFC (for example, for an endpoint group) and when the fault is raised (for example, under an endpoint policy on a switch), a fault delegate object is created on IFC under the specified object. A fault delegate object follows the lifecycle of the original fault instance object, being created, modified, or deleted based on the changes of the original fault.
 
 
 
 
 
 
 
 ├
[V] health:Inst A base class for a health score instance.(Switch only)
 
 
 
 
 
 
 
 ├
[V] pim:RouteMapDef PIM route map definition
 
 
 
 
 
 
 
 
 ├
[V] fault:Delegate Exposes internal faults to the user. A fault delegate object can be defined on IFC (for example, for an endpoint group) and when the fault is raised (for example, under an endpoint policy on a switch), a fault delegate object is created on IFC under the specified object. A fault delegate object follows the lifecycle of the original fault instance object, being created, modified, or deleted based on the changes of the original fault.
 
 
 
 
 
 
 
 
 ├
[V] pim:RouteMapEntryDef PIM route map entry definition
 
 
 
 
 
 
 
 
 
 ├
[V] fault:Delegate Exposes internal faults to the user. A fault delegate object can be defined on IFC (for example, for an endpoint group) and when the fault is raised (for example, under an endpoint policy on a switch), a fault delegate object is created on IFC under the specified object. A fault delegate object follows the lifecycle of the original fault instance object, being created, modified, or deleted based on the changes of the original fault.
 
 
 
 
 
 
 
 
 ├
[V] rtdmc:RtFilterToRtMapPol 
 
 
 
 
 
 
 
 ├
[V] rtdmc:RsFilterToRtMapPol The RouteMap policy.
 
 
 
 
 
 
 
 
 ├
[V] aaa:RbacAnnotation  RbacAnnotation is used for capturing rbac properties of any apic object Objects can append rbacannotations as Object->RbacAnnotation which is then checked for domain eligibility
 
 
 
 
 
 
 
 
 ├
[V] fault:Counts An immutable object that provides the number of critical, major, minor, and warning faults raised on its parent object and its subtree.
 
 
 
 
 
 
 
 
 ├
[V] fault:Inst Contains detailed information of a fault. This object is attached as a child of the object on which the fault condition occurred. One instance object is created for each fault condition of the parent object. A fault instance object is identified by a fault code.
 
 
 
 
 
 
 
 
 
 ├
[V] aaa:RbacAnnotation  RbacAnnotation is used for capturing rbac properties of any apic object Objects can append rbacannotations as Object->RbacAnnotation which is then checked for domain eligibility
 
 
 
 
 
 
 
 
 
 ├
[V] tag:Annotation 
 
 
 
 
 
 
 
 
 
 ├
[V] tag:Tag 
 
 
 
 
 
 
 
 
 ├
[V] health:Inst A base class for a health score instance.(Switch only)
 
 
 
 
 
 
 
 
 ├
[V] tag:Annotation 
 
 
 
 
 
 
 
 
 ├
[V] tag:Tag 
 
 
 
 
 
 ├
[V] pim:IfDef PIM interface definition.
 
 
 
 
 
 
 ├
[V] fault:Counts An immutable object that provides the number of critical, major, minor, and warning faults raised on its parent object and its subtree.
 
 
 
 
 
 
 ├
[V] fault:Delegate Exposes internal faults to the user. A fault delegate object can be defined on IFC (for example, for an endpoint group) and when the fault is raised (for example, under an endpoint policy on a switch), a fault delegate object is created on IFC under the specified object. A fault delegate object follows the lifecycle of the original fault instance object, being created, modified, or deleted based on the changes of the original fault.
 
 
 
 
 
 
 ├
[V] health:Inst A base class for a health score instance.(Switch only)
 
 
 
 
 
 
 ├
[V] pim:JPInbFilterDef Interface-level inbound join/prune filter definition.
 
 
 
 
 
 
 
 ├
[V] fault:Counts An immutable object that provides the number of critical, major, minor, and warning faults raised on its parent object and its subtree.
 
 
 
 
 
 
 
 ├
[V] fault:Delegate Exposes internal faults to the user. A fault delegate object can be defined on IFC (for example, for an endpoint group) and when the fault is raised (for example, under an endpoint policy on a switch), a fault delegate object is created on IFC under the specified object. A fault delegate object follows the lifecycle of the original fault instance object, being created, modified, or deleted based on the changes of the original fault.
 
 
 
 
 
 
 
 ├
[V] health:Inst A base class for a health score instance.(Switch only)
 
 
 
 
 
 
 
 ├
[V] pim:RouteMapDef PIM route map definition
 
 
 
 
 
 
 
 
 ├
[V] fault:Delegate Exposes internal faults to the user. A fault delegate object can be defined on IFC (for example, for an endpoint group) and when the fault is raised (for example, under an endpoint policy on a switch), a fault delegate object is created on IFC under the specified object. A fault delegate object follows the lifecycle of the original fault instance object, being created, modified, or deleted based on the changes of the original fault.
 
 
 
 
 
 
 
 
 ├
[V] pim:RouteMapEntryDef PIM route map entry definition
 
 
 
 
 
 
 
 
 
 ├
[V] fault:Delegate Exposes internal faults to the user. A fault delegate object can be defined on IFC (for example, for an endpoint group) and when the fault is raised (for example, under an endpoint policy on a switch), a fault delegate object is created on IFC under the specified object. A fault delegate object follows the lifecycle of the original fault instance object, being created, modified, or deleted based on the changes of the original fault.
 
 
 
 
 
 
 
 
 ├
[V] rtdmc:RtFilterToRtMapPol 
 
 
 
 
 
 
 
 ├
[V] rtdmc:RsFilterToRtMapPol The RouteMap policy.
 
 
 
 
 
 
 
 
 ├
[V] aaa:RbacAnnotation  RbacAnnotation is used for capturing rbac properties of any apic object Objects can append rbacannotations as Object->RbacAnnotation which is then checked for domain eligibility
 
 
 
 
 
 
 
 
 ├
[V] fault:Counts An immutable object that provides the number of critical, major, minor, and warning faults raised on its parent object and its subtree.
 
 
 
 
 
 
 
 
 ├
[V] fault:Inst Contains detailed information of a fault. This object is attached as a child of the object on which the fault condition occurred. One instance object is created for each fault condition of the parent object. A fault instance object is identified by a fault code.
 
 
 
 
 
 
 
 
 
 ├
[V] aaa:RbacAnnotation  RbacAnnotation is used for capturing rbac properties of any apic object Objects can append rbacannotations as Object->RbacAnnotation which is then checked for domain eligibility
 
 
 
 
 
 
 
 
 
 ├
[V] tag:Annotation 
 
 
 
 
 
 
 
 
 
 ├
[V] tag:Tag 
 
 
 
 
 
 
 
 
 ├
[V] health:Inst A base class for a health score instance.(Switch only)
 
 
 
 
 
 
 
 
 ├
[V] tag:Annotation 
 
 
 
 
 
 
 
 
 ├
[V] tag:Tag 
 
 
 
 
 
 
 ├
[V] pim:JPOutbFilterDef Interface-level outbound join/prune filter definition.
 
 
 
 
 
 
 
 ├
[V] fault:Counts An immutable object that provides the number of critical, major, minor, and warning faults raised on its parent object and its subtree.
 
 
 
 
 
 
 
 ├
[V] fault:Delegate Exposes internal faults to the user. A fault delegate object can be defined on IFC (for example, for an endpoint group) and when the fault is raised (for example, under an endpoint policy on a switch), a fault delegate object is created on IFC under the specified object. A fault delegate object follows the lifecycle of the original fault instance object, being created, modified, or deleted based on the changes of the original fault.
 
 
 
 
 
 
 
 ├
[V] health:Inst A base class for a health score instance.(Switch only)
 
 
 
 
 
 
 
 ├
[V] pim:RouteMapDef PIM route map definition
 
 
 
 
 
 
 
 
 ├
[V] fault:Delegate Exposes internal faults to the user. A fault delegate object can be defined on IFC (for example, for an endpoint group) and when the fault is raised (for example, under an endpoint policy on a switch), a fault delegate object is created on IFC under the specified object. A fault delegate object follows the lifecycle of the original fault instance object, being created, modified, or deleted based on the changes of the original fault.
 
 
 
 
 
 
 
 
 ├
[V] pim:RouteMapEntryDef PIM route map entry definition
 
 
 
 
 
 
 
 
 
 ├
[V] fault:Delegate Exposes internal faults to the user. A fault delegate object can be defined on IFC (for example, for an endpoint group) and when the fault is raised (for example, under an endpoint policy on a switch), a fault delegate object is created on IFC under the specified object. A fault delegate object follows the lifecycle of the original fault instance object, being created, modified, or deleted based on the changes of the original fault.
 
 
 
 
 
 
 
 
 ├
[V] rtdmc:RtFilterToRtMapPol 
 
 
 
 
 
 
 
 ├
[V] rtdmc:RsFilterToRtMapPol The RouteMap policy.
 
 
 
 
 
 
 
 
 ├
[V] aaa:RbacAnnotation  RbacAnnotation is used for capturing rbac properties of any apic object Objects can append rbacannotations as Object->RbacAnnotation which is then checked for domain eligibility
 
 
 
 
 
 
 
 
 ├
[V] fault:Counts An immutable object that provides the number of critical, major, minor, and warning faults raised on its parent object and its subtree.
 
 
 
 
 
 
 
 
 ├
[V] fault:Inst Contains detailed information of a fault. This object is attached as a child of the object on which the fault condition occurred. One instance object is created for each fault condition of the parent object. A fault instance object is identified by a fault code.
 
 
 
 
 
 
 
 
 
 ├
[V] aaa:RbacAnnotation  RbacAnnotation is used for capturing rbac properties of any apic object Objects can append rbacannotations as Object->RbacAnnotation which is then checked for domain eligibility
 
 
 
 
 
 
 
 
 
 ├
[V] tag:Annotation 
 
 
 
 
 
 
 
 
 
 ├
[V] tag:Tag 
 
 
 
 
 
 
 
 
 ├
[V] health:Inst A base class for a health score instance.(Switch only)
 
 
 
 
 
 
 
 
 ├
[V] tag:Annotation 
 
 
 
 
 
 
 
 
 ├
[V] tag:Tag 
 
 
 
 
 
 
 ├
[V] pim:NbrFilterDef Interface-level neighbor filter definition.
 
 
 
 
 
 
 
 ├
[V] fault:Counts An immutable object that provides the number of critical, major, minor, and warning faults raised on its parent object and its subtree.
 
 
 
 
 
 
 
 ├
[V] fault:Delegate Exposes internal faults to the user. A fault delegate object can be defined on IFC (for example, for an endpoint group) and when the fault is raised (for example, under an endpoint policy on a switch), a fault delegate object is created on IFC under the specified object. A fault delegate object follows the lifecycle of the original fault instance object, being created, modified, or deleted based on the changes of the original fault.
 
 
 
 
 
 
 
 ├
[V] health:Inst A base class for a health score instance.(Switch only)
 
 
 
 
 
 
 
 ├
[V] pim:RouteMapDef PIM route map definition
 
 
 
 
 
 
 
 
 ├
[V] fault:Delegate Exposes internal faults to the user. A fault delegate object can be defined on IFC (for example, for an endpoint group) and when the fault is raised (for example, under an endpoint policy on a switch), a fault delegate object is created on IFC under the specified object. A fault delegate object follows the lifecycle of the original fault instance object, being created, modified, or deleted based on the changes of the original fault.
 
 
 
 
 
 
 
 
 ├
[V] pim:RouteMapEntryDef PIM route map entry definition
 
 
 
 
 
 
 
 
 
 ├
[V] fault:Delegate Exposes internal faults to the user. A fault delegate object can be defined on IFC (for example, for an endpoint group) and when the fault is raised (for example, under an endpoint policy on a switch), a fault delegate object is created on IFC under the specified object. A fault delegate object follows the lifecycle of the original fault instance object, being created, modified, or deleted based on the changes of the original fault.
 
 
 
 
 
 
 
 
 ├
[V] rtdmc:RtFilterToRtMapPol 
 
 
 
 
 
 
 
 ├
[V] rtdmc:RsFilterToRtMapPol The RouteMap policy.
 
 
 
 
 
 
 
 
 ├
[V] aaa:RbacAnnotation  RbacAnnotation is used for capturing rbac properties of any apic object Objects can append rbacannotations as Object->RbacAnnotation which is then checked for domain eligibility
 
 
 
 
 
 
 
 
 ├
[V] fault:Counts An immutable object that provides the number of critical, major, minor, and warning faults raised on its parent object and its subtree.
 
 
 
 
 
 
 
 
 ├
[V] fault:Inst Contains detailed information of a fault. This object is attached as a child of the object on which the fault condition occurred. One instance object is created for each fault condition of the parent object. A fault instance object is identified by a fault code.
 
 
 
 
 
 
 
 
 
 ├
[V] aaa:RbacAnnotation  RbacAnnotation is used for capturing rbac properties of any apic object Objects can append rbacannotations as Object->RbacAnnotation which is then checked for domain eligibility
 
 
 
 
 
 
 
 
 
 ├
[V] tag:Annotation 
 
 
 
 
 
 
 
 
 
 ├
[V] tag:Tag 
 
 
 
 
 
 
 
 
 ├
[V] health:Inst A base class for a health score instance.(Switch only)
 
 
 
 
 
 
 
 
 ├
[V] tag:Annotation 
 
 
 
 
 
 
 
 
 ├
[V] tag:Tag 
 
 
 
 
 
 
 ├
[V] pim:RsIfDefToPimIf Relationship to the PIM interfaces
 
 
 
 ├
[V] l3ext:RsNodeDefL3OutAtt The object used for creating a static association with a fabric node. Existence of this implies that the corresponding set of policies will be resolved into the node pointed to by the relationship.
 
 
 
 
 ├
[V] ip:RouteDef The route definitions, which are are used for pushing subnets and static routes to PE. They also push subnets under EpPD to VMMMGR (for configuring external networks in vCD).
 
 
 
 
 
 ├
[V] fault:Delegate Exposes internal faults to the user. A fault delegate object can be defined on IFC (for example, for an endpoint group) and when the fault is raised (for example, under an endpoint policy on a switch), a fault delegate object is created on IFC under the specified object. A fault delegate object follows the lifecycle of the original fault instance object, being created, modified, or deleted based on the changes of the original fault.
 
 
 
 
 
 ├
[V] ip:EpAnycastDef 
 
 
 
 
 
 
 ├
[V] fault:Delegate Exposes internal faults to the user. A fault delegate object can be defined on IFC (for example, for an endpoint group) and when the fault is raised (for example, under an endpoint policy on a switch), a fault delegate object is created on IFC under the specified object. A fault delegate object follows the lifecycle of the original fault instance object, being created, modified, or deleted based on the changes of the original fault.
 
 
 
 
 
 ├
[V] ip:NexthopDef The Nexthops for the static route.
 
 
 
 
 
 
 ├
[V] fault:Delegate Exposes internal faults to the user. A fault delegate object can be defined on IFC (for example, for an endpoint group) and when the fault is raised (for example, under an endpoint policy on a switch), a fault delegate object is created on IFC under the specified object. A fault delegate object follows the lifecycle of the original fault instance object, being created, modified, or deleted based on the changes of the original fault.
 
 
 
 
 
 
 ├
[V] ip:RtNexthopToNexthopDef A target relation to the next hops for the static route.
 
 
 
 
 
 ├
[V] ip:NexthopEpPDef 
 
 
 
 
 
 
 ├
[V] fault:Delegate Exposes internal faults to the user. A fault delegate object can be defined on IFC (for example, for an endpoint group) and when the fault is raised (for example, under an endpoint policy on a switch), a fault delegate object is created on IFC under the specified object. A fault delegate object follows the lifecycle of the original fault instance object, being created, modified, or deleted based on the changes of the original fault.
 
 
 
 
 
 ├
[V] ip:RtRouteToRouteDef A target relation to the route definitions.
 
 
 
 
 
 ├
[V] ip:RtRtDefIpAddr A target relation to the route definitions.
 
 
 
 
 
 ├
[V] nd:PfxPolDef The neighbor discovery prefix policy definition.
 
 
 
 
 
 
 ├
[V] fault:Delegate Exposes internal faults to the user. A fault delegate object can be defined on IFC (for example, for an endpoint group) and when the fault is raised (for example, under an endpoint policy on a switch), a fault delegate object is created on IFC under the specified object. A fault delegate object follows the lifecycle of the original fault instance object, being created, modified, or deleted based on the changes of the original fault.
 
 
 
 
 ├
[V] l3ext:IntersiteLoopBackIfPDef  Intersite Loop Back Interface Profile Definition
 
 
 
 
 
 ├
[V] fault:Delegate Exposes internal faults to the user. A fault delegate object can be defined on IFC (for example, for an endpoint group) and when the fault is raised (for example, under an endpoint policy on a switch), a fault delegate object is created on IFC under the specified object. A fault delegate object follows the lifecycle of the original fault instance object, being created, modified, or deleted based on the changes of the original fault.
 
 
 
 
 ├
[V] l3ext:LoopBackIfPDef 
 
 
 
 
 
 ├
[V] fault:Delegate Exposes internal faults to the user. A fault delegate object can be defined on IFC (for example, for an endpoint group) and when the fault is raised (for example, under an endpoint policy on a switch), a fault delegate object is created on IFC under the specified object. A fault delegate object follows the lifecycle of the original fault instance object, being created, modified, or deleted based on the changes of the original fault.
 
 
 ├
[V] l3ext:RsBgpAsP 
 
 
 ├
[V] l3ext:RtLIfCtxToOutDef  Relation from LIf Context to L3ext:OutDef
 
 
 ├
[V] ospf:ExtDef The external definition profile.
 
 
 
 ├
[V] fault:Delegate Exposes internal faults to the user. A fault delegate object can be defined on IFC (for example, for an endpoint group) and when the fault is raised (for example, under an endpoint policy on a switch), a fault delegate object is created on IFC under the specified object. A fault delegate object follows the lifecycle of the original fault instance object, being created, modified, or deleted based on the changes of the original fault.
 
 
 
 ├
[V] ospf:RsExtDefToOspfArea 
 
 
 ├
[V] pim:ExtDef OSPF external profile definition.
 
 
 
 ├
[V] fault:Delegate Exposes internal faults to the user. A fault delegate object can be defined on IFC (for example, for an endpoint group) and when the fault is raised (for example, under an endpoint policy on a switch), a fault delegate object is created on IFC under the specified object. A fault delegate object follows the lifecycle of the original fault instance object, being created, modified, or deleted based on the changes of the original fault.
 
 
 ├
[V] tag:AInst The label instance, which is contained by the taggable object.
 
 
 
 ├
[V] fault:Delegate Exposes internal faults to the user. A fault delegate object can be defined on IFC (for example, for an endpoint group) and when the fault is raised (for example, under an endpoint policy on a switch), a fault delegate object is created on IFC under the specified object. A fault delegate object follows the lifecycle of the original fault instance object, being created, modified, or deleted based on the changes of the original fault.
 ├
[V] dbgac:RsAcExtPolToContext  Relation to Context. Created internally only for ExtIp policies and only when the fv:Ctx is in tn-common. The Rt Mo when created under the Ctx, triggers a task to send OutDef objects to the policy
 
 ├
[V] aaa:RbacAnnotation  RbacAnnotation is used for capturing rbac properties of any apic object Objects can append rbacannotations as Object->RbacAnnotation which is then checked for domain eligibility
 
 ├
[V] fault:Counts An immutable object that provides the number of critical, major, minor, and warning faults raised on its parent object and its subtree.
 
 ├
[V] fault:Inst Contains detailed information of a fault. This object is attached as a child of the object on which the fault condition occurred. One instance object is created for each fault condition of the parent object. A fault instance object is identified by a fault code.
 
 
 ├
[V] aaa:RbacAnnotation  RbacAnnotation is used for capturing rbac properties of any apic object Objects can append rbacannotations as Object->RbacAnnotation which is then checked for domain eligibility
 
 
 ├
[V] tag:Annotation 
 
 
 ├
[V] tag:Tag 
 
 ├
[V] health:Inst A base class for a health score instance.(Switch only)
 
 ├
[V] tag:Annotation 
 
 ├
[V] tag:Tag 
 ├
[V] dbgac:RsFromEp A source relation to the client endpoint attaching to the network.
 
 ├
[V] aaa:RbacAnnotation  RbacAnnotation is used for capturing rbac properties of any apic object Objects can append rbacannotations as Object->RbacAnnotation which is then checked for domain eligibility
 
 ├
[V] fault:Counts An immutable object that provides the number of critical, major, minor, and warning faults raised on its parent object and its subtree.
 
 ├
[V] fault:Inst Contains detailed information of a fault. This object is attached as a child of the object on which the fault condition occurred. One instance object is created for each fault condition of the parent object. A fault instance object is identified by a fault code.
 
 
 ├
[V] aaa:RbacAnnotation  RbacAnnotation is used for capturing rbac properties of any apic object Objects can append rbacannotations as Object->RbacAnnotation which is then checked for domain eligibility
 
 
 ├
[V] tag:Annotation 
 
 
 ├
[V] tag:Tag 
 
 ├
[V] health:Inst A base class for a health score instance.(Switch only)
 
 ├
[V] tag:Annotation 
 
 ├
[V] tag:Tag 
 ├
[V] dbgac:RsFromEpIp A source relation to the IP address of an endpoint.
 
 ├
[V] aaa:RbacAnnotation  RbacAnnotation is used for capturing rbac properties of any apic object Objects can append rbacannotations as Object->RbacAnnotation which is then checked for domain eligibility
 
 ├
[V] fault:Counts An immutable object that provides the number of critical, major, minor, and warning faults raised on its parent object and its subtree.
 
 ├
[V] fault:Inst Contains detailed information of a fault. This object is attached as a child of the object on which the fault condition occurred. One instance object is created for each fault condition of the parent object. A fault instance object is identified by a fault code.
 
 
 ├
[V] aaa:RbacAnnotation  RbacAnnotation is used for capturing rbac properties of any apic object Objects can append rbacannotations as Object->RbacAnnotation which is then checked for domain eligibility
 
 
 ├
[V] tag:Annotation 
 
 
 ├
[V] tag:Tag 
 
 ├
[V] health:Inst A base class for a health score instance.(Switch only)
 
 ├
[V] tag:Annotation 
 
 ├
[V] tag:Tag 
 ├
[V] dbgac:RsToLDevForEpToExt A source relation to the service device cluster.
 
 ├
[V] fault:Counts An immutable object that provides the number of critical, major, minor, and warning faults raised on its parent object and its subtree.
 
 ├
[V] fault:Inst Contains detailed information of a fault. This object is attached as a child of the object on which the fault condition occurred. One instance object is created for each fault condition of the parent object. A fault instance object is identified by a fault code.
 
 
 ├
[V] aaa:RbacAnnotation  RbacAnnotation is used for capturing rbac properties of any apic object Objects can append rbacannotations as Object->RbacAnnotation which is then checked for domain eligibility
 
 
 ├
[V] tag:Annotation 
 
 
 ├
[V] tag:Tag 
 
 ├
[V] health:Inst A base class for a health score instance.(Switch only)
 ├
[V] dbgac:ToEpSummary The atomic counter destination endpoint summary.
 
 ├
[V] fault:Delegate Exposes internal faults to the user. A fault delegate object can be defined on IFC (for example, for an endpoint group) and when the fault is raised (for example, under an endpoint policy on a switch), a fault delegate object is created on IFC under the specified object. A fault delegate object follows the lifecycle of the original fault instance object, being created, modified, or deleted based on the changes of the original fault.
 ├
[V] dbgac:ToEpgSummary The atomic counter destination endpoint group summary.
 
 ├
[V] fault:Counts An immutable object that provides the number of critical, major, minor, and warning faults raised on its parent object and its subtree.
 
 ├
[V] fault:Delegate Exposes internal faults to the user. A fault delegate object can be defined on IFC (for example, for an endpoint group) and when the fault is raised (for example, under an endpoint policy on a switch), a fault delegate object is created on IFC under the specified object. A fault delegate object follows the lifecycle of the original fault instance object, being created, modified, or deleted based on the changes of the original fault.
 
 ├
[V] fault:Inst Contains detailed information of a fault. This object is attached as a child of the object on which the fault condition occurred. One instance object is created for each fault condition of the parent object. A fault instance object is identified by a fault code.
 
 
 ├
[V] aaa:RbacAnnotation  RbacAnnotation is used for capturing rbac properties of any apic object Objects can append rbacannotations as Object->RbacAnnotation which is then checked for domain eligibility
 
 
 ├
[V] tag:Annotation 
 
 
 ├
[V] tag:Tag 
 
 ├
[V] health:Inst A base class for a health score instance.(Switch only)
 ├
[V] fault:Counts An immutable object that provides the number of critical, major, minor, and warning faults raised on its parent object and its subtree.
 ├
[V] fault:Delegate Exposes internal faults to the user. A fault delegate object can be defined on IFC (for example, for an endpoint group) and when the fault is raised (for example, under an endpoint policy on a switch), a fault delegate object is created on IFC under the specified object. A fault delegate object follows the lifecycle of the original fault instance object, being created, modified, or deleted based on the changes of the original fault.
 ├
[V] fault:Inst Contains detailed information of a fault. This object is attached as a child of the object on which the fault condition occurred. One instance object is created for each fault condition of the parent object. A fault instance object is identified by a fault code.
 
 ├
[V] aaa:RbacAnnotation  RbacAnnotation is used for capturing rbac properties of any apic object Objects can append rbacannotations as Object->RbacAnnotation which is then checked for domain eligibility
 
 ├
[V] tag:Annotation 
 
 ├
[V] tag:Tag 
 ├
[V] health:Inst A base class for a health score instance.(Switch only)
 ├
[V] tag:Annotation 
 ├
[V] tag:Tag 


Inheritance
[V] naming:NamedObject An abstract base class for an object that contains a name.
 ├
[V] pol:Obj Represents a generic policy object.
 
 ├
[V] pol:Def Represents self-contained policy document.
 
 
 ├
[V] dbgac:TenantSpaceCmn Tenant Space common policy definition.
 
 
 
 ├
[V] dbgac:FromEpCmn From endpoint common.
 
 
 
 
 ├
[V] dbgac:EpToExt The endpoint-to-external IP address atomic counter policy detects drops and misrouting in the fabric to enable quick debugging and isolation of application connectivity issues.


Events
                dbgac:EpToExt:creation__dbgac_EpToExt
dbgac:EpToExt:modification__dbgac_EpToExt
dbgac:EpToExt:deletion__dbgac_EpToExt


Faults
                


Fsms
                


Properties Summary
Defined in: dbgac:EpToExt
mo:Annotation
          string:Basic
annotation  (dbgac:EpToExt:annotation)
           NO COMMENTS
address:Ip dstIp  (dbgac:EpToExt:dstIp)
           The destination IP address.
mo:ExtMngdByType
          scalar:Bitmask32
extMngdBy  (dbgac:EpToExt:extMngdBy)
           NO COMMENTS
reference:BinRef monPolDn  (dbgac:EpToExt:monPolDn)
           The monitoring policy attached to this observable object.
naming:Name
          string:Basic
name  (dbgac:EpToExt:name)
           Overrides:pol:Obj:name | naming:NamedObject:name
           The name of the endpoint-to-external host atomic counter policy definition. This name can be between 1 and 64 alphanumeric characters. Note that you cannot change this name after the object has been saved.
Defined in: dbgac:TenantSpaceCmn
nw:AdminSt
          scalar:Enum8
adminSt  (dbgac:TenantSpaceCmn:adminSt)
           Administrative state of the policy
base:Encap bdEncap  (dbgac:TenantSpaceCmn:bdEncap)
          
scalar:Bool countOnSpine  (dbgac:TenantSpaceCmn:countOnSpine)
          
base:Encap ctxEncap  (dbgac:TenantSpaceCmn:ctxEncap)
           ignore, not exposed
naming:Name
          string:Basic
ctxName  (dbgac:TenantSpaceCmn:ctxName)
           The L3 context name.
ac:LatencyCollect
          scalar:Enum8
latencyCollect  (dbgac:TenantSpaceCmn:latencyCollect)
           Latency Feature Action
ac:IpRuleUsage
          scalar:Bitmask32
usage  (dbgac:TenantSpaceCmn:usage)
           The usage of the port. This property shows how the port is used.
dbgac:EncapType
          scalar:Enum8
useEncap  (dbgac:TenantSpaceCmn:useEncap)
          
Defined in: pol:Def
naming:Descr
          string:Basic
descr  (pol:Def:descr)
           Specifies a description of the policy definition.
naming:Descr
          string:Basic
ownerKey  (pol:Def:ownerKey)
           The key for enabling clients to own their data for entity correlation.
naming:Descr
          string:Basic
ownerTag  (pol:Def:ownerTag)
           A tag for enabling clients to add their own data. For example, to indicate who created this object.
Defined in: naming:NamedObject
naming:NameAlias
          string:Basic
nameAlias  (naming:NamedObject:nameAlias)
           NO COMMENTS
Defined in: mo:Ownable
scalar:Uint16 uid  (mo:Ownable:uid)
           A unique identifier for this object.
Defined in: mo:Resolvable
mo:Owner
          scalar:Enum8
lcOwn  (mo:Resolvable:lcOwn)
           A value that indicates how this object was created. For internal use only.
Defined in: mo:TopProps
mo:ModificationChildAction
          scalar:Bitmask32
childAction  (mo:TopProps:childAction)
           Delete or ignore. For internal use only.
reference:BinRef dn  (mo:TopProps:dn)
           A tag or metadata is a non-hierarchical keyword or term assigned to the fabric module.
reference:BinRN rn  (mo:TopProps:rn)
           Identifies an object from its siblings within the context of its parent object. The distinguished name contains a sequence of relative names.
mo:ModificationStatus
          scalar:Bitmask32
status  (mo:TopProps:status)
           The upgrade status. This property is for internal use only.
Defined in: mo:Modifiable
mo:TStamp
          scalar:Date
modTs  (mo:Modifiable:modTs)
           The time when this object was last modified.
Properties Detail

adminSt

Type: nw:AdminSt
Primitive Type: scalar:Enum8

Units: null
Encrypted: false
Access: admin
Category: TopLevelRegular
Property Validators:
    Comments:
Administrative state of the policy
Constants
enabled 1 Enabled Enabled
disabled 2 Disabled Disabled
DEFAULT enabled(1) Enabled Enabled





annotation

Type: mo:Annotation
Primitive Type: string:Basic

Units: null
Encrypted: false
Access: admin
Category: TopLevelRegular
Property Validators:
    Range:  min: "0"  max: "128"
        Allowed Chars:
            Regex: [a-zA-Z0-9_.:-]+
    Comments:
NO COMMENTS



bdEncap

Type: base:Encap

Units: null
Encrypted: false
Access: implicit
Category: TopLevelRegular
    Comments:



childAction

Type: mo:ModificationChildAction
Primitive Type: scalar:Bitmask32

Units: null
Encrypted: false
Access: implicit
Category: TopLevelChildAction
    Comments:
Delete or ignore. For internal use only.
Constants
deleteAll 16384u deleteAll NO COMMENTS
ignore 4096u ignore NO COMMENTS
deleteNonPresent 8192u deleteNonPresent NO COMMENTS
DEFAULT 0 --- This type is used to





countOnSpine

Type: scalar:Bool

Units: null
Encrypted: false
Access: implicit
Category: TopLevelRegular
    Comments:
Constants
no false --- NO COMMENTS
yes true --- NO COMMENTS
DEFAULT no(false) --- NO COMMENTS





ctxEncap

Type: base:Encap

Units: null
Encrypted: false
Access: implicit
Category: TopLevelRegular
    Comments:
ignore, not exposed



ctxName

Type: naming:Name
Primitive Type: string:Basic

Units: null
Encrypted: false
Access: implicit
Category: TopLevelRegular
    Comments:
The L3 context name.



descr

Type: naming:Descr
Primitive Type: string:Basic

Like: naming:Described:descr
Units: null
Encrypted: false
Access: admin
Category: TopLevelRegular
Property Validators:
    Range:  min: "0"  max: "128"
        Allowed Chars:
            Regex: [a-zA-Z0-9\\!#$%()*,-./:;@ _{|}~?&+]+
    Comments:
Specifies a description of the policy definition.



dn

Type: reference:BinRef

Units: null
Encrypted: false
Access: implicit
Category: TopLevelDn
    Comments:
A tag or metadata is a non-hierarchical keyword or term assigned to the fabric module.



dstIp

Type: address:Ip

Units: null
Encrypted: false
Access: create
Category: TopLevelRegular
Property Validators:
    Comments:
The destination IP address.



extMngdBy

Type: mo:ExtMngdByType
Primitive Type: scalar:Bitmask32

Units: null
Encrypted: false
Access: implicit
Category: TopLevelRegular
    Comments:
NO COMMENTS
Constants
undefined 0u undefined NO COMMENTS
msc 1u msc NO COMMENTS
DEFAULT undefined(0u) undefined NO COMMENTS





latencyCollect

Type: ac:LatencyCollect
Primitive Type: scalar:Enum8

Units: null
Encrypted: false
Access: admin
Category: TopLevelRegular
Property Validators:
    Comments:
Latency Feature Action
Constants
avg 1 avg Latency Average
histogram 2 histogram Latency Histogram
DEFAULT avg(1) avg Latency Average





lcOwn

Type: mo:Owner
Primitive Type: scalar:Enum8

Units: null
Encrypted: false
Access: implicit
Category: TopLevelRegular
    Comments:
A value that indicates how this object was created. For internal use only.
Constants
local 0 Local NO COMMENTS
policy 1 Policy NO COMMENTS
replica 2 Replica NO COMMENTS
resolveOnBehalf 3 ResolvedOnBehalf NO COMMENTS
implicit 4 Implicit NO COMMENTS
DEFAULT local(0) Local NO COMMENTS





modTs

Type: mo:TStamp
Primitive Type: scalar:Date

Units: null
Encrypted: false
Access: implicit
Category: TopLevelRegular
    Comments:
The time when this object was last modified.
Constants
never 0ull never NO COMMENTS
DEFAULT never(0ull) never NO COMMENTS





monPolDn

Type: reference:BinRef

Units: null
Encrypted: false
Access: implicit
Category: TopLevelRegular
    Comments:
The monitoring policy attached to this observable object.



name

Type: naming:Name
Primitive Type: string:Basic

Overrides:pol:Obj:name  |  naming:NamedObject:name
Units: null Encrypted: false Naming Property -- [NAMING RULES] Access: naming Category: TopLevelRegular Property Validators: Range: min: "1" max: "64" Allowed Chars: Regex: [a-zA-Z0-9_.:-]+
    Comments:
The name of the endpoint-to-external host atomic counter policy definition. This name can be between 1 and 64 alphanumeric characters. Note that you cannot change this name after the object has been saved.



nameAlias

Type: naming:NameAlias
Primitive Type: string:Basic

Units: null
Encrypted: false
Access: admin
Category: TopLevelRegular
Property Validators:
    Range:  min: "0"  max: "63"
        Allowed Chars:
            Regex: [a-zA-Z0-9_.-]+
    Comments:
NO COMMENTS



ownerKey

Type: naming:Descr
Primitive Type: string:Basic

Units: null
Encrypted: false
Access: admin
Category: TopLevelRegular
Property Validators:
    Range:  min: "0"  max: "128"
        Allowed Chars:
            Regex: [a-zA-Z0-9\\!#$%()*,-./:;@ _{|}~?&+]+
    Comments:
The key for enabling clients to own their data for entity correlation.



ownerTag

Type: naming:Descr
Primitive Type: string:Basic

Units: null
Encrypted: false
Access: admin
Category: TopLevelRegular
Property Validators:
    Range:  min: "0"  max: "64"
        Allowed Chars:
            Regex: [a-zA-Z0-9\\!#$%()*,-./:;@ _{|}~?&+]+
    Comments:
A tag for enabling clients to add their own data. For example, to indicate who created this object.



rn

Type: reference:BinRN

Units: null
Encrypted: false
Access: implicit
Category: TopLevelRn
    Comments:
Identifies an object from its siblings within the context of its parent object. The distinguished name contains a sequence of relative names.



status

Type: mo:ModificationStatus
Primitive Type: scalar:Bitmask32

Units: null
Encrypted: false
Access: implicit
Category: TopLevelStatus
    Comments:
The upgrade status. This property is for internal use only.
Constants
created 2u created In a setter method: specifies that an object should be created. An error is returned if the object already exists.
In the return value of a setter method: indicates that an object has been created.
modified 4u modified In a setter method: specifies that an object should be modified
In the return value of a setter method: indicates that an object has been modified.
deleted 8u deleted In a setter method: specifies that an object should be deleted.
In the return value of a setter method: indicates that an object has been deleted.
DEFAULT 0 --- This type controls the life cycle of objects passed in the XML API.

When used in a setter method (such as configConfMo), the ModificationStatus specifies whether an object should be created, modified, deleted or removed.
In the return value of a setter method, the ModificationStatus indicates the actual operation that was performed. For example, the ModificationStatus is set to "created" if the object was created. The ModificationStatus is not set if the object was neither created, modified, deleted or removed.

When invoking a setter method, the ModificationStatus is optional:
If a setter method such as configConfMo is invoked and the ModificationStatus is not set, the system automatically determines if the object should be created or modified.






uid

Type: scalar:Uint16

Units: null
Encrypted: false
Access: implicit
Category: TopLevelRegular
    Comments:
A unique identifier for this object.



usage

Type: ac:IpRuleUsage
Primitive Type: scalar:Bitmask32

Units: null
Encrypted: false
Access: admin
Category: TopLevelRegular
Property Validators:
    Comments:
The usage of the port. This property shows how the port is used.
Constants
atomic-counter 1u Atomic Counter Enable Atomic Counters
latency-stats 2u Latency Statistics Enable Latency Statistics
DEFAULT atomic-counter(1u) Atomic Counter Enable Atomic Counters





useEncap

Type: dbgac:EncapType
Primitive Type: scalar:Enum8

Units: null
Encrypted: false
Access: implicit
Category: TopLevelRegular
    Comments:
Constants
ctx 0 ctx NO COMMENTS
bd 1 bd NO COMMENTS
both 2 both NO COMMENTS
unspecified 3 unspecified NO COMMENTS
DEFAULT ctx(0) ctx NO COMMENTS