Class fv:CEp (CONCRETE)

Class ID:2033
Class Label: Client End Point
Encrypted: false - Exportable: false - Persistent: true - Configurable: true - Subject to Quota: Disabled - Abstraction Layer: Logical Model
Write Access: [admin, tenant-epg, tenant-network-profile]
Read Access: [admin, tenant-connectivity-mgmt, tenant-connectivity-util, tenant-epg, tenant-ext-connectivity-util, tenant-network-profile, tenant-protocol-l2, tenant-protocol-ops, tenant-protocol-util]
Creatable/Deletable: no (see Container Mos for details)
Possible Semantic Scopes: EPG, Fabric,
Semantic Scope Evaluation Rule: Parent
Monitoring Policy Source: Parent
Monitoring Flags : [ IsObservable: true, HasStats: false, HasFaults: false, HasHealth: true, HasEventRules: false ]

A client endpoint attaching to the network.

Naming Rules
RN FORMAT: cep-{name}

    [1] PREFIX=cep- PROPERTY = name




DN FORMAT: 

[1] uni/tn-{name}/Tnlepg-{name}/cep-{name}

[3] uni/ldev-{[priKey]}-ctx-{[ctxDn]}-bd-{[bdDn]}/cep-{name}

[5] uni/tn-{name}/LDevInst-{[priKey]}-ctx-{ctxName}/G-{graphRn}-N-{nodeRn}-C-{connRn}/cep-{name}

[7] uni/vDev-{[priKey]}-tn-{[tnDn]}-ctx-{ctxName}/rndrInfo/eppContr/G-{graphRn}-N-{nodeRn}-C-{connRn}/cep-{name}

[9] uni/tn-{name}/ctx-{name}/cep-{name}

[11] uni/tn-{name}/ap-{name}/epg-{name}/cep-{name}

[13] uni/tn-{name}/l2out-{name}/instP-{name}/cep-{name}

                


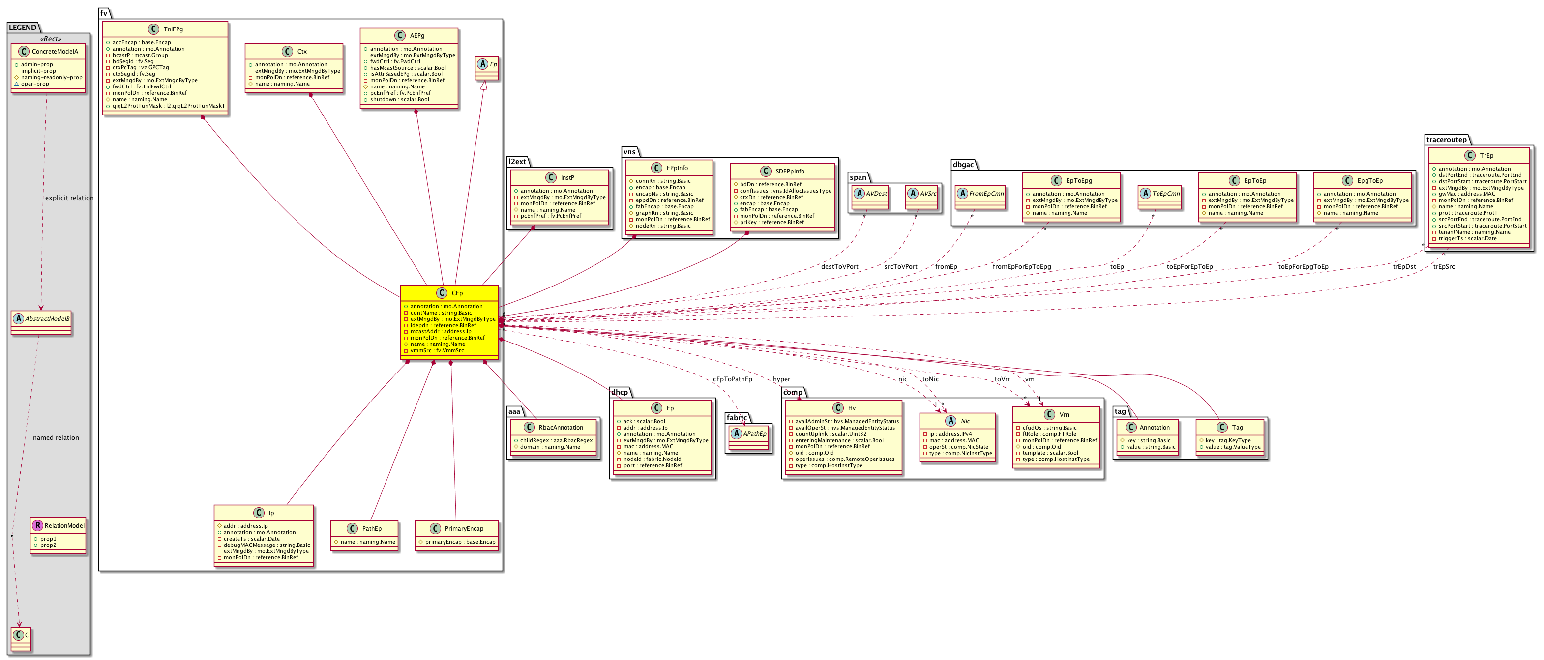
Diagram

Super Mo: fv:Ep,
Container Mos: fv:AEPg (deletable:no), fv:Ctx (deletable:no), fv:TnlEPg (deletable:no), l2ext:InstP (deletable:no), vns:EPpInfo (deletable:no), vns:SDEPpInfo (deletable:no),
Contained Mos: aaa:RbacAnnotation, dhcp:Ep, fv:Ip, fv:PathEp, fv:PrimaryEncap, tag:Annotation, tag:Tag,
Relations From: span:AVDest, dbgac:FromEpCmn, dbgac:EpToEpg, span:AVSrc, dbgac:ToEpCmn, dbgac:EpToEp, dbgac:EpgToEp, traceroutep:TrEp,
Relations To: fabric:APathEp, comp:Hv, comp:Nic, comp:Vm,
Relations: fv:RsCEpToPathEp, fv:RsHyper, fv:RsNic, fv:RsToNic, fv:RsToVm, fv:RsVm, fv:RtDestToVPort, fv:RtFromEp, fv:RtFromEpForEpToEpg, fv:RtSrcToVPort, fv:RtToEp, fv:RtToEpForEpToEp, fv:RtToEpForEpgToEp, fv:RtTrEpDst, fv:RtTrEpSrc,


Containers Hierarchies
[V] top:Root  This class represents the root element in the object hierarchy. All managed objects in the system are descendants of the Root element.
 ├
[V] fabric:Topology The root for IFC topology.
 
 ├
[V] fabric:Pod A pod.
 
 
 ├
[V] fabric:Node The root node for the APIC.
 
 
 
 ├
[V] ctx:Local The local Context.
 
 
 
 
 ├
[V] ctx:Application The context application.
 
 
 
 
 
 ├
[V] pol:Uni Represents policy definition/resolution universe.
 
 
 
 
 
 
 ├
[V] fv:Tenant A policy owner in the virtual fabric. A tenant can be either a private or a shared entity. For example, you can create a tenant with contexts and bridge domains shared by other tenants. A shared type of tenant is typically named common, default, or infra.
 
 
 
 
 
 
 
 ├
[V] fv:TnlEPg  qinq End Point Group
 
 
 
 
 
 
 
 
 ├
[V] fv:CEp A client endpoint attaching to the network.
[V] top:Root  This class represents the root element in the object hierarchy. All managed objects in the system are descendants of the Root element.
 ├
[V] pol:Uni Represents policy definition/resolution universe.
 
 ├
[V] fv:Tenant A policy owner in the virtual fabric. A tenant can be either a private or a shared entity. For example, you can create a tenant with contexts and bridge domains shared by other tenants. A shared type of tenant is typically named common, default, or infra.
 
 
 ├
[V] fv:TnlEPg  qinq End Point Group
 
 
 
 ├
[V] fv:CEp A client endpoint attaching to the network.
[V] top:Root  This class represents the root element in the object hierarchy. All managed objects in the system are descendants of the Root element.
 ├
[V] fabric:Topology The root for IFC topology.
 
 ├
[V] fabric:Pod A pod.
 
 
 ├
[V] fabric:Node The root node for the APIC.
 
 
 
 ├
[V] ctx:Local The local Context.
 
 
 
 
 ├
[V] ctx:Application The context application.
 
 
 
 
 
 ├
[V] pol:Uni Represents policy definition/resolution universe.
 
 
 
 
 
 
 ├
[V] vns:SDEPpInfo 
 
 
 
 
 
 
 
 ├
[V] fv:CEp A client endpoint attaching to the network.
[V] top:Root  This class represents the root element in the object hierarchy. All managed objects in the system are descendants of the Root element.
 ├
[V] pol:Uni Represents policy definition/resolution universe.
 
 ├
[V] vns:SDEPpInfo 
 
 
 ├
[V] fv:CEp A client endpoint attaching to the network.
[V] top:Root  This class represents the root element in the object hierarchy. All managed objects in the system are descendants of the Root element.
 ├
[V] fabric:Topology The root for IFC topology.
 
 ├
[V] fabric:Pod A pod.
 
 
 ├
[V] fabric:Node The root node for the APIC.
 
 
 
 ├
[V] ctx:Local The local Context.
 
 
 
 
 ├
[V] ctx:Application The context application.
 
 
 
 
 
 ├
[V] pol:Uni Represents policy definition/resolution universe.
 
 
 
 
 
 
 ├
[V] fv:Tenant A policy owner in the virtual fabric. A tenant can be either a private or a shared entity. For example, you can create a tenant with contexts and bridge domains shared by other tenants. A shared type of tenant is typically named common, default, or infra.
 
 
 
 
 
 
 
 ├
[V] vns:LDevInst The local state in the object that reuses encaps across graphs with the same subnet. This is an internal object.
 
 
 
 
 
 
 
 
 ├
[V] vns:EPpInfo Internal object to store encap info (vlan ID) for an endpoint.
 
 
 
 
 
 
 
 
 
 ├
[V] fv:CEp A client endpoint attaching to the network.
[V] top:Root  This class represents the root element in the object hierarchy. All managed objects in the system are descendants of the Root element.
 ├
[V] pol:Uni Represents policy definition/resolution universe.
 
 ├
[V] fv:Tenant A policy owner in the virtual fabric. A tenant can be either a private or a shared entity. For example, you can create a tenant with contexts and bridge domains shared by other tenants. A shared type of tenant is typically named common, default, or infra.
 
 
 ├
[V] vns:LDevInst The local state in the object that reuses encaps across graphs with the same subnet. This is an internal object.
 
 
 
 ├
[V] vns:EPpInfo Internal object to store encap info (vlan ID) for an endpoint.
 
 
 
 
 ├
[V] fv:CEp A client endpoint attaching to the network.
[V] top:Root  This class represents the root element in the object hierarchy. All managed objects in the system are descendants of the Root element.
 ├
[V] fabric:Topology The root for IFC topology.
 
 ├
[V] fabric:Pod A pod.
 
 
 ├
[V] fabric:Node The root node for the APIC.
 
 
 
 ├
[V] ctx:Local The local Context.
 
 
 
 
 ├
[V] ctx:Application The context application.
 
 
 
 
 
 ├
[V] pol:Uni Represents policy definition/resolution universe.
 
 
 
 
 
 
 ├
[V] vns:VDev A collection of groups that can share parts of their configuration. This object is implicit.
 
 
 
 
 
 
 
 ├
[V] vns:RndrInfo An internal object that stores rendered graph information.
 
 
 
 
 
 
 
 
 ├
[V] vns:EPpContr A container to hold endpoint profile objects.
 
 
 
 
 
 
 
 
 
 ├
[V] vns:EPpInfo Internal object to store encap info (vlan ID) for an endpoint.
 
 
 
 
 
 
 
 
 
 
 ├
[V] fv:CEp A client endpoint attaching to the network.
[V] top:Root  This class represents the root element in the object hierarchy. All managed objects in the system are descendants of the Root element.
 ├
[V] pol:Uni Represents policy definition/resolution universe.
 
 ├
[V] vns:VDev A collection of groups that can share parts of their configuration. This object is implicit.
 
 
 ├
[V] vns:RndrInfo An internal object that stores rendered graph information.
 
 
 
 ├
[V] vns:EPpContr A container to hold endpoint profile objects.
 
 
 
 
 ├
[V] vns:EPpInfo Internal object to store encap info (vlan ID) for an endpoint.
 
 
 
 
 
 ├
[V] fv:CEp A client endpoint attaching to the network.
[V] top:Root  This class represents the root element in the object hierarchy. All managed objects in the system are descendants of the Root element.
 ├
[V] fabric:Topology The root for IFC topology.
 
 ├
[V] fabric:Pod A pod.
 
 
 ├
[V] fabric:Node The root node for the APIC.
 
 
 
 ├
[V] ctx:Local The local Context.
 
 
 
 
 ├
[V] ctx:Application The context application.
 
 
 
 
 
 ├
[V] pol:Uni Represents policy definition/resolution universe.
 
 
 
 
 
 
 ├
[V] fv:Tenant A policy owner in the virtual fabric. A tenant can be either a private or a shared entity. For example, you can create a tenant with contexts and bridge domains shared by other tenants. A shared type of tenant is typically named common, default, or infra.
 
 
 
 
 
 
 
 ├
[V] fv:Ctx The private layer 3 network context that belongs to a specific tenant or is shared.
 
 
 
 
 
 
 
 
 ├
[V] fv:CEp A client endpoint attaching to the network.
[V] top:Root  This class represents the root element in the object hierarchy. All managed objects in the system are descendants of the Root element.
 ├
[V] pol:Uni Represents policy definition/resolution universe.
 
 ├
[V] fv:Tenant A policy owner in the virtual fabric. A tenant can be either a private or a shared entity. For example, you can create a tenant with contexts and bridge domains shared by other tenants. A shared type of tenant is typically named common, default, or infra.
 
 
 ├
[V] fv:Ctx The private layer 3 network context that belongs to a specific tenant or is shared.
 
 
 
 ├
[V] fv:CEp A client endpoint attaching to the network.
[V] top:Root  This class represents the root element in the object hierarchy. All managed objects in the system are descendants of the Root element.
 ├
[V] fabric:Topology The root for IFC topology.
 
 ├
[V] fabric:Pod A pod.
 
 
 ├
[V] fabric:Node The root node for the APIC.
 
 
 
 ├
[V] ctx:Local The local Context.
 
 
 
 
 ├
[V] ctx:Application The context application.
 
 
 
 
 
 ├
[V] pol:Uni Represents policy definition/resolution universe.
 
 
 
 
 
 
 ├
[V] fv:Tenant A policy owner in the virtual fabric. A tenant can be either a private or a shared entity. For example, you can create a tenant with contexts and bridge domains shared by other tenants. A shared type of tenant is typically named common, default, or infra.
 
 
 
 
 
 
 
 ├
[V] fv:Ap The application profile is a set of requirements that an application instance has on the virtualizable fabric. The policy regulates connectivity and visibility among endpoints within the scope of the policy.
 
 
 
 
 
 
 
 
 ├
[V] fv:AEPg A set of requirements for the application-level EPG instance. The policy regulates connectivity and visibility among the end points within the scope of the policy.
 
 
 
 
 
 
 
 
 
 ├
[V] fv:CEp A client endpoint attaching to the network.
[V] top:Root  This class represents the root element in the object hierarchy. All managed objects in the system are descendants of the Root element.
 ├
[V] pol:Uni Represents policy definition/resolution universe.
 
 ├
[V] fv:Tenant A policy owner in the virtual fabric. A tenant can be either a private or a shared entity. For example, you can create a tenant with contexts and bridge domains shared by other tenants. A shared type of tenant is typically named common, default, or infra.
 
 
 ├
[V] fv:Ap The application profile is a set of requirements that an application instance has on the virtualizable fabric. The policy regulates connectivity and visibility among endpoints within the scope of the policy.
 
 
 
 ├
[V] fv:AEPg A set of requirements for the application-level EPG instance. The policy regulates connectivity and visibility among the end points within the scope of the policy.
 
 
 
 
 ├
[V] fv:CEp A client endpoint attaching to the network.
[V] top:Root  This class represents the root element in the object hierarchy. All managed objects in the system are descendants of the Root element.
 ├
[V] fabric:Topology The root for IFC topology.
 
 ├
[V] fabric:Pod A pod.
 
 
 ├
[V] fabric:Node The root node for the APIC.
 
 
 
 ├
[V] ctx:Local The local Context.
 
 
 
 
 ├
[V] ctx:Application The context application.
 
 
 
 
 
 ├
[V] pol:Uni Represents policy definition/resolution universe.
 
 
 
 
 
 
 ├
[V] fv:Tenant A policy owner in the virtual fabric. A tenant can be either a private or a shared entity. For example, you can create a tenant with contexts and bridge domains shared by other tenants. A shared type of tenant is typically named common, default, or infra.
 
 
 
 
 
 
 
 ├
[V] l2ext:Out The L2 outside policy controls connectivity to the outside.
 
 
 
 
 
 
 
 
 ├
[V] l2ext:InstP The external network instance profile represents a group of external subnets that have the same security behavior. These subnets inherit contract profiles applied to the parent instance profile. Each subnet can also associate to route control profiles, which defines the routing behavior for that subnet.
 
 
 
 
 
 
 
 
 
 ├
[V] fv:CEp A client endpoint attaching to the network.
[V] top:Root  This class represents the root element in the object hierarchy. All managed objects in the system are descendants of the Root element.
 ├
[V] pol:Uni Represents policy definition/resolution universe.
 
 ├
[V] fv:Tenant A policy owner in the virtual fabric. A tenant can be either a private or a shared entity. For example, you can create a tenant with contexts and bridge domains shared by other tenants. A shared type of tenant is typically named common, default, or infra.
 
 
 ├
[V] l2ext:Out The L2 outside policy controls connectivity to the outside.
 
 
 
 ├
[V] l2ext:InstP The external network instance profile represents a group of external subnets that have the same security behavior. These subnets inherit contract profiles applied to the parent instance profile. Each subnet can also associate to route control profiles, which defines the routing behavior for that subnet.
 
 
 
 
 ├
[V] fv:CEp A client endpoint attaching to the network.


Contained Hierarchy
[V] fv:CEp A client endpoint attaching to the network.
 ├
[V] aaa:RbacAnnotation  RbacAnnotation is used for capturing rbac properties of any apic object Objects can append rbacannotations as Object->RbacAnnotation which is then checked for domain eligibility
 ├
[V] dhcp:Ep The DHCP Discovered Endpoint.
 
 ├
[V] aaa:RbacAnnotation  RbacAnnotation is used for capturing rbac properties of any apic object Objects can append rbacannotations as Object->RbacAnnotation which is then checked for domain eligibility
 
 ├
[V] fault:Delegate Exposes internal faults to the user. A fault delegate object can be defined on IFC (for example, for an endpoint group) and when the fault is raised (for example, under an endpoint policy on a switch), a fault delegate object is created on IFC under the specified object. A fault delegate object follows the lifecycle of the original fault instance object, being created, modified, or deleted based on the changes of the original fault.
 
 ├
[V] tag:Annotation 
 
 ├
[V] tag:Tag 
 ├
[V] fault:Counts An immutable object that provides the number of critical, major, minor, and warning faults raised on its parent object and its subtree.
 ├
[V] fv:Ip The IP address of an endpoint.
 
 ├
[V] aaa:RbacAnnotation  RbacAnnotation is used for capturing rbac properties of any apic object Objects can append rbacannotations as Object->RbacAnnotation which is then checked for domain eligibility
 
 ├
[V] fault:Counts An immutable object that provides the number of critical, major, minor, and warning faults raised on its parent object and its subtree.
 
 ├
[V] fault:Inst Contains detailed information of a fault. This object is attached as a child of the object on which the fault condition occurred. One instance object is created for each fault condition of the parent object. A fault instance object is identified by a fault code.
 
 
 ├
[V] aaa:RbacAnnotation  RbacAnnotation is used for capturing rbac properties of any apic object Objects can append rbacannotations as Object->RbacAnnotation which is then checked for domain eligibility
 
 
 ├
[V] tag:Annotation 
 
 
 ├
[V] tag:Tag 
 
 ├
[V] fv:ReportingNode The node reporting a corresponding endpoint. This enables a user to see on which nodes the endpoints are present. This is an internally created object.
 
 ├
[V] fv:RtFromEpIp A target relation to the IP address of an endpoint.
 
 ├
[V] fv:RtFromEpIpForEpToEpg A target relation to the IP address of an endpoint.
 
 ├
[V] fv:RtToEpIp A target relation to the IP address of an endpoint.
 
 
 ├
[V] fault:Counts An immutable object that provides the number of critical, major, minor, and warning faults raised on its parent object and its subtree.
 
 
 ├
[V] fault:Inst Contains detailed information of a fault. This object is attached as a child of the object on which the fault condition occurred. One instance object is created for each fault condition of the parent object. A fault instance object is identified by a fault code.
 
 
 
 ├
[V] aaa:RbacAnnotation  RbacAnnotation is used for capturing rbac properties of any apic object Objects can append rbacannotations as Object->RbacAnnotation which is then checked for domain eligibility
 
 
 
 ├
[V] tag:Annotation 
 
 
 
 ├
[V] tag:Tag 
 
 
 ├
[V] health:Inst A base class for a health score instance.(Switch only)
 
 ├
[V] fv:RtToEpIpForEpToEp A target relation to the IP address of an endpoint.
 
 
 ├
[V] fault:Counts An immutable object that provides the number of critical, major, minor, and warning faults raised on its parent object and its subtree.
 
 
 ├
[V] fault:Inst Contains detailed information of a fault. This object is attached as a child of the object on which the fault condition occurred. One instance object is created for each fault condition of the parent object. A fault instance object is identified by a fault code.
 
 
 
 ├
[V] aaa:RbacAnnotation  RbacAnnotation is used for capturing rbac properties of any apic object Objects can append rbacannotations as Object->RbacAnnotation which is then checked for domain eligibility
 
 
 
 ├
[V] tag:Annotation 
 
 
 
 ├
[V] tag:Tag 
 
 
 ├
[V] health:Inst A base class for a health score instance.(Switch only)
 
 ├
[V] fv:RtToEpIpForEpgToEp A target relation to the IP address of an endpoint.
 
 
 ├
[V] fault:Counts An immutable object that provides the number of critical, major, minor, and warning faults raised on its parent object and its subtree.
 
 
 ├
[V] fault:Inst Contains detailed information of a fault. This object is attached as a child of the object on which the fault condition occurred. One instance object is created for each fault condition of the parent object. A fault instance object is identified by a fault code.
 
 
 
 ├
[V] aaa:RbacAnnotation  RbacAnnotation is used for capturing rbac properties of any apic object Objects can append rbacannotations as Object->RbacAnnotation which is then checked for domain eligibility
 
 
 
 ├
[V] tag:Annotation 
 
 
 
 ├
[V] tag:Tag 
 
 
 ├
[V] health:Inst A base class for a health score instance.(Switch only)
 
 ├
[V] fv:RtTrEpExtIpSrc 
 
 ├
[V] fv:RtTrEpIpDst A target relation to the IP address of an endpoint.
 
 ├
[V] fv:RtTrEpIpSrc A target relation to the IP address of an endpoint.
 
 ├
[V] fv:RtTrExtEpIpDst 
 
 ├
[V] health:Inst A base class for a health score instance.(Switch only)
 
 ├
[V] tag:Annotation 
 
 ├
[V] tag:Tag 
 ├
[V] fv:PathEp An endpoint path.
 ├
[V] fv:PrimaryEncap  Represents the primary encap when the EPG is isolated
 
 ├
[V] fv:ReportingNode The node reporting a corresponding endpoint. This enables a user to see on which nodes the endpoints are present. This is an internally created object.
 ├
[V] fv:RsCEpToPathEp A source relation to a path endpoint. This is an internal object.
 
 ├
[V] fv:L3Out 
 
 ├
[V] fv:L3SubInterface 
 
 
 ├
[V] fault:Delegate Exposes internal faults to the user. A fault delegate object can be defined on IFC (for example, for an endpoint group) and when the fault is raised (for example, under an endpoint policy on a switch), a fault delegate object is created on IFC under the specified object. A fault delegate object follows the lifecycle of the original fault instance object, being created, modified, or deleted based on the changes of the original fault.
 
 ├
[V] fv:ReportingNode The node reporting a corresponding endpoint. This enables a user to see on which nodes the endpoints are present. This is an internally created object.
 ├
[V] fv:RsHyper A source relation to the hypervisor that controls and monitors the APIC VMs. This is an internal object.
 
 ├
[V] fv:ReportingNode The node reporting a corresponding endpoint. This enables a user to see on which nodes the endpoints are present. This is an internally created object.
 ├
[V] fv:RsNic A source relation to an interface. This is an internal object.
 ├
[V] fv:RsToNic 
 
 ├
[V] fv:ReportingNode The node reporting a corresponding endpoint. This enables a user to see on which nodes the endpoints are present. This is an internally created object.
 ├
[V] fv:RsToVm 
 
 ├
[V] fv:ReportingNode The node reporting a corresponding endpoint. This enables a user to see on which nodes the endpoints are present. This is an internally created object.
 ├
[V] fv:RsVm A source relation to a virtual machine connected to a hypervisor. This is an internal object.
 ├
[V] fv:RtDestToVPort A target relation to an endpoint. This is an internal object.
 ├
[V] fv:RtFromEp A target relation to the properties of the client defined endpoint attached to the network. This is an internal object.
 ├
[V] fv:RtFromEpForEpToEpg A target relation to the properties of the client defined endpoint attached to the network. This is an internal object.
 ├
[V] fv:RtSrcToVPort A target relation to a set of endpoints. This is an internal object.
 ├
[V] fv:RtToEp A target relation to the properties of the client defined endpoint attached to the network. This is an internal object.
 
 ├
[V] fault:Counts An immutable object that provides the number of critical, major, minor, and warning faults raised on its parent object and its subtree.
 
 ├
[V] fault:Inst Contains detailed information of a fault. This object is attached as a child of the object on which the fault condition occurred. One instance object is created for each fault condition of the parent object. A fault instance object is identified by a fault code.
 
 
 ├
[V] aaa:RbacAnnotation  RbacAnnotation is used for capturing rbac properties of any apic object Objects can append rbacannotations as Object->RbacAnnotation which is then checked for domain eligibility
 
 
 ├
[V] tag:Annotation 
 
 
 ├
[V] tag:Tag 
 
 ├
[V] health:Inst A base class for a health score instance.(Switch only)
 ├
[V] fv:RtToEpForEpToEp A target relation to the properties of the client defined endpoint attached to the network. This is an internal object.
 
 ├
[V] fault:Counts An immutable object that provides the number of critical, major, minor, and warning faults raised on its parent object and its subtree.
 
 ├
[V] fault:Inst Contains detailed information of a fault. This object is attached as a child of the object on which the fault condition occurred. One instance object is created for each fault condition of the parent object. A fault instance object is identified by a fault code.
 
 
 ├
[V] aaa:RbacAnnotation  RbacAnnotation is used for capturing rbac properties of any apic object Objects can append rbacannotations as Object->RbacAnnotation which is then checked for domain eligibility
 
 
 ├
[V] tag:Annotation 
 
 
 ├
[V] tag:Tag 
 
 ├
[V] health:Inst A base class for a health score instance.(Switch only)
 ├
[V] fv:RtToEpForEpgToEp A target relation to the properties of the client-defined endpoint attached to the network. This is an internal object.
 
 ├
[V] fault:Counts An immutable object that provides the number of critical, major, minor, and warning faults raised on its parent object and its subtree.
 
 ├
[V] fault:Inst Contains detailed information of a fault. This object is attached as a child of the object on which the fault condition occurred. One instance object is created for each fault condition of the parent object. A fault instance object is identified by a fault code.
 
 
 ├
[V] aaa:RbacAnnotation  RbacAnnotation is used for capturing rbac properties of any apic object Objects can append rbacannotations as Object->RbacAnnotation which is then checked for domain eligibility
 
 
 ├
[V] tag:Annotation 
 
 
 ├
[V] tag:Tag 
 
 ├
[V] health:Inst A base class for a health score instance.(Switch only)
 ├
[V] fv:RtTrEpDst A target relation to the properties of the client-defined endpoint attached to the network. This is an internal object.
 ├
[V] fv:RtTrEpSrc A target relation to the properties of the client-defined endpoint attached to the network. This is an internal object.
 ├
[V] health:Inst A base class for a health score instance.(Switch only)
 ├
[V] tag:Annotation 
 ├
[V] tag:Tag 


Inheritance
[V] naming:NamedObject An abstract base class for an object that contains a name.
 ├
[V] naming:NamedIdentifiedObject An abstract base class for an object that contains a name and ID.
 
 ├
[V] fv:NwEp Abstract super class.
 
 
 ├
[V] fv:ATp The attachable target point.
 
 
 
 ├
[V] fv:Ep An endpoint.
 
 
 
 
 ├
[V] fv:CEp A client endpoint attaching to the network.


Events
                fv:CEp:fv_CEp_ep_migration


Faults
                


Fsms
                


Properties Summary
Defined in: fv:CEp
mo:Annotation
          string:Basic
annotation  (fv:CEp:annotation)
           NO COMMENTS
string:Basic contName  (fv:CEp:contName)
           null
mo:ExtMngdByType
          scalar:Bitmask32
extMngdBy  (fv:CEp:extMngdBy)
           NO COMMENTS
reference:BinRef idepdn  (fv:CEp:idepdn)
           Dn of the opflexIdep that triggered this EP This is used only by the UI
address:Ip mcastAddr  (fv:CEp:mcastAddr)
           The multicast IP address of the client endpoint.
reference:BinRef monPolDn  (fv:CEp:monPolDn)
           The monitoring policy attached to this observable object.
naming:Name
          string:Basic
name  (fv:CEp:name)
           Overrides:naming:NamedObject:name
           The client endpoint name.
fv:VmmSrc
          scalar:Bitmask8
vmmSrc  (fv:CEp:vmmSrc)
           NO COMMENTS
Defined in: fv:ATp
base:Encap encap  (fv:ATp:encap)
           The encapsulation (VXLAN or VLAN) to be used for this context.
address:Ip ip  (fv:ATp:ip)
           The IP address.
fv:LcC
          scalar:Bitmask8
lcC  (fv:ATp:lcC)
           How this entity's lifecycle is created, deleted, or modified.
address:MAC mac  (fv:ATp:mac)
           The MAC address.
string:Basic uuid  (fv:ATp:uuid)
           The endpoint UUID
Defined in: naming:NamedIdentifiedObject
naming:Id
          scalar:Uint64
id  (naming:NamedIdentifiedObject:id)
           An identifier .
Defined in: naming:NamedObject
naming:NameAlias
          string:Basic
nameAlias  (naming:NamedObject:nameAlias)
           NO COMMENTS
Defined in: mo:Ownable
scalar:Uint16 uid  (mo:Ownable:uid)
           A unique identifier for this object.
Defined in: mo:Resolvable
mo:Owner
          scalar:Enum8
lcOwn  (mo:Resolvable:lcOwn)
           A value that indicates how this object was created. For internal use only.
Defined in: mo:TopProps
mo:ModificationChildAction
          scalar:Bitmask32
childAction  (mo:TopProps:childAction)
           Delete or ignore. For internal use only.
reference:BinRef dn  (mo:TopProps:dn)
           A tag or metadata is a non-hierarchical keyword or term assigned to the fabric module.
reference:BinRN rn  (mo:TopProps:rn)
           Identifies an object from its siblings within the context of its parent object. The distinguished name contains a sequence of relative names.
mo:ModificationStatus
          scalar:Bitmask32
status  (mo:TopProps:status)
           The upgrade status. This property is for internal use only.
Defined in: mo:Modifiable
mo:TStamp
          scalar:Date
modTs  (mo:Modifiable:modTs)
           The time when this object was last modified.
Properties Detail

annotation

Type: mo:Annotation
Primitive Type: string:Basic

Units: null
Encrypted: false
Access: admin
Category: TopLevelRegular
Property Validators:
    Range:  min: "0"  max: "128"
        Allowed Chars:
            Regex: [a-zA-Z0-9_.:-]+
    Comments:
NO COMMENTS



childAction

Type: mo:ModificationChildAction
Primitive Type: scalar:Bitmask32

Units: null
Encrypted: false
Access: implicit
Category: TopLevelChildAction
    Comments:
Delete or ignore. For internal use only.
Constants
deleteAll 16384u deleteAll NO COMMENTS
ignore 4096u ignore NO COMMENTS
deleteNonPresent 8192u deleteNonPresent NO COMMENTS
DEFAULT 0 --- This type is used to





contName

Type: string:Basic

Units: null
Encrypted: false
Access: implicit
Category: TopLevelRegular
    Comments:
null



dn

Type: reference:BinRef

Units: null
Encrypted: false
Access: implicit
Category: TopLevelDn
    Comments:
A tag or metadata is a non-hierarchical keyword or term assigned to the fabric module.



encap

Type: base:Encap

Units: null
Encrypted: false
Access: implicit
Category: TopLevelRegular
    Comments:
The encapsulation (VXLAN or VLAN) to be used for this context.



extMngdBy

Type: mo:ExtMngdByType
Primitive Type: scalar:Bitmask32

Units: null
Encrypted: false
Access: implicit
Category: TopLevelRegular
    Comments:
NO COMMENTS
Constants
undefined 0u undefined NO COMMENTS
msc 1u msc NO COMMENTS
DEFAULT undefined(0u) undefined NO COMMENTS





id

Type: naming:Id
Primitive Type: scalar:Uint64

Like: naming:Identified:id
Units: null
Encrypted: false
Access: admin
Category: TopLevelRegular
Property Validators:
    Comments:
An identifier .



idepdn

Type: reference:BinRef

Units: null
Encrypted: false
Access: implicit
Category: TopLevelRegular
    Comments:
Dn of the opflexIdep that triggered this EP This is used only by the UI



ip

Type: address:Ip

Units: null
Encrypted: false
Access: implicit
Category: TopLevelRegular
    Comments:
The IP address.



lcC

Type: fv:LcC
Primitive Type: scalar:Bitmask8

Units: null
Encrypted: false
Access: implicit
Category: TopLevelRegular
    Comments:
How this entity's lifecycle is created, deleted, or modified.
Constants
vmm 1 vmm instanciated by a trigger from corresponding VMM domain
learned 2 learned learned through network protocol magic
static 4 static statically configured by admin
dynamic 8 dynamic dynamically detected through special HV signalling
802-dot-1x 16 802-dot-1x 802.1x authentication Ep
poe 32 poe Power Over Ethernet Ep
DEFAULT 0 --- Life Cycle Control specifies how this entity (EP)'s Lifecycle is controlled: created, deleted, modified





lcOwn

Type: mo:Owner
Primitive Type: scalar:Enum8

Units: null
Encrypted: false
Access: implicit
Category: TopLevelRegular
    Comments:
A value that indicates how this object was created. For internal use only.
Constants
local 0 Local NO COMMENTS
policy 1 Policy NO COMMENTS
replica 2 Replica NO COMMENTS
resolveOnBehalf 3 ResolvedOnBehalf NO COMMENTS
implicit 4 Implicit NO COMMENTS
DEFAULT local(0) Local NO COMMENTS





mac

Type: address:MAC

Units: null
Encrypted: false
Access: implicit
Category: TopLevelRegular
    Comments:
The MAC address.



mcastAddr

Type: address:Ip

Units: null
Encrypted: false
Access: implicit
Category: TopLevelRegular
    Comments:
The multicast IP address of the client endpoint.
Constants
not-applicable base::Ip(0) N/A NO COMMENTS
DEFAULT not-applicable(base::Ip(0)) N/A NO COMMENTS





modTs

Type: mo:TStamp
Primitive Type: scalar:Date

Units: null
Encrypted: false
Access: implicit
Category: TopLevelRegular
    Comments:
The time when this object was last modified.
Constants
never 0ull never NO COMMENTS
DEFAULT never(0ull) never NO COMMENTS





monPolDn

Type: reference:BinRef

Units: null
Encrypted: false
Access: implicit
Category: TopLevelRegular
    Comments:
The monitoring policy attached to this observable object.



name

Type: naming:Name
Primitive Type: string:Basic

Overrides:naming:NamedObject:name
Units: null Encrypted: false Naming Property -- [NAMING RULES] Access: naming Category: TopLevelRegular Property Validators: Range: min: "1" max: "128" Regex: [a-zA-Z0-9\\!#$%()*,-./:;@ _{|}~?&+]+
    Comments:
The client endpoint name.



nameAlias

Type: naming:NameAlias
Primitive Type: string:Basic

Units: null
Encrypted: false
Access: admin
Category: TopLevelRegular
Property Validators:
    Range:  min: "0"  max: "63"
        Allowed Chars:
            Regex: [a-zA-Z0-9_.-]+
    Comments:
NO COMMENTS



rn

Type: reference:BinRN

Units: null
Encrypted: false
Access: implicit
Category: TopLevelRn
    Comments:
Identifies an object from its siblings within the context of its parent object. The distinguished name contains a sequence of relative names.



status

Type: mo:ModificationStatus
Primitive Type: scalar:Bitmask32

Units: null
Encrypted: false
Access: implicit
Category: TopLevelStatus
    Comments:
The upgrade status. This property is for internal use only.
Constants
created 2u created In a setter method: specifies that an object should be created. An error is returned if the object already exists.
In the return value of a setter method: indicates that an object has been created.
modified 4u modified In a setter method: specifies that an object should be modified
In the return value of a setter method: indicates that an object has been modified.
deleted 8u deleted In a setter method: specifies that an object should be deleted.
In the return value of a setter method: indicates that an object has been deleted.
DEFAULT 0 --- This type controls the life cycle of objects passed in the XML API.

When used in a setter method (such as configConfMo), the ModificationStatus specifies whether an object should be created, modified, deleted or removed.
In the return value of a setter method, the ModificationStatus indicates the actual operation that was performed. For example, the ModificationStatus is set to "created" if the object was created. The ModificationStatus is not set if the object was neither created, modified, deleted or removed.

When invoking a setter method, the ModificationStatus is optional:
If a setter method such as configConfMo is invoked and the ModificationStatus is not set, the system automatically determines if the object should be created or modified.






uid

Type: scalar:Uint16

Units: null
Encrypted: false
Access: implicit
Category: TopLevelRegular
    Comments:
A unique identifier for this object.



uuid

Type: string:Basic

Units: null
Encrypted: false
Access: implicit
Category: TopLevelRegular
    Comments:
The endpoint UUID



vmmSrc

Type: fv:VmmSrc
Primitive Type: scalar:Bitmask8

Units: null
Encrypted: false
Access: implicit
Category: TopLevelRegular
    Comments:
NO COMMENTS
Constants
ignored 0 ignored ignored
dvs 1 dvs dynamically detected through opflex signalling from DVS
avs 2 avs dynamically detected through opflex signalling from AVS
msft 4 msft dynamically detected through opflex signalling from Microsoft VS
ovs 8 ovs dynamically detected through opflexp signalling from OVS
k8s 16 k8s NO COMMENTS
cf 32 cf NO COMMENTS
openshift 64 openshift NO COMMENTS
ave 128 ave NO COMMENTS
DEFAULT ignored(0) ignored ignored