Class fv:EpDef (CONCRETE)

Class ID:2051
Class Label: Endpoint
Encrypted: false - Exportable: false - Persistent: true - Configurable: false - Subject to Quota: Disabled - Abstraction Layer: Logical Model
Write Access: [NON CONFIGURABLE]
Read Access: [admin, tenant-epg, tenant-network-profile, tenant-protocol-l2]
Creatable/Deletable: yes (see Container Mos for details)
Semantic Scope: EPG
Semantic Scope Evaluation Rule: Parent
Monitoring Policy Source: Parent
Monitoring Flags : [ IsObservable: true, HasStats: false, HasFaults: true, HasHealth: true, HasEventRules: false ]

An endpoint definition.

Naming Rules
RN FORMAT: epdef-{mac}

    [1] PREFIX=epdef- PROPERTY = mac




DN FORMAT: 

[1] uni/epp/tnlp-{[epgPKey]}/node-{id}/epcont/epdef-{mac}

[3] uni/epp/instp-{[epgPKey]}/node-{id}/epcont/epdef-{mac}

[5] uni/epp/vns-{[epgPKey]}/node-{id}/epcont/epdef-{mac}

[7] uni/epp/inb-{[epgPKey]}/node-{id}/epcont/epdef-{mac}

[9] uni/epp/oob-{[epgPKey]}/node-{id}/epcont/epdef-{mac}

[11] uni/epp/node-{id}/epcont/epdef-{mac}

[13] uni/epp/fv-{[epgPKey]}/node-{id}/epcont/epdef-{mac}

[15] uni/epp/rtd-{[epgPKey]}/node-{id}/epcont/epdef-{mac}

[17] uni/epp/br-{[epgPKey]}/node-{id}/epcont/epdef-{mac}

[19] uni/epp/node-{id}/epcont/epdef-{mac}

[21] uni/epp/node-{id}/epcont/epdef-{mac}

                


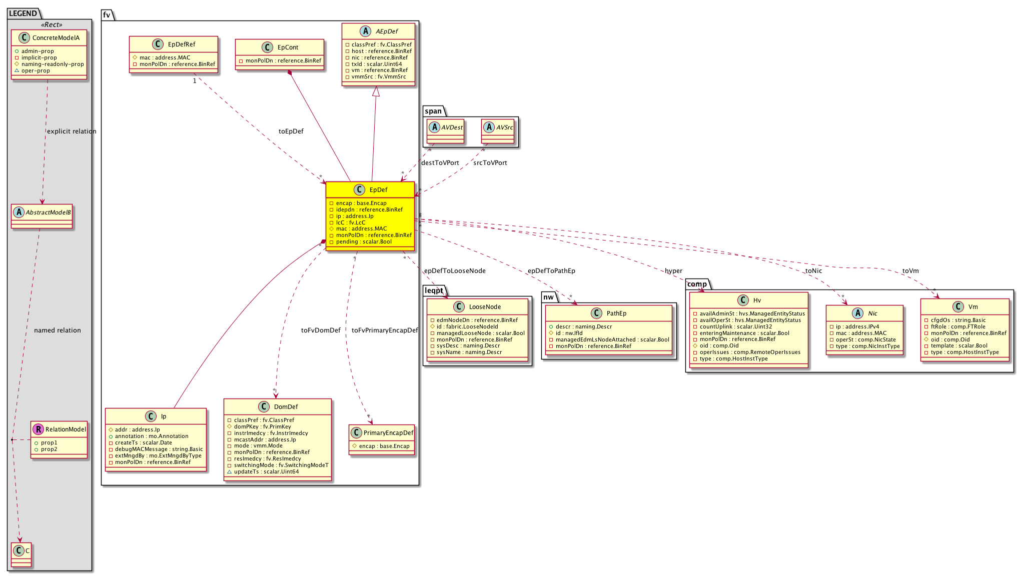
Diagram

Super Mo: fv:AEpDef,
Container Mos: fv:EpCont (deletable:yes),
Contained Mos: fv:Ip,
Relations From: span:AVDest, span:AVSrc, fv:EpDefRef,
Relations To: leqpt:LooseNode, nw:PathEp, comp:Hv, fv:DomDef, fv:PrimaryEncapDef, comp:Nic, comp:Vm,
Relations: fv:RsEpDefToLooseNode, fv:RsEpDefToPathEp, fv:RsHyper, fv:RsToFvDomDef, fv:RsToFvPrimaryEncapDef, fv:RsToNic, fv:RsToVm, fv:RtDestToVPort, fv:RtSrcToVPort, fv:RtToEpDef,


Containers Hierarchies
[V] top:Root  This class represents the root element in the object hierarchy. All managed objects in the system are descendants of the Root element.
 ├
[V] fabric:Topology The root for IFC topology.
 
 ├
[V] fabric:Pod A pod.
 
 
 ├
[V] fabric:Node The root node for the APIC.
 
 
 
 ├
[V] ctx:Local The local Context.
 
 
 
 
 ├
[V] ctx:Application The context application.
 
 
 
 
 
 ├
[V] pol:Uni Represents policy definition/resolution universe.
 
 
 
 
 
 
 ├
[V] fv:EpPCont The container for an endpoint profile.
 
 
 
 
 
 
 
 ├
[V] fv:TnlEpP 
 
 
 
 
 
 
 
 
 ├
[V] fv:Locale A fabric node where this endpoint profile is present.
 
 
 
 
 
 
 
 
 
 ├
[V] fv:EpCont An endpoint container. This is an internal object used for deploying endpoints.
 
 
 
 
 
 
 
 
 
 
 ├
[V] fv:EpDef An endpoint definition.
[V] top:Root  This class represents the root element in the object hierarchy. All managed objects in the system are descendants of the Root element.
 ├
[V] pol:Uni Represents policy definition/resolution universe.
 
 ├
[V] fv:EpPCont The container for an endpoint profile.
 
 
 ├
[V] fv:TnlEpP 
 
 
 
 ├
[V] fv:Locale A fabric node where this endpoint profile is present.
 
 
 
 
 ├
[V] fv:EpCont An endpoint container. This is an internal object used for deploying endpoints.
 
 
 
 
 
 ├
[V] fv:EpDef An endpoint definition.
[V] top:Root  This class represents the root element in the object hierarchy. All managed objects in the system are descendants of the Root element.
 ├
[V] fabric:Topology The root for IFC topology.
 
 ├
[V] fabric:Pod A pod.
 
 
 ├
[V] fabric:Node The root node for the APIC.
 
 
 
 ├
[V] ctx:Local The local Context.
 
 
 
 
 ├
[V] ctx:Application The context application.
 
 
 
 
 
 ├
[V] pol:Uni Represents policy definition/resolution universe.
 
 
 
 
 
 
 ├
[V] fv:EpPCont The container for an endpoint profile.
 
 
 
 
 
 
 
 ├
[V] fv:InstPEpP Instance Profile Management EpP for the Fabric Node Management EPG. This EpP is created per external management entity instance profile (InstP EPg).
 
 
 
 
 
 
 
 
 ├
[V] fv:Locale A fabric node where this endpoint profile is present.
 
 
 
 
 
 
 
 
 
 ├
[V] fv:EpCont An endpoint container. This is an internal object used for deploying endpoints.
 
 
 
 
 
 
 
 
 
 
 ├
[V] fv:EpDef An endpoint definition.
[V] top:Root  This class represents the root element in the object hierarchy. All managed objects in the system are descendants of the Root element.
 ├
[V] pol:Uni Represents policy definition/resolution universe.
 
 ├
[V] fv:EpPCont The container for an endpoint profile.
 
 
 ├
[V] fv:InstPEpP Instance Profile Management EpP for the Fabric Node Management EPG. This EpP is created per external management entity instance profile (InstP EPg).
 
 
 
 ├
[V] fv:Locale A fabric node where this endpoint profile is present.
 
 
 
 
 ├
[V] fv:EpCont An endpoint container. This is an internal object used for deploying endpoints.
 
 
 
 
 
 ├
[V] fv:EpDef An endpoint definition.
[V] top:Root  This class represents the root element in the object hierarchy. All managed objects in the system are descendants of the Root element.
 ├
[V] fabric:Topology The root for IFC topology.
 
 ├
[V] fabric:Pod A pod.
 
 
 ├
[V] fabric:Node The root node for the APIC.
 
 
 
 ├
[V] ctx:Local The local Context.
 
 
 
 
 ├
[V] ctx:Application The context application.
 
 
 
 
 
 ├
[V] pol:Uni Represents policy definition/resolution universe.
 
 
 
 
 
 
 ├
[V] fv:EpPCont The container for an endpoint profile.
 
 
 
 
 
 
 
 ├
[V] fv:SvcEpP Abstract representation of a service endpoint profile, such as an endpoint profile created per node in the service graph.
 
 
 
 
 
 
 
 
 ├
[V] fv:Locale A fabric node where this endpoint profile is present.
 
 
 
 
 
 
 
 
 
 ├
[V] fv:EpCont An endpoint container. This is an internal object used for deploying endpoints.
 
 
 
 
 
 
 
 
 
 
 ├
[V] fv:EpDef An endpoint definition.
[V] top:Root  This class represents the root element in the object hierarchy. All managed objects in the system are descendants of the Root element.
 ├
[V] pol:Uni Represents policy definition/resolution universe.
 
 ├
[V] fv:EpPCont The container for an endpoint profile.
 
 
 ├
[V] fv:SvcEpP Abstract representation of a service endpoint profile, such as an endpoint profile created per node in the service graph.
 
 
 
 ├
[V] fv:Locale A fabric node where this endpoint profile is present.
 
 
 
 
 ├
[V] fv:EpCont An endpoint container. This is an internal object used for deploying endpoints.
 
 
 
 
 
 ├
[V] fv:EpDef An endpoint definition.
[V] top:Root  This class represents the root element in the object hierarchy. All managed objects in the system are descendants of the Root element.
 ├
[V] fabric:Topology The root for IFC topology.
 
 ├
[V] fabric:Pod A pod.
 
 
 ├
[V] fabric:Node The root node for the APIC.
 
 
 
 ├
[V] ctx:Local The local Context.
 
 
 
 
 ├
[V] ctx:Application The context application.
 
 
 
 
 
 ├
[V] pol:Uni Represents policy definition/resolution universe.
 
 
 
 
 
 
 ├
[V] fv:EpPCont The container for an endpoint profile.
 
 
 
 
 
 
 
 ├
[V] fv:InBEpP An in-band management endpoint profile for a fabric node management endpoint group.
 
 
 
 
 
 
 
 
 ├
[V] fv:Locale A fabric node where this endpoint profile is present.
 
 
 
 
 
 
 
 
 
 ├
[V] fv:EpCont An endpoint container. This is an internal object used for deploying endpoints.
 
 
 
 
 
 
 
 
 
 
 ├
[V] fv:EpDef An endpoint definition.
[V] top:Root  This class represents the root element in the object hierarchy. All managed objects in the system are descendants of the Root element.
 ├
[V] pol:Uni Represents policy definition/resolution universe.
 
 ├
[V] fv:EpPCont The container for an endpoint profile.
 
 
 ├
[V] fv:InBEpP An in-band management endpoint profile for a fabric node management endpoint group.
 
 
 
 ├
[V] fv:Locale A fabric node where this endpoint profile is present.
 
 
 
 
 ├
[V] fv:EpCont An endpoint container. This is an internal object used for deploying endpoints.
 
 
 
 
 
 ├
[V] fv:EpDef An endpoint definition.
[V] top:Root  This class represents the root element in the object hierarchy. All managed objects in the system are descendants of the Root element.
 ├
[V] fabric:Topology The root for IFC topology.
 
 ├
[V] fabric:Pod A pod.
 
 
 ├
[V] fabric:Node The root node for the APIC.
 
 
 
 ├
[V] ctx:Local The local Context.
 
 
 
 
 ├
[V] ctx:Application The context application.
 
 
 
 
 
 ├
[V] pol:Uni Represents policy definition/resolution universe.
 
 
 
 
 
 
 ├
[V] fv:EpPCont The container for an endpoint profile.
 
 
 
 
 
 
 
 ├
[V] fv:OoBEpP An out-of-band management endpoint profile for a fabric node management endpoint group.
 
 
 
 
 
 
 
 
 ├
[V] fv:Locale A fabric node where this endpoint profile is present.
 
 
 
 
 
 
 
 
 
 ├
[V] fv:EpCont An endpoint container. This is an internal object used for deploying endpoints.
 
 
 
 
 
 
 
 
 
 
 ├
[V] fv:EpDef An endpoint definition.
[V] top:Root  This class represents the root element in the object hierarchy. All managed objects in the system are descendants of the Root element.
 ├
[V] pol:Uni Represents policy definition/resolution universe.
 
 ├
[V] fv:EpPCont The container for an endpoint profile.
 
 
 ├
[V] fv:OoBEpP An out-of-band management endpoint profile for a fabric node management endpoint group.
 
 
 
 ├
[V] fv:Locale A fabric node where this endpoint profile is present.
 
 
 
 
 ├
[V] fv:EpCont An endpoint container. This is an internal object used for deploying endpoints.
 
 
 
 
 
 ├
[V] fv:EpDef An endpoint definition.
[V] top:Root  This class represents the root element in the object hierarchy. All managed objects in the system are descendants of the Root element.
 ├
[V] fabric:Topology The root for IFC topology.
 
 ├
[V] fabric:Pod A pod.
 
 
 ├
[V] fabric:Node The root node for the APIC.
 
 
 
 ├
[V] ctx:Local The local Context.
 
 
 
 
 ├
[V] ctx:Application The context application.
 
 
 
 
 
 ├
[V] pol:Uni Represents policy definition/resolution universe.
 
 
 
 
 
 
 ├
[V] fv:EpPCont The container for an endpoint profile.
 
 
 
 
 
 
 
 ├
[V] fv:AMgmtEpP Abstract representation of the management endpoint policy for a fabric node management endpoint group. This is an abstract class and cannot be instantiated.
 
 
 
 
 
 
 
 
 ├
[V] fv:Locale A fabric node where this endpoint profile is present.
 
 
 
 
 
 
 
 
 
 ├
[V] fv:EpCont An endpoint container. This is an internal object used for deploying endpoints.
 
 
 
 
 
 
 
 
 
 
 ├
[V] fv:EpDef An endpoint definition.
[V] top:Root  This class represents the root element in the object hierarchy. All managed objects in the system are descendants of the Root element.
 ├
[V] pol:Uni Represents policy definition/resolution universe.
 
 ├
[V] fv:EpPCont The container for an endpoint profile.
 
 
 ├
[V] fv:AMgmtEpP Abstract representation of the management endpoint policy for a fabric node management endpoint group. This is an abstract class and cannot be instantiated.
 
 
 
 ├
[V] fv:Locale A fabric node where this endpoint profile is present.
 
 
 
 
 ├
[V] fv:EpCont An endpoint container. This is an internal object used for deploying endpoints.
 
 
 
 
 
 ├
[V] fv:EpDef An endpoint definition.
[V] top:Root  This class represents the root element in the object hierarchy. All managed objects in the system are descendants of the Root element.
 ├
[V] fabric:Topology The root for IFC topology.
 
 ├
[V] fabric:Pod A pod.
 
 
 ├
[V] fabric:Node The root node for the APIC.
 
 
 
 ├
[V] ctx:Local The local Context.
 
 
 
 
 ├
[V] ctx:Application The context application.
 
 
 
 
 
 ├
[V] pol:Uni Represents policy definition/resolution universe.
 
 
 
 
 
 
 ├
[V] fv:EpPCont The container for an endpoint profile.
 
 
 
 
 
 
 
 ├
[V] fv:EpP An endpoint profile.
 
 
 
 
 
 
 
 
 ├
[V] fv:Locale A fabric node where this endpoint profile is present.
 
 
 
 
 
 
 
 
 
 ├
[V] fv:EpCont An endpoint container. This is an internal object used for deploying endpoints.
 
 
 
 
 
 
 
 
 
 
 ├
[V] fv:EpDef An endpoint definition.
[V] top:Root  This class represents the root element in the object hierarchy. All managed objects in the system are descendants of the Root element.
 ├
[V] pol:Uni Represents policy definition/resolution universe.
 
 ├
[V] fv:EpPCont The container for an endpoint profile.
 
 
 ├
[V] fv:EpP An endpoint profile.
 
 
 
 ├
[V] fv:Locale A fabric node where this endpoint profile is present.
 
 
 
 
 ├
[V] fv:EpCont An endpoint container. This is an internal object used for deploying endpoints.
 
 
 
 
 
 ├
[V] fv:EpDef An endpoint definition.
[V] top:Root  This class represents the root element in the object hierarchy. All managed objects in the system are descendants of the Root element.
 ├
[V] fabric:Topology The root for IFC topology.
 
 ├
[V] fabric:Pod A pod.
 
 
 ├
[V] fabric:Node The root node for the APIC.
 
 
 
 ├
[V] ctx:Local The local Context.
 
 
 
 
 ├
[V] ctx:Application The context application.
 
 
 
 
 
 ├
[V] pol:Uni Represents policy definition/resolution universe.
 
 
 
 
 
 
 ├
[V] fv:EpPCont The container for an endpoint profile.
 
 
 
 
 
 
 
 ├
[V] fv:RtdEpP A target relation to an L3 routed outside present under a tenant.
 
 
 
 
 
 
 
 
 ├
[V] fv:Locale A fabric node where this endpoint profile is present.
 
 
 
 
 
 
 
 
 
 ├
[V] fv:EpCont An endpoint container. This is an internal object used for deploying endpoints.
 
 
 
 
 
 
 
 
 
 
 ├
[V] fv:EpDef An endpoint definition.
[V] top:Root  This class represents the root element in the object hierarchy. All managed objects in the system are descendants of the Root element.
 ├
[V] pol:Uni Represents policy definition/resolution universe.
 
 ├
[V] fv:EpPCont The container for an endpoint profile.
 
 
 ├
[V] fv:RtdEpP A target relation to an L3 routed outside present under a tenant.
 
 
 
 ├
[V] fv:Locale A fabric node where this endpoint profile is present.
 
 
 
 
 ├
[V] fv:EpCont An endpoint container. This is an internal object used for deploying endpoints.
 
 
 
 
 
 ├
[V] fv:EpDef An endpoint definition.
[V] top:Root  This class represents the root element in the object hierarchy. All managed objects in the system are descendants of the Root element.
 ├
[V] fabric:Topology The root for IFC topology.
 
 ├
[V] fabric:Pod A pod.
 
 
 ├
[V] fabric:Node The root node for the APIC.
 
 
 
 ├
[V] ctx:Local The local Context.
 
 
 
 
 ├
[V] ctx:Application The context application.
 
 
 
 
 
 ├
[V] pol:Uni Represents policy definition/resolution universe.
 
 
 
 
 
 
 ├
[V] fv:EpPCont The container for an endpoint profile.
 
 
 
 
 
 
 
 ├
[V] fv:BrEpP The bridge endpoint profile represents L2 outside present under a tenant.
 
 
 
 
 
 
 
 
 ├
[V] fv:Locale A fabric node where this endpoint profile is present.
 
 
 
 
 
 
 
 
 
 ├
[V] fv:EpCont An endpoint container. This is an internal object used for deploying endpoints.
 
 
 
 
 
 
 
 
 
 
 ├
[V] fv:EpDef An endpoint definition.
[V] top:Root  This class represents the root element in the object hierarchy. All managed objects in the system are descendants of the Root element.
 ├
[V] pol:Uni Represents policy definition/resolution universe.
 
 ├
[V] fv:EpPCont The container for an endpoint profile.
 
 
 ├
[V] fv:BrEpP The bridge endpoint profile represents L2 outside present under a tenant.
 
 
 
 ├
[V] fv:Locale A fabric node where this endpoint profile is present.
 
 
 
 
 ├
[V] fv:EpCont An endpoint container. This is an internal object used for deploying endpoints.
 
 
 
 
 
 ├
[V] fv:EpDef An endpoint definition.
[V] top:Root  This class represents the root element in the object hierarchy. All managed objects in the system are descendants of the Root element.
 ├
[V] fabric:Topology The root for IFC topology.
 
 ├
[V] fabric:Pod A pod.
 
 
 ├
[V] fabric:Node The root node for the APIC.
 
 
 
 ├
[V] ctx:Local The local Context.
 
 
 
 
 ├
[V] ctx:Application The context application.
 
 
 
 
 
 ├
[V] pol:Uni Represents policy definition/resolution universe.
 
 
 
 
 
 
 ├
[V] fv:EpPCont The container for an endpoint profile.
 
 
 
 
 
 
 
 ├
[V] fv:ExtEpP Abstraction of a profile created for an endpoint connected to an external router or switch.
 
 
 
 
 
 
 
 
 ├
[V] fv:Locale A fabric node where this endpoint profile is present.
 
 
 
 
 
 
 
 
 
 ├
[V] fv:EpCont An endpoint container. This is an internal object used for deploying endpoints.
 
 
 
 
 
 
 
 
 
 
 ├
[V] fv:EpDef An endpoint definition.
[V] top:Root  This class represents the root element in the object hierarchy. All managed objects in the system are descendants of the Root element.
 ├
[V] pol:Uni Represents policy definition/resolution universe.
 
 ├
[V] fv:EpPCont The container for an endpoint profile.
 
 
 ├
[V] fv:ExtEpP Abstraction of a profile created for an endpoint connected to an external router or switch.
 
 
 
 ├
[V] fv:Locale A fabric node where this endpoint profile is present.
 
 
 
 
 ├
[V] fv:EpCont An endpoint container. This is an internal object used for deploying endpoints.
 
 
 
 
 
 ├
[V] fv:EpDef An endpoint definition.
[V] top:Root  This class represents the root element in the object hierarchy. All managed objects in the system are descendants of the Root element.
 ├
[V] fabric:Topology The root for IFC topology.
 
 ├
[V] fabric:Pod A pod.
 
 
 ├
[V] fabric:Node The root node for the APIC.
 
 
 
 ├
[V] ctx:Local The local Context.
 
 
 
 
 ├
[V] ctx:Application The context application.
 
 
 
 
 
 ├
[V] pol:Uni Represents policy definition/resolution universe.
 
 
 
 
 
 
 ├
[V] fv:EpPCont The container for an endpoint profile.
 
 
 
 
 
 
 
 ├
[V] fv:AREpP Abstract representation of the resolvable endpoint profile. This is an abstract class and cannot be instantiated.
 
 
 
 
 
 
 
 
 ├
[V] fv:Locale A fabric node where this endpoint profile is present.
 
 
 
 
 
 
 
 
 
 ├
[V] fv:EpCont An endpoint container. This is an internal object used for deploying endpoints.
 
 
 
 
 
 
 
 
 
 
 ├
[V] fv:EpDef An endpoint definition.
[V] top:Root  This class represents the root element in the object hierarchy. All managed objects in the system are descendants of the Root element.
 ├
[V] pol:Uni Represents policy definition/resolution universe.
 
 ├
[V] fv:EpPCont The container for an endpoint profile.
 
 
 ├
[V] fv:AREpP Abstract representation of the resolvable endpoint profile. This is an abstract class and cannot be instantiated.
 
 
 
 ├
[V] fv:Locale A fabric node where this endpoint profile is present.
 
 
 
 
 ├
[V] fv:EpCont An endpoint container. This is an internal object used for deploying endpoints.
 
 
 
 
 
 ├
[V] fv:EpDef An endpoint definition.


Contained Hierarchy
[V] fv:EpDef An endpoint definition.
 ├
[V] fault:Counts An immutable object that provides the number of critical, major, minor, and warning faults raised on its parent object and its subtree.
 ├
[V] fault:Inst Contains detailed information of a fault. This object is attached as a child of the object on which the fault condition occurred. One instance object is created for each fault condition of the parent object. A fault instance object is identified by a fault code.
 
 ├
[V] aaa:RbacAnnotation  RbacAnnotation is used for capturing rbac properties of any apic object Objects can append rbacannotations as Object->RbacAnnotation which is then checked for domain eligibility
 
 ├
[V] tag:Annotation 
 
 ├
[V] tag:Tag 
 ├
[V] fv:Ip The IP address of an endpoint.
 
 ├
[V] aaa:RbacAnnotation  RbacAnnotation is used for capturing rbac properties of any apic object Objects can append rbacannotations as Object->RbacAnnotation which is then checked for domain eligibility
 
 ├
[V] fault:Counts An immutable object that provides the number of critical, major, minor, and warning faults raised on its parent object and its subtree.
 
 ├
[V] fault:Inst Contains detailed information of a fault. This object is attached as a child of the object on which the fault condition occurred. One instance object is created for each fault condition of the parent object. A fault instance object is identified by a fault code.
 
 
 ├
[V] aaa:RbacAnnotation  RbacAnnotation is used for capturing rbac properties of any apic object Objects can append rbacannotations as Object->RbacAnnotation which is then checked for domain eligibility
 
 
 ├
[V] tag:Annotation 
 
 
 ├
[V] tag:Tag 
 
 ├
[V] fv:ReportingNode The node reporting a corresponding endpoint. This enables a user to see on which nodes the endpoints are present. This is an internally created object.
 
 ├
[V] fv:RtFromEpIp A target relation to the IP address of an endpoint.
 
 ├
[V] fv:RtFromEpIpForEpToEpg A target relation to the IP address of an endpoint.
 
 ├
[V] fv:RtToEpIp A target relation to the IP address of an endpoint.
 
 
 ├
[V] fault:Counts An immutable object that provides the number of critical, major, minor, and warning faults raised on its parent object and its subtree.
 
 
 ├
[V] fault:Inst Contains detailed information of a fault. This object is attached as a child of the object on which the fault condition occurred. One instance object is created for each fault condition of the parent object. A fault instance object is identified by a fault code.
 
 
 
 ├
[V] aaa:RbacAnnotation  RbacAnnotation is used for capturing rbac properties of any apic object Objects can append rbacannotations as Object->RbacAnnotation which is then checked for domain eligibility
 
 
 
 ├
[V] tag:Annotation 
 
 
 
 ├
[V] tag:Tag 
 
 
 ├
[V] health:Inst A base class for a health score instance.(Switch only)
 
 ├
[V] fv:RtToEpIpForEpToEp A target relation to the IP address of an endpoint.
 
 
 ├
[V] fault:Counts An immutable object that provides the number of critical, major, minor, and warning faults raised on its parent object and its subtree.
 
 
 ├
[V] fault:Inst Contains detailed information of a fault. This object is attached as a child of the object on which the fault condition occurred. One instance object is created for each fault condition of the parent object. A fault instance object is identified by a fault code.
 
 
 
 ├
[V] aaa:RbacAnnotation  RbacAnnotation is used for capturing rbac properties of any apic object Objects can append rbacannotations as Object->RbacAnnotation which is then checked for domain eligibility
 
 
 
 ├
[V] tag:Annotation 
 
 
 
 ├
[V] tag:Tag 
 
 
 ├
[V] health:Inst A base class for a health score instance.(Switch only)
 
 ├
[V] fv:RtToEpIpForEpgToEp A target relation to the IP address of an endpoint.
 
 
 ├
[V] fault:Counts An immutable object that provides the number of critical, major, minor, and warning faults raised on its parent object and its subtree.
 
 
 ├
[V] fault:Inst Contains detailed information of a fault. This object is attached as a child of the object on which the fault condition occurred. One instance object is created for each fault condition of the parent object. A fault instance object is identified by a fault code.
 
 
 
 ├
[V] aaa:RbacAnnotation  RbacAnnotation is used for capturing rbac properties of any apic object Objects can append rbacannotations as Object->RbacAnnotation which is then checked for domain eligibility
 
 
 
 ├
[V] tag:Annotation 
 
 
 
 ├
[V] tag:Tag 
 
 
 ├
[V] health:Inst A base class for a health score instance.(Switch only)
 
 ├
[V] fv:RtTrEpExtIpSrc 
 
 ├
[V] fv:RtTrEpIpDst A target relation to the IP address of an endpoint.
 
 ├
[V] fv:RtTrEpIpSrc A target relation to the IP address of an endpoint.
 
 ├
[V] fv:RtTrExtEpIpDst 
 
 ├
[V] health:Inst A base class for a health score instance.(Switch only)
 
 ├
[V] tag:Annotation 
 
 ├
[V] tag:Tag 
 ├
[V] fv:RsEpDefToLooseNode A source relation to an external unmanaged node.
 ├
[V] fv:RsEpDefToPathEp A source relation to the path endpoint. This is an internal object.
 ├
[V] fv:RsHyper A source relation to the hypervisor that controls and monitors the APIC VMs. This is an internal object.
 
 ├
[V] fv:ReportingNode The node reporting a corresponding endpoint. This enables a user to see on which nodes the endpoints are present. This is an internally created object.
 ├
[V] fv:RsToFvDomDef 
 
 ├
[V] fv:ByHv 
 
 
 ├
[V] fault:Delegate Exposes internal faults to the user. A fault delegate object can be defined on IFC (for example, for an endpoint group) and when the fault is raised (for example, under an endpoint policy on a switch), a fault delegate object is created on IFC under the specified object. A fault delegate object follows the lifecycle of the original fault instance object, being created, modified, or deleted based on the changes of the original fault.
 ├
[V] fv:RsToFvPrimaryEncapDef 
 
 ├
[V] fv:ByDom 
 
 
 ├
[V] fault:Delegate Exposes internal faults to the user. A fault delegate object can be defined on IFC (for example, for an endpoint group) and when the fault is raised (for example, under an endpoint policy on a switch), a fault delegate object is created on IFC under the specified object. A fault delegate object follows the lifecycle of the original fault instance object, being created, modified, or deleted based on the changes of the original fault.
 
 
 ├
[V] fv:ByHv 
 
 
 
 ├
[V] fault:Delegate Exposes internal faults to the user. A fault delegate object can be defined on IFC (for example, for an endpoint group) and when the fault is raised (for example, under an endpoint policy on a switch), a fault delegate object is created on IFC under the specified object. A fault delegate object follows the lifecycle of the original fault instance object, being created, modified, or deleted based on the changes of the original fault.
 ├
[V] fv:RsToNic 
 
 ├
[V] fv:ReportingNode The node reporting a corresponding endpoint. This enables a user to see on which nodes the endpoints are present. This is an internally created object.
 ├
[V] fv:RsToVm 
 
 ├
[V] fv:ReportingNode The node reporting a corresponding endpoint. This enables a user to see on which nodes the endpoints are present. This is an internally created object.
 ├
[V] fv:RtDestToVPort A target relation to an endpoint. This is an internal object.
 ├
[V] fv:RtSrcToVPort A target relation to a set of endpoints. This is an internal object.
 ├
[V] fv:RtToEpDef A target relation to an endpoint definition. This is an internal object.
 ├
[V] health:Inst A base class for a health score instance.(Switch only)


Inheritance
[V] naming:NamedObject An abstract base class for an object that contains a name.
 ├
[V] naming:NamedIdentifiedObject An abstract base class for an object that contains a name and ID.
 
 ├
[V] fv:NwEp Abstract super class.
 
 
 ├
[V] fv:ATp The attachable target point.
 
 
 
 ├
[V] fv:Ep An endpoint.
 
 
 
 
 ├
[V] fv:AEpDef Abstract representation of an endpoint definition.
 
 
 
 
 
 ├
[V] fv:EpDef An endpoint definition.


Events
                


Faults
                


Fsms
                


Properties Summary
Defined in: fv:EpDef
base:Encap encap  (fv:EpDef:encap)
           Overrides:fv:ATp:encap
           The encapsulation (VLAN or VXLAN) to be used for the endpoint
reference:BinRef idepdn  (fv:EpDef:idepdn)
           Dn of the opflexIdep that triggered this EP
address:Ip ip  (fv:EpDef:ip)
           Overrides:fv:ATp:ip
           The IP address.
fv:LcC
          scalar:Bitmask8
lcC  (fv:EpDef:lcC)
           Overrides:fv:ATp:lcC
           How the entity lifecycle is created, deleted, or modified.
address:MAC mac  (fv:EpDef:mac)
           Overrides:fv:ATp:mac
           A MAC address for the endpoint.
reference:BinRef monPolDn  (fv:EpDef:monPolDn)
           The monitoring policy attached to this observable object.
scalar:Bool pending  (fv:EpDef:pending)
           The operation status. The operation status indicates whether the last update operation is still pending. For example, this flag will be set to true while a VRF is undergoing an admin state change.
Defined in: fv:AEpDef
fv:ClassPref
          scalar:Enum8
classPref  (fv:AEpDef:classPref)
           Classification preference for this EPG within a domain encap: the class-id is dervied based on packet encapsulation (e.g Vlan/VxLAN id) useg: class-id is derived based on other useg/EPGs or dynamically learned mac address in VMM.
reference:BinRef host  (fv:AEpDef:host)
           The hostname or IP for export destination. Call Home sends email messages to either the IP address or hostname, and the associated port number.
reference:BinRef nic  (fv:AEpDef:nic)
          
scalar:Uint64 txId  (fv:AEpDef:txId)
           Indicates the identifier of the transaction in which the user action occurred.
reference:BinRef vm  (fv:AEpDef:vm)
          
fv:VmmSrc
          scalar:Bitmask8
vmmSrc  (fv:AEpDef:vmmSrc)
           NO COMMENTS
Defined in: fv:ATp
string:Basic uuid  (fv:ATp:uuid)
           The endpoint UUID
Defined in: naming:NamedIdentifiedObject
naming:Id
          scalar:Uint64
id  (naming:NamedIdentifiedObject:id)
           An identifier .
Defined in: naming:NamedObject
naming:Name
          string:Basic
name  (naming:NamedObject:name)
           The name of the object.
naming:NameAlias
          string:Basic
nameAlias  (naming:NamedObject:nameAlias)
           NO COMMENTS
Defined in: mo:Resolvable
mo:Owner
          scalar:Enum8
lcOwn  (mo:Resolvable:lcOwn)
           A value that indicates how this object was created. For internal use only.
Defined in: mo:TopProps
mo:ModificationChildAction
          scalar:Bitmask32
childAction  (mo:TopProps:childAction)
           Delete or ignore. For internal use only.
reference:BinRef dn  (mo:TopProps:dn)
           A tag or metadata is a non-hierarchical keyword or term assigned to the fabric module.
reference:BinRN rn  (mo:TopProps:rn)
           Identifies an object from its siblings within the context of its parent object. The distinguished name contains a sequence of relative names.
mo:ModificationStatus
          scalar:Bitmask32
status  (mo:TopProps:status)
           The upgrade status. This property is for internal use only.
Defined in: mo:Modifiable
mo:TStamp
          scalar:Date
modTs  (mo:Modifiable:modTs)
           The time when this object was last modified.
Properties Detail

childAction

Type: mo:ModificationChildAction
Primitive Type: scalar:Bitmask32

Units: null
Encrypted: false
Access: implicit
Category: TopLevelChildAction
    Comments:
Delete or ignore. For internal use only.
Constants
deleteAll 16384u deleteAll NO COMMENTS
ignore 4096u ignore NO COMMENTS
deleteNonPresent 8192u deleteNonPresent NO COMMENTS
DEFAULT 0 --- This type is used to





classPref

Type: fv:ClassPref
Primitive Type: scalar:Enum8

Units: null
Encrypted: false
Access: implicit
Category: TopLevelRegular
    Comments:
Classification preference for this EPG within a domain encap: the class-id is dervied based on packet encapsulation (e.g Vlan/VxLAN id) useg: class-id is derived based on other useg/EPGs or dynamically learned mac address in VMM.
Constants
encap 0 Packet Encapsulation NO COMMENTS
useg 1 uSeg NO COMMENTS
DEFAULT encap(0) Packet Encapsulation NO COMMENTS





dn

Type: reference:BinRef

Units: null
Encrypted: false
Access: implicit
Category: TopLevelDn
    Comments:
A tag or metadata is a non-hierarchical keyword or term assigned to the fabric module.



encap

Type: base:Encap

Overrides:fv:ATp:encap
Units: null Encrypted: false Access: implicit Category: TopLevelRegular
    Comments:
The encapsulation (VLAN or VXLAN) to be used for the endpoint



host

Type: reference:BinRef

Units: null
Encrypted: false
Access: implicit
Category: TopLevelRegular
    Comments:
The hostname or IP for export destination. Call Home sends email messages to either the IP address or hostname, and the associated port number.



id

Type: naming:Id
Primitive Type: scalar:Uint64

Like: naming:Identified:id
Units: null
Encrypted: false
Access: admin
Category: TopLevelRegular
    Comments:
An identifier .



idepdn

Type: reference:BinRef

Units: null
Encrypted: false
Access: implicit
Category: TopLevelRegular
    Comments:
Dn of the opflexIdep that triggered this EP



ip

Type: address:Ip

Overrides:fv:ATp:ip
Units: null Encrypted: false Access: implicit Category: TopLevelRegular
    Comments:
The IP address.



lcC

Type: fv:LcC
Primitive Type: scalar:Bitmask8

Overrides:fv:ATp:lcC
Units: null Encrypted: false Access: implicit Category: TopLevelRegular
    Comments:
How the entity lifecycle is created, deleted, or modified.
Constants
vmm 1 vmm instanciated by a trigger from corresponding VMM domain
learned 2 learned learned through network protocol magic
static 4 static statically configured by admin
dynamic 8 dynamic dynamically detected through special HV signalling
802-dot-1x 16 802-dot-1x 802.1x authentication Ep
poe 32 poe Power Over Ethernet Ep
DEFAULT 0 --- Life Cycle Control specifies how this entity (EP)'s Lifecycle is controlled: created, deleted, modified





lcOwn

Type: mo:Owner
Primitive Type: scalar:Enum8

Units: null
Encrypted: false
Access: implicit
Category: TopLevelRegular
    Comments:
A value that indicates how this object was created. For internal use only.
Constants
local 0 Local NO COMMENTS
policy 1 Policy NO COMMENTS
replica 2 Replica NO COMMENTS
resolveOnBehalf 3 ResolvedOnBehalf NO COMMENTS
implicit 4 Implicit NO COMMENTS
DEFAULT local(0) Local NO COMMENTS





mac

Type: address:MAC

Overrides:fv:ATp:mac
Units: null Encrypted: false Naming Property -- [NAMING RULES] Access: naming Category: TopLevelRegular
    Comments:
A MAC address for the endpoint.



modTs

Type: mo:TStamp
Primitive Type: scalar:Date

Units: null
Encrypted: false
Access: implicit
Category: TopLevelRegular
    Comments:
The time when this object was last modified.
Constants
never 0ull never NO COMMENTS
DEFAULT never(0ull) never NO COMMENTS





monPolDn

Type: reference:BinRef

Units: null
Encrypted: false
Access: implicit
Category: TopLevelRegular
    Comments:
The monitoring policy attached to this observable object.



name

Type: naming:Name
Primitive Type: string:Basic

Like: naming:Named:name
Units: null
Encrypted: false
Access: admin
Category: TopLevelRegular
    Comments:
The name of the object.



nameAlias

Type: naming:NameAlias
Primitive Type: string:Basic

Units: null
Encrypted: false
Access: admin
Category: TopLevelRegular
    Comments:
NO COMMENTS



nic

Type: reference:BinRef

Units: null
Encrypted: false
Access: implicit
Category: TopLevelRegular
    Comments:



pending

Type: scalar:Bool

Units: null
Encrypted: false
Access: implicit
Category: TopLevelRegular
    Comments:
The operation status. The operation status indicates whether the last update operation is still pending. For example, this flag will be set to true while a VRF is undergoing an admin state change.
Constants
no false --- NO COMMENTS
yes true --- NO COMMENTS
DEFAULT no(false) --- NO COMMENTS





rn

Type: reference:BinRN

Units: null
Encrypted: false
Access: implicit
Category: TopLevelRn
    Comments:
Identifies an object from its siblings within the context of its parent object. The distinguished name contains a sequence of relative names.



status

Type: mo:ModificationStatus
Primitive Type: scalar:Bitmask32

Units: null
Encrypted: false
Access: implicit
Category: TopLevelStatus
    Comments:
The upgrade status. This property is for internal use only.
Constants
created 2u created In a setter method: specifies that an object should be created. An error is returned if the object already exists.
In the return value of a setter method: indicates that an object has been created.
modified 4u modified In a setter method: specifies that an object should be modified
In the return value of a setter method: indicates that an object has been modified.
deleted 8u deleted In a setter method: specifies that an object should be deleted.
In the return value of a setter method: indicates that an object has been deleted.
DEFAULT 0 --- This type controls the life cycle of objects passed in the XML API.

When used in a setter method (such as configConfMo), the ModificationStatus specifies whether an object should be created, modified, deleted or removed.
In the return value of a setter method, the ModificationStatus indicates the actual operation that was performed. For example, the ModificationStatus is set to "created" if the object was created. The ModificationStatus is not set if the object was neither created, modified, deleted or removed.

When invoking a setter method, the ModificationStatus is optional:
If a setter method such as configConfMo is invoked and the ModificationStatus is not set, the system automatically determines if the object should be created or modified.






txId

Type: scalar:Uint64

Units: null
Encrypted: false
Access: implicit
Category: TopLevelRegular
    Comments:
Indicates the identifier of the transaction in which the user action occurred.



uuid

Type: string:Basic

Units: null
Encrypted: false
Access: implicit
Category: TopLevelRegular
    Comments:
The endpoint UUID



vm

Type: reference:BinRef

Units: null
Encrypted: false
Access: implicit
Category: TopLevelRegular
    Comments:



vmmSrc

Type: fv:VmmSrc
Primitive Type: scalar:Bitmask8

Units: null
Encrypted: false
Access: implicit
Category: TopLevelRegular
    Comments:
NO COMMENTS
Constants
ignored 0 ignored ignored
dvs 1 dvs dynamically detected through opflex signalling from DVS
avs 2 avs dynamically detected through opflex signalling from AVS
msft 4 msft dynamically detected through opflex signalling from Microsoft VS
ovs 8 ovs dynamically detected through opflexp signalling from OVS
k8s 16 k8s NO COMMENTS
cf 32 cf NO COMMENTS
openshift 64 openshift NO COMMENTS
ave 128 ave NO COMMENTS
DEFAULT ignored(0) ignored ignored